时间:2010-04-02 11:16
人气:
作者:admin
MAX16922 PMIC布线指南及示例
该应用笔记介绍了MAX16922汽车PMIC (电源管理IC)的布线准则,能够优化器件性能,降低辐射。
使用MAX16922等高频开关调节器时,合理的PCB布线不仅提供干净的电源输出,还可大大节省解决EMI问题的调试时间。本应用笔记概述了相关电路设计的要点,其中优化布线可提供诸多好处。
MAX16922的开关调节器是器件的最大辐射源。为了降低辐射,开关调节器的无源元件布线非常关键。存在电流阶跃的通路可看作是交流电流通路,将在开关的通、断周期内有电流流过的通路去掉,即得到交流电流通路。可以把在开关的通、断周期内有电流流过的通路看作直流电流通路。
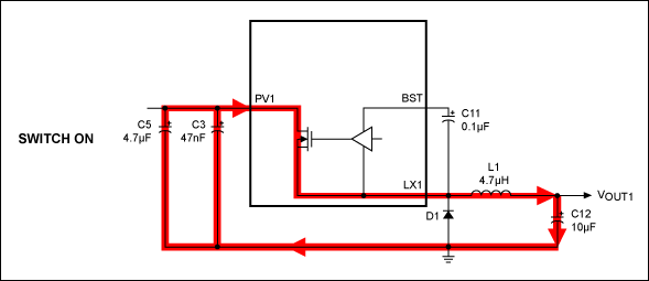
DC-DC转换器(OUT1)具有五个无源元件(C3、C5、C12、L1和D1),它们直接连接在开关电流通路。这五个元件对OUT1的辐射和性能有很大影响。图1所示为开关接通期间(内部DMOS开关导通)的电流通路。图2所示为开关断开期间(内部DMOS开关关断)的电流通路。两个电流通路的过度位于电流突变期间,可看作是交流电流通路(图3)。优化元件D1、C3和C5的布线对于提高性能最为重要,其次是L1和C12。
图1. DMOS导通时的OUT1电流通路
图2. DMOS断开时的OUT1电流通路
图3. OUT1的交流电流通路给出了两者的过度
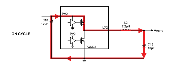
同步整流DC-DC转换器(OUT2)具有三个无源元件(C10、C13和L2),直接连接在开关电流通路。与OUT1类似,这三个元件对OUT2的辐射和性能有很大影响。图4和图5所示为开关通、断期间的电流通路。图6所示为两个电流通路的过度,即最高di/dt。优化元件C10的布线对于提高性能最为重要,其次是L2和C13。
图4. PMOS导通时的OUT2电流通路
图5. DMOS导通时的OUT2电流通路
图6. OUT2的交流电流通路给出了两者的过度
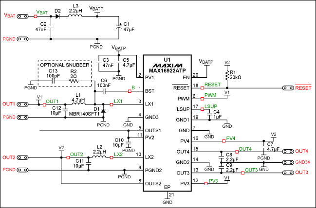
DC-DC转换器(OUT1)采用一个高边DMOS器件,它需要一个比LX1引脚(DMOS的源极)电压高出5V的电源。为了产生这个电压,采用一个自举电容连接到LX1和BST之间(图7)。DMOS关断期间,自举电容(C4)由5V LSUP稳压器充电。LSUP输出还用于误差放大器供电。因此,须尽可能保持一个低噪的LSUP电源,以消除噪声对误差放大器的负面影响。最好的办法是降低C4与MAX16922之间的引线电感。将C4尽可能靠近第19引脚(GND)和第17引脚(LSUP)放置,不要使用任何过孔。
图7. OUT1自举电容的交流通路
为了降低开关噪声,在不明显影响电源效率的前提下,LX1的上升/下降时间应尽可能慢。为了进一步降低辐射,可以在LX1引脚增加一级RC衰减器,抑制LX1的振铃。作为经验值,推荐选用不超过330pF的电容,以确保不会显著影响效率,它也是达到这一目的所需要的最小电容;建议使用2Ω电阻。图13所示原理图中,缓冲器为可选电路,由R2和C13构成。
LX2的升/降时间比LX1快很多。因为LX2与主输入电源相隔离,通常不需要考虑传导辐射问题。但是,在一些案例中,LX2也会对其它器件和/或连接器引脚造成辐射。同样可以在LX2增加一个缓冲器来降低辐射。可以选择同样参数的元件,电容应≤ 220pF,配合使用8Ω至20Ω的串联电阻。
图8至图11给出了一个四层PCB的布线实例,满足本应用笔记提出的布线准则。图12标注了开关通、断期间的交流、直流通路。
图8. 顶层
图9. 底层
图10. 内部第1层,电源地层。
图11. 内部第2层,地层。
图12. 电流通路:黑色表示开关导通期间;橙色表示开关断开期间;红色是两者的过度。
主电源的滤波也非常重要,它是降低器件传导辐射的最后一个关键位置。对于MAX16922等高频开关调节器,传导辐射通常发生在FM射频波段(76MHz至108MHz)。为了降低辐射,可以针对该频段增加一个高阻磁珠和/或谐振频率高于108MHz的电感。
对于MAX16922开关调节器的关键无源元件进行合理布线,能够大大降低信号源的噪声和辐射,在项目验证阶段节省大量的时间和精力。
表1. 元件列表
| Designation | Qty | Description |
| C1 | 1 | 47µF, 25V electrolytic capacitor |
| C2–C3 | 2 | 47nF, 50V ±10% X7R 0603 ceramic capacitors |
| C4 | 1 | 1µF, 10V ±10% X7R 0603 ceramic capacitor |
| C5 | 1 | 4.7µF, 50V ±10% X7R 1210 ceramic capacitor |
| C6 | 1 | 100nF, 10V ±10% X7R 0402 ceramic capacitor |
| C7 | 1 | 4.7µF, 10V ±10% X7R 1206 ceramic capacitor |
| C8–C9 | 2 | 2.2µF, 10V ±10% X7R 0805 ceramic capacitors |
| C10–C12 | 3 | 10µF, 10V ±10% X7R 1206 ceramic capacitors |
| C13 | 1 | 100pF, 50V ±10% X7R 0402 ceramic capacitor |
| R1 | 1 | 20kΩ ±1% 0402 resistor |
| R2 | 1 | 2Ω ±5% 0402 resistor |
| L1 | 1 | 4.7µH inductor |
| L2–L3 | 2 | 2.2 µH inductors |
| D1 | 1 | MBR140SFT1 Schottky diode |
| D2 | 1 | ES1D diode |
| U1 | 1 | MAX16922ATPA/V+ quad-output PMIC |
