全球最实用的IT互联网站!
人工智能P2P分享搜索全网发布信息网站地图标签大全
谈谈影响PCBA包工包料的成本因素
阅读全文2023-04-06
汽车NFC钥匙新宠—NCF3321介绍
PCB板设计:如何确定大电流导线线宽
一文解析开关电源的工作模式和原理
Wafer晶圆半导体工艺介绍
LVDS振幅差分信号技术的优势和劣势
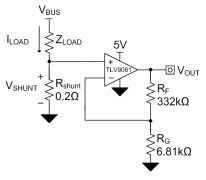
如何设计高性能低侧电流感应设计中的印刷电路
什么是FPC(柔性电路板),FPC生产流程介绍
阅读全文2023-04-05
浅谈PCB布线设计的重要参数
关于机器人上下料的应用介绍
阅读全文2023-04-04
如何识别常用元器件?
FCO5L02700033HDY00:27MHz差分晶体振荡器在高
PCB电路板设计中铺铜究竟如何发挥作用
PCB板的导体材料铜箔Copper Foil介绍
CPU | 内存 | 硬盘 | 显卡 | 显示器 | 主板 | 电源 | 键鼠 | 网站地图
Copyright © 2025-2035 诺佳网 版权所有 备案号:赣ICP备2025066733号 本站资料均来源互联网收集整理,作品版权归作者所有,如果侵犯了您的版权,请跟我们联系。