时间:2023-08-14 10:57
人气:
作者:admin
在无人船、机场场面监视、海岸监控等系统中,雷达都是主动探测的核心手段,对其高效、便捷的操控集成是一大痛点。近期,雷海科技发布了两款新品,分别是LHRNAB01型雷达网络采集卡和LHRPM02型全国产化雷达信息处理模组,特别适用于类似于无人船等对功耗、体积、成本、性能有较高要求的场合。
一、LHRNAB01型雷达网络采集卡
LHRNAB01型雷达网络采集卡是面向现代雷达而开发的信号级雷达采集卡,主要功能是将模拟雷达视频输入转化为网络雷达视频,接入模拟雷达视频、触发信号、零位以及方位信号,将雷达视频数字化后,通过UDP方式发送到网络中。采集卡可方便的集成到雷达天线中,实现网络雷达功能,可将原雷达昂贵的射频输出电缆替换为价格便宜的网络电缆,降低了成本,提高了抗干扰性能,雷达视频传输距离不再受射频电缆传输衰减影响。

图1采集卡外观
其产品特点有:
1)采集卡自带的FPGA完成信号采集、网络打包、网络分发等功能,体积小巧,超低功耗;
2)采用硬件描述语言实现网络协议栈,具有低网络时延特点;
3)支持单信号差分等多种典型雷达接口;
4)采用板对板连接器实现电源、雷达方位、触发、方位、发射控制等输入输出,可靠性高;
5)视频输入AD采样率可达125MHz;
6)支持对雷达前端进行调谐等模拟电路控制;
7)为用户提供额外的多个数字IO接口;
8)采用标准RJ45接口完成千兆网UDP雷达视频输出,视频输出支持标准格式;
9)提供配套软件对采集卡进行配置和控制。
采集卡主要产品技术参数见表1所示。
表1 采集卡主要产品技术参数

二、LHRPM02型全国产化雷达信息处理模组
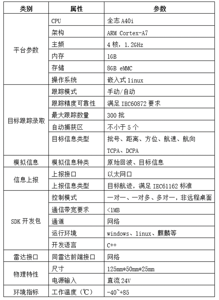
LHRPM02型全国产化雷达信息处理模组以网络方式接收雷达原始/检测视频,完成信号处理、目标跟踪、视频无损压缩等功能,对外部提供点迹、航迹输出,可无缝对接LHRNAB01型雷达网络采集卡。处理模组采用全志A40i处理器,集成4核ARM Cortex-A7,主频1.2GHz,板载1GB DDR3内存,2个以太网口、1个串口、1个USB口,体积非常小巧,尺寸仅为12.5cm×5cm,相对于传统的数据处理设备,可方便的集成在雷达天线等外部设备中。
其产品特点有:
1)所有元器件和部件100%国产化;
2)具备海浪抑制、云雨抑制、自动增益等雷达信号处理功能;
3)具备目标跟踪(TT)功能;
4)具备雷达原始、检测视频压缩功能,减少带宽需求;
5)接收雷达前端网络化原始、检测视频功能;
6)具备信号级、数据级模拟雷达目标功能;
7)具备目标信息上报功能;
8)支持对转速等雷达前端进行操控功能
9)支持一对多的远程操控,提供商业级SDK开发包;
10)SDK开发包支持国产化硬件和操作系统部署,提供A显、P显、表单、控制、记录等多种功能;
11)满足IEC、中国船级社等对于雷达相关标准要求。
处理模组主要技术参数包括:
表2处理模组主要技术参数

三、更多解决方案
除了使用采集卡和处理模组实现雷达接入外,雷海科技为了更好的适应不同客户的需求,还提供了多样化的雷达接入方案,以雷达视频的处理流程为例,接入方案见图3。

图3 多样化雷达接入方案 针对传统仅有硬信号(方位、触发、零位、视频)的雷达前端,可以通过雷海科技精卫系列板卡(一代、二代、三代)实现接入,单板可实现采样、信号处理、数据处理、显控、记录存储、雷达控制、信息上报功能,具备键盘、显示等接口,帮助用户快速构建雷达终端;也可以通过网络采集卡、信息处理模组配合远程雷达显控软件实现雷达接入。
针对具备网络数据输出能力的雷达前端,可以通过信息处理模组对雷达前端输出的原始或者检测视频进行处理,形成点迹航迹,配合远程雷达显控软件实现雷达接入;也可以全部软件化部署于用户硬件平台上。
硬件产品提供国产化和非国产化两个版本,软件采用C++编写,可在Windows、linux、麒麟等操作系统流畅运行,已在X86、ARM处理器上完成适配,提供SDK接口,方便用户二次开发。
雷海自有雷达模拟器,可对外输出原始、检测、点迹、航迹等信号级、数据级,便于用户联试和训练。
上述方案已支持古野、辽无等多个雷达型号,并已在10个无人艇厂商完成适配。
编辑:黄飞