时间:2023-07-23 10:57
人气:
作者:admin
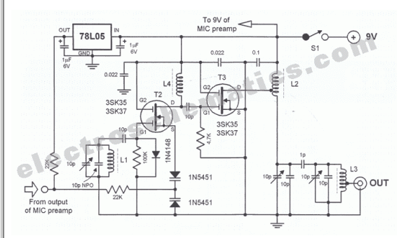
该MOSFETFM发射器电路设计用于对准FM无线电接收器。它有一个具有自动增益控制的麦克风放大器。FM调制是一个电压振荡器,最后一级由MOSFET构建。输出端的低通滤波器可确保传输干净的10。..50mW调频信号。IC1用作放大器,为FETT1提供负控制电压。放大的音频信号的幅度可以通过P1进行调整。载波频率由振荡器T2产生。
振荡通过双二极管D4/D5的内部电容变化进行频率调制。调制的频率出现在T2的漏极端子上。然后,该信号被T3放大并通过低通滤波器,最后到达天线。
调频发射机电路图

用于调频发射器的麦克风前置放大器

FM变送器电路的有源元件
T1=2N3819,2N3823,2N5397
T2=T3=3SK35,3SK37
IC1=741
88108MHz发射器线圈数据
L1=6匝0.8mm磁线围绕T50-12铁氧体环,从地面第2圈抽头
L2=与L1相同,但在离地面第3圈时敲击
L3=与L2相同,但在离地面第1圈时轻敲
L4=4匝0.8mm铁氧体磁芯中的电磁线
上一篇:360°无线门铃如何配对?
下一篇:uhf天线放大器电路图