时间:2023-07-23 14:48
人气:
作者:admin
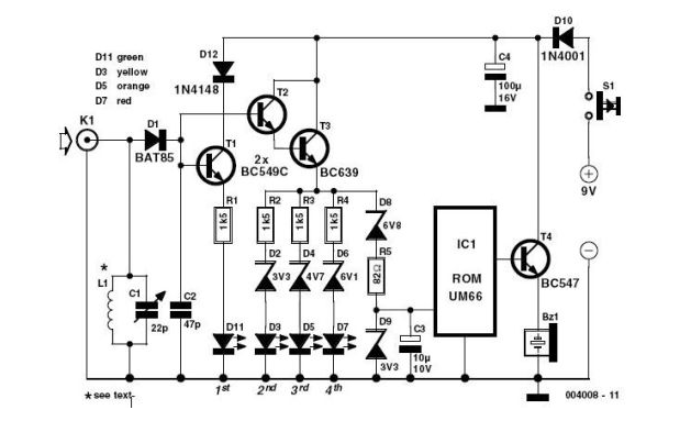
这个简单的电路可以帮助您嗅出发射器泄漏的射频辐射、接头不当、电缆断裂或射频屏蔽不良的设备。该测试仪专为 2 米业余无线电频段(欧洲为 144-146 MHz)而设计。该仪器具有 4 步 LED 读数和高辐射电压的声音警报。RF信号由天线拾取,并由C1-L1产生共振。通过二极管D1整流后,信号被馈送到双晶体管高增益达林顿放大器T2-T3。
假设使用 10 英寸伸缩天线,则为 LED 设置的射频电平刻度如下:
当所有 LED 亮起时,(可选)UM66 声音/旋律发生器芯片 (IC1) 也会启动并提供声音警报。通过更改齐纳二极管 D2、D4、D6 和 D8 的值,可以根据需要更改仪器的步长和跨度。对于在其他业余腿或 PMR 频段中操作,只需更改谐振网络 C1-L1。
例如,装有半波伸缩天线(G = 5.3 dBd)的5瓦手持式收发器将产生近10瓦的ERP(有效辐射功率)和靠近头部的超过8伏的e.m.f.。电感器 L1 由 2.5 匝 20 SWG(直径约 1 mm)漆包铜线组成。内径约为7毫米,不使用芯。
相关的微调器电容 C1 经过调谐,可在 2 MHz 发射的 145 m 收发器提供的相对较低的场强下点亮最多数量的 LED。 测试仪由 9V 电池供电,当所有 LED 亮起时,功耗约为 15 mA。
它应该装在金属盒中。
144 MHz射频检波器电路原理图
