时间:2023-07-25 15:15
人气:
作者:admin
这是一个简单的USBFM发射器,可用于通过将MP3播放器或计算机连接到USB端口,在标准VHFFM收音机上播放音频文件。该电路不使用必须绕组的线圈。此USB发射器可用于在家中收听自己的音乐。

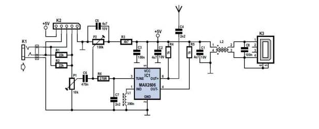
为了保持FM发送器电路的简单和紧凑,决定使用Maxim集成产品公司的芯片MAX2606。MAX2605-MAX2609系列IC专为固定频率的低噪声RF应用而设计。该IC中的VCO(压控振荡器)使用Colpitts振荡器电路。用于调谐的可变电容(varicap)二极管和反馈电容也集成在该芯片上,因此您只需要一个外部电感器即可固定中央振荡器频率。
可以通过改变变频电容的电压来微调频率。对电感的要求不高,根据Maxim的说法,Q因数相对较低的类型(35至40)就足够了。IC的电源电压应在2.7至5.5V之间,电流消耗应在2至4mA之间。有了这样的值,从USB端口为电路供电似乎是个好主意。
共模扼流圈与USB连接串联,以避免电路和PC电源之间的干扰。电路没有太多其他内容。连接到K1的立体声信号通过R1和R2组合,然后通过音量控制P1传递到IC1的Tune输入,在那里它使载波被频率调制。滤波器R6/C7用于限制音频信号的带宽。频率的设置(在整个VHFFM广播频段上)由P2完成,P5连接到《》V电源电压。
USB调频发射器印刷电路板布局

PCB设计使用电阻器和电容器,采用0805SMD封装。电路板的尺寸仅为41.2x17.9毫米,实际上是加密狗大小。对于天线,在板的边缘放置了几乎笔直的铜轨道。在实践中,我们使用这款调频发射器USB实现了约6米(18英尺)的范围。电路板上还有一个5路SIL接头的空间。在这里,我们找到了3.5mm插孔插头的输入,P1的输入和电源电压。后者允许电路独立于主电源供电,例如通过三节AA电池或一个锂纽扣电池供电。样机中的电感L1是村田制作所制造的Q因数相当高的类型:在60MHz时最小为100。
焊接滤波扼流圈L2时要小心,因为两侧的连接非常靠近。电源电压与此相连,因此请确保不要使USB电源短路!在将电路连接到计算机上的USB端口或电池之前,使用电阻计检查两个电源连接器之间没有短路。
P1的效果与您预期的相反(顺时针减小音量),因为这会使电路板布局更加容易。偏差和音频带宽随P1的设置而变化。音频输入的最大灵敏度相当大。将P1设置为最大电平时,10mVrms的立体声输入足以使收音机上的声音保持清晰。这也取决于VCO的设置。调谐电压越高,输入信号可能几乎是其两倍(参见数据手册中的VCO调谐曲线)。超过该水平,一些可听见的失真变得明显。如果P1无法轻松设置衰减,则可以毫无问题地增加R1和R2的值。
使用RF分析仪进行的测量表明,第三次谐波在发射频谱中具有很强的存在感(比基频低约10dB)。这真的应该低得多。当低阻抗源连接到两个输入时,带宽从13.1kHz(最大P1)到57kHz(P1的游标设置为1/10)不等。
在该USBFM发送器电路中,缺少输入的预加重。欧洲的无线电具有内置的50μs去加重网络(美国为75μs)。因此,收音机发出的声音听起来会明显低沉。为了纠正这一点,并防止立体声接收器错误地对音频信号中的19kHz分量做出反应,本期其他地方发布了增强电路(FM发射器的预加重,也带有PCB)。
USB发射器组件列表
MP3调频发射机零件列表
电阻器(所有SMD0805)R1,R2=22kΩR3=4kΩ7R4,R5=1kΩ
R6=270ΩP1=10kΩ预设,贴片(TS53YJ103MR10VishaySfernice,Farnell#1557933)
P2=100kΩ预设,SMD(TS53YJ104MR10VishaySfernice,Farnell#1557934)电容器(所有SMD0805)
C1,C2,C5=4μF710V
C3,C8=100nF
C4,C7=2nF2
C6=470nF
电感器
L1=390nF,SMD1206(LQH31HNR39K03L村田制作所,Farnell#1515418)L2=2200Ω@100MHz,SMD,共模扼流圈,1206型(DLW31SN222SQ2L村田制作所,Farnell#1515599)半导体
IC1=MAX2606EUT+,SMDSOT23-6(美信集成产品)其他
K1=3.5mm立体声音频插孔SMD(SJ1-3513-SMT
CUIInc,DIGI-Key#CP1-3513SJCT-ND)
K2=5针接头(仅与090305-I预加重电路结合使用时需要)K3=USB连接器A型,SMD(241007Lumberg,Farnell#1308875)