时间:2023-07-04 18:23
人气:
作者:admin
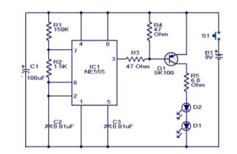
该红外发射器电路是一个简单的低功耗红外发射器,可用于许多远程控制应用。正如我们所看到的,许多遥控器使用红外波进行控制。该电路能够以1kHz的频率传输甚至十米的红外波,并且可以根据您的要求更改频率。

红外发射电路的工作原理:
该电路基于定时器IC NE555(IC1),该定时器作为非稳态多谐振荡器进行接线,提供恒定的脉冲作为输出。IC1的输出可通过电阻R1、R2和电容C2进行控制。这三个元件的值决定了IC1的输出频率,因此可以改变这些元件的值以获得所需的输出频率。
IC1的输出被提供给晶体管Q1的基极,其目的是放大从IC1获得的输出信号。LED的D1和D2在这里用作红外源,连接到晶体管Q1的发射器端子。当来自IC1的信号通过Q1时,它会打开晶体管,从而激励两个LED发射红外波。LED发出的波的频率约为1kHz,可用于各种遥控器应用。
上一篇:浅析平衡混频器的工作原理
下一篇:聊一聊50欧姆的来龙去脉