时间:2022-07-14 09:42
人气:
作者:admin
随着矿区智能化布局不断深入,自动驾驶技术或成破解矿区安全难题的最优解,不仅可以大幅降低人工成本,还能更安全、更高效地完成采矿工作。艾睿光电车规级IR-Pilot车载红外热像仪系列产品凭借出色的成像效果和智能算法,可应用于全黑、弱光、眩光等环境,并适用于沙尘天、雾霾天等恶劣天气 ,助力无人矿卡全天候安全作业。

应用背景
采矿行业几乎是所有工业的源头,而交通运输是采矿行业必不可少的一环。受制于矿山地形及地质条件复杂、道路路况差,加之工作环境恶劣,粉尘、噪音、高温、高湿等因素,安全生产问题始终贯穿在矿区的整个作业过程中。
矿山场景痛点
矿场道路崎岖,人、车、设备混合作业,容易产生安全事故
矿车24小时作业,夜间光线不良,驾驶员感知路况困难,容易产生安全事故
矿车体积大,驾驶员视野盲区大,影响驾驶安全
可见光摄像头、激光雷达易受重扬尘影响,影响驾驶安全
工作强度大,十分艰苦枯燥,导致驾驶员招聘困难,人力管理成本高
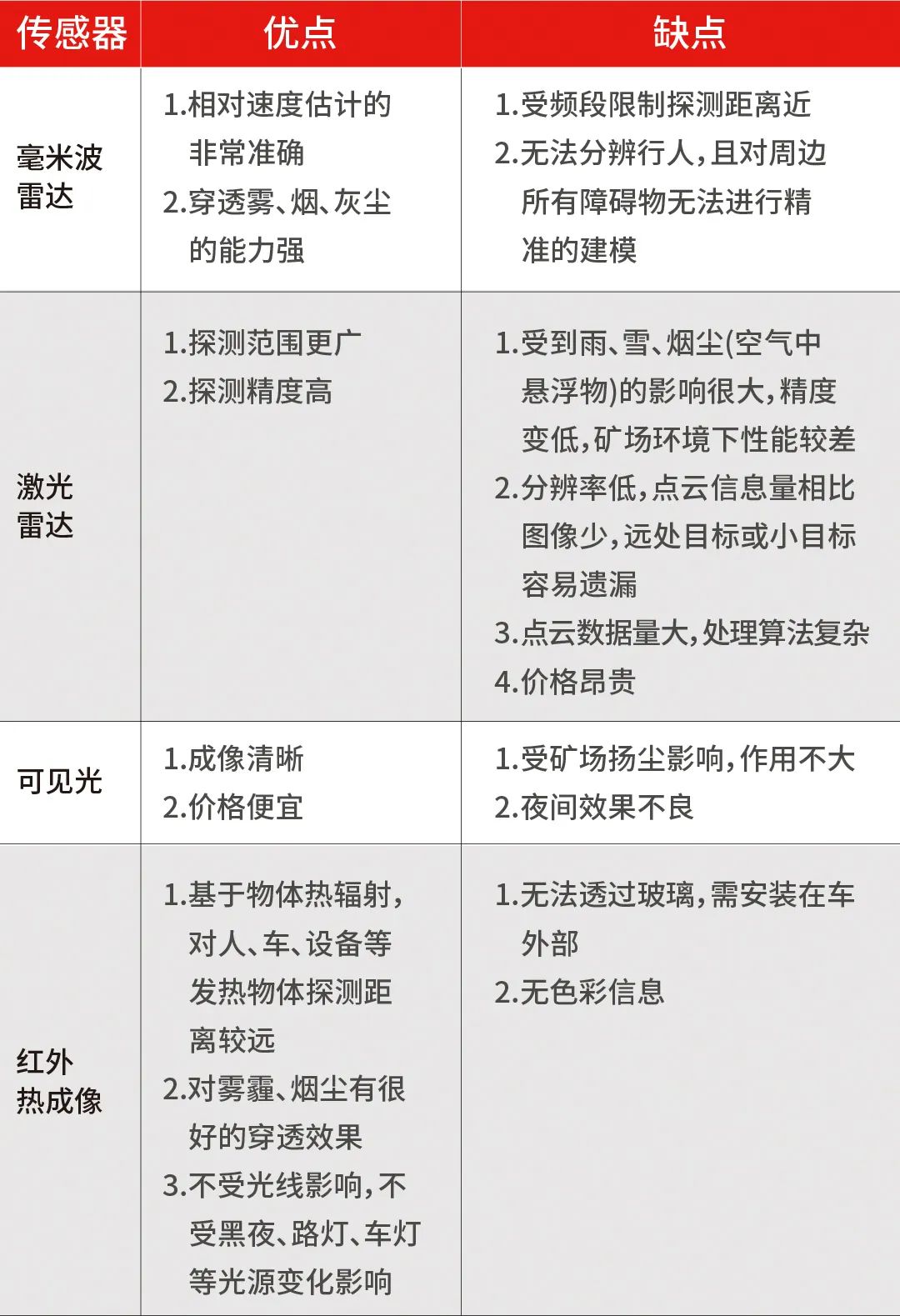
主流自动驾驶传感器比较

基于红外热成像的
多传感器融合自动驾驶方案
充分利用红外全天时、全天候工作优势,在矿卡四周部署红外热像仪,无惧黑暗、无惧扬尘,提供良好的环境感知效果。
红外热成像、激光雷达、毫米波雷达多传感器融合,相互取长补短,形成多冗余、更安全的解决方案。

扬尘环境对比视频
IR-Pilot 640-IS
本安型车载红外热像仪

IR-Pilot 640-IS是针对煤矿井下、化工厂等防爆环境开发的一款车载红外热像仪,提供GSML接口。
分辨率:640×512
防爆标识:Ex ib ⅡB T4 Gb
防护等级:IP67
自动除霜:在低于2℃的环境中自动开启加热功能,保证成像质量。
IR-Pilot 180P
单红外180°车载红外热像仪

IR-PILOT 180P车载红外热像仪水平视场角为180°,消除视野盲区,提供GSML接口和AHD接口。
分辨率:640×512
视场角:180°×50°
工作温度:-40℃~85℃
防护等级:IP67
自动除霜:在低于2℃的环境中自动开启加热功能,保证成像质量。
IR-Pilot 180P路测视频
IR-Pilot车载红外像仪
IR-Pilot车载红外热像仪,已经形成系列化产品,可以满足多种分辨率、多种视场角、多种探测距离的应用需求,并可配套提供车辆、行人、车道线智能识别等算法的域控制器。产品可用于乘用车、商用车、特种车辆、轮船、高铁和轨道车辆的辅助及自动驾驶解决方案。

产品特点和优势
车规级标准: 通过IATF16949车规体系认证,满足汽车行业的工作温度和防护等级要求;
产品线丰富:IR-Pilot车载红外热像仪,产品分辨率覆盖256×192、384×288、640×512、1280×1024、1920×1080,视场角从最小19.6°到最大180°,多种镜头可选,充分满足不同应用场景的需求;
高质量图像:依托公司自研高灵敏度红外探测器芯片,搭载艾睿第四代红外图像处理算法Matrix IV,攻克行业低温差成像难题,提供细节更丰富、对比度更高、动态范围更宽、场景适应性更强的红外图像;
基于场景的非均匀性校正算法:搭配专用SBNUC自动校正算法,提供清晰流畅的图像数据,保障驾驶安全;
智能AI方案:可配套提供车辆识别、行人识别、车道线识别、深度估算、红外真彩转换等智能算法及域控制器。