时间:2022-06-22 09:23
人气:
作者:admin
移相器被应用于无数种应用中,其中最流行的是相控阵天线,这些天线不需要支架来保持它们的波束稳定。如果没有这项技术,天线和/或卫星将不得不在三维空间中进行物理调整,这可能是一项艰巨的任务,尤其是在某些需要保持在几分之一度以内精度的应用中。
相控阵天线主要用于军用雷达,然而,这项技术最近也已被应用于一些商业卫星应用中,包括飞机和车辆上的卫星电视,以及需要快速下载和上传功能的一般移动数据密集型应用。这种类型的商业卫星技术还可以实现智能公路系统,如智能巡航控制、防撞雷达等。而移相器是相控阵天线技术中必不可少的一环。
移相器是一种射频元器件,使用控制器输出可变插入相位(S21),这是信号通过传输线传播时的相位变化,通常以度或弧度为单位进行测量。移相器可以在不改变路径长度的情况下提供可变的插入相位,并且可以通过电、磁或机械方式进行控制。

这些设备可以进行被动或主动操作,其中被动组件从输入到输出具有衰减,而主动组件具有与其相关的增益。模拟移相器提供连续可变的延迟,而数字移相器以离散增量工作。
移相器中所使用的控制元件因应用而异,例如,在高速应用中通常选用半导体器件,如PIN、肖特基和变容二极管,它们能够提供更快的开关时间。而在以牺牲开关速度为代价来实现高功率处理的应用中,通常使用铁氧体。

移相器的典型参数是频率范围、衰减或增益、开关时间、功率处理和精度/分辨率。在给定要求的情况下,调整元件的设计以提供最佳输出,还有几种移相器的设计方式可用于优化特定参数。其中一些包括:网络交换、线路交换、耦合混合、路径交换、高通/低通和负载线路等设计。
虹科移相器提供360°相位控制和1°相位分辨率,最大开关时间为10us,典型插入损耗为5dB,最大为7dB,可以通过USB端口进行控制和供电。它可以通过PC驱动,加上小巧的便携尺寸,使它成为实验室和某些移动型测试的理想选择。

数字移相器通常通过GPIB进行控制和编程,这种类型的接口可能会产生自动测试设备(ATE)所需的专业编程和相关配置的挑战,而USB电源和控制可以从PC/笔记本电脑上进行自动检测,这种方式具有更高的数据传输速率,是多种应用的理想替代方案。USB接口还允许每个移相器具有特定的序列号,这可以实现多个移相器通过一个USB同时进行控制,简化了自动测试系统的故障排除操作。
虹科移相器有四种不同的型号,频率范围分别为1-2 GHz、2-4 GHz、4-8 GHz和8-12 GHz,由固态元件组成,延长了使用寿命,增强了可靠性,还可以根据特定的应用需求进行定制。

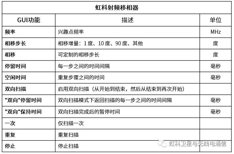
虹科移相器配备了预配置的软件,具有“即插即用”功能,还可以通过配置停留时间、空闲时间和相位扫描来定制相位扫描,以按指定顺序改变相位,可以通过创建文本文件(.txt)或配置文件(.prf)并通过GUI中的“文件”-“加载”选项来实现。
每个移相器在内部存储器中存储设置,以允许设备在特定相位状态下运行。它们可以被用于各种测试,包括相控阵天线系统的波束形成、信号消除、相位调制器以及LTE和WiFi的多输入多输出(MIMO)测试平台。
虹科HK-LPS-202移相器相位调整范围为0°-360°,相位分辨率为1°,频率范围为1-2 GHz,能够在1030 MHz和1090 MHz传输频率下工作。即用GUI可以跟踪和控制多个连接的移相器,简化多设备设置,这样就可以通过计算机操作而无需手动调整来改变和/差通道调整的相位。
应用