时间:2021-11-19 20:02
人气:
作者:admin
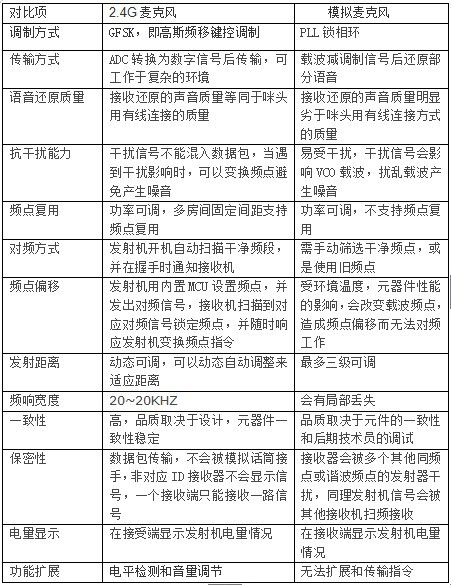
2.4G降噪话务麦克风保密性和传输数据大更受行业者喜爱。天惠微推出的MD7800C方案,高保真,自动匹配,一对多等特性针对话务耳机而研发。该方案采用专业该方案一对多模式,所述一对多是一个发射机多个接收端适配器。该方案从价格优势出发,发射端采用集中度更高的专业音频采集芯片,内载EEPROM,并预留接口支持软件在线烧录。模组保留了GPIO、UART及I2S数字音频接口,方便了功能的扩展。发射端采用可充式电池一次充电续航8小时。最远直线距离可达100M。
该方案优势

方案参数
1. 发生干扰影响时,可以变换频点避免串频。
2. 高效的的2.4G音频MCU实现数据的实时采样、处理以及发送,具有极短延时性;
3. 专业的24bit ADC/DAC器件,保证宽动态范围、小谐波失真、低噪音;
4. 48K采样,26个通道自动跳频防串扰。