全球最实用的IT互联网信息网站!

AI人工智能P2P分享&下载搜索网页发布信息网站地图

当前位置:诺佳网 > 电子/半导体 > RF/无线技术 >

20W射频调频放大器电路图分享

时间:2023-05-23 17:00

人气:

作者:admin

标签: 射频电  射频  FM 

导读:这款FM射频功率放大器具有飞利浦的2个晶体管:BLV10和BLW87。2个射频晶体管在C类工作,该fm放大器的总增益为21dB(100x),效率为55–65%。一个具有9个分量的低通滤波器可确保二次谐波的...

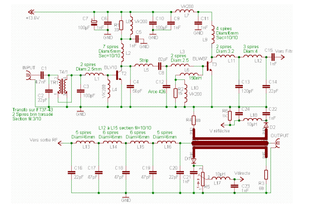
这款FM射频功率放大器具有飞利浦的2个晶体管:BLV10和BLW87。2个射频晶体管在C类工作,该fm放大器的总增益为21dB(100x),效率为55–65%。一个具有9个分量的低通滤波器可确保二次谐波的抑制为60dB。无需调谐即可覆盖整个88-108MHzFM频段。

20W射频调频放大器电路图

pYYBAGRsgFOAB3PAAAFWO4dq5eo864.png

射频放大器照片

poYBAGRsgFiAFOLIAAJvr4kozSY774.png

温馨提示:以上内容整理于网络,仅供参考,如果对您有帮助,留下您的阅读感言吧!
相关阅读
本类排行
相关标签
本类推荐

CPU | 内存 | 硬盘 | 显卡 | 显示器 | 主板 | 电源 | 键鼠 | 网站地图

Copyright © 2025-2035 诺佳网 版权所有 备案号:赣ICP备2025066733号
本站资料均来源互联网收集整理,作品版权归作者所有,如果侵犯了您的版权,请跟我们联系。

关注微信