时间:2023-02-02 15:34
人气:
作者:admin
作者:David Katz, Glen Ouellette, Rick Gentile, and Giuseppe Olivadoti
我们在生活和工作中越来越多地遇到射频识别(RFID)系统。从库存控制到超市的快速结账,该技术正在改变许多现有应用程序并启用新应用程序。在前端,“信号链”从连接到目标单元的小标签开始;标签以比特流的形式将信息传达给RFID阅读器,RFID阅读器检测标签何时存在于特定区域,并读取它们携带的信息。在后端,基于服务器的系统维护和更新标签数据库,生成警报或在企业内启动其他基于信息的流程。
目前,大多数RFID阅读器都采用多个处理器来满足应用要求。通常,信号处理器与模数转换器(ADC)和数模转换器(DAC)接口。然后,网络处理器与本地或远程服务器通信以进行信息存储和检索。本文介绍如何通过ADI公司Blackfin处理器系列的单个处理器管理这些看似不同的功能(信号转换和网络连接)。
我们首先简要概述RFID技术,并讨论它现在和未来的应用。然后,重点介绍 RFID 阅读器功能,探索需要在 RFID 阅读器上运行的基本软件组件以及服务器连接。最后,一些框图提供了一些系统配置建议。
当今的应用和新兴应用
RFID技术允许同时监控多个项目,而无需人“触摸”每个项目(例如,使用手持式条形码扫描仪),从而实现了许多新型应用。可以利用这种自动识别的应用类型包括库存控制、物流管理、监控和收费等多个领域。
如今,无处不在的面向商品的通用产品代码 (UPC) 是一种一维 (1D) 条形码,几乎涵盖了所有可供公众购买的东西。条形码包含有关其所附物品的相关信息,可能包括商品的建议零售价和/或制造地点和日期。一维和二维条形码也可用于跟踪物品的货件详细信息。
条形码适用于单个项目,但是当有许多东西要扫描时,工作流程会变得低效。例如,打开并单独扫描包含数百或数千个最终产品的托盘上的每件物品是不切实际的。但是,即使要扫描的物品相对较少,例如超市收银台的杂货,也必须在扫描仪和被扫描的标签之间建立正确的对齐方式。更重要的是,操作大件物品以查找条形码可能具有挑战性。
RFID技术以比特流的形式用EPC(电子产品代码)取代UPC。EPC 至少允许自动收集条形码中包含的相同类型的信息并进行远程访问,只需最少的人为干预。此外,EPC 可以包含与标记项目的唯一识别特征相关的更多信息,即使有许多相同的项目也是如此。此外,与传统条形码不同,无论物品朝哪个方向或环境照明条件如何,都可以检测和跟踪物品。雾、黑暗,甚至仓库污垢都不再重要。
以下是当今RFID系统的更多使用方式:
在超市食品托盘和箱子中,他们可以跟踪资产并更好地管理资产池。由于能够写入标签,可以包含其他信息(例如保质期)。此外,还可以实施自动重新订购,以保持货架的适当库存。
在图书馆中,它们可用于自动发放和归还材料,这些材料在早期是通过使用条形码扫描仪单独读取标签来识别的。
在服装标签中,他们可以识别真正的商品来源。通过使用标签的识别号,可以将该物品认证为真品或被挑出来作为假冒产品进行调查。
在制药行业,它们可用于防止假冒用品。
在体育比赛中,他们可以准确地跟踪跑步者在长时间比赛中的进步。
无线射频识别系统概述
RFID 使用比特流的射频 (RF) 传输来与对象通信、识别、分类和/或跟踪对象。每个对象都有自己的RFID标签(也称为应答器)。整个系统采用标签阅读器,这是一个从每个标签接收射频能量的子系统。阅读器具有嵌入式软件,用于管理接收到的标签信息的询问、解码和处理;它与包含标签数据库和其他相关信息的存储系统进行通信。图1显示了RFID系统的概念图。

图1.RFID 系统的简化表示。
无线射频识别阅读器
RFID阅读器提供单个标签和跟踪/管理系统之间的连接。它有多种外形尺寸可供选择,通常足够小,可以安装在柜台、三脚架或墙壁上。根据应用和操作条件,可能会有多个读卡器来完全服务于特定区域。例如,在仓库中,读取器网络可以确保在从 A 点到 B 点时 100% 查询和记录所有托盘。
总体而言,阅读器提供了三个主要功能:与标签进行双向通信以隔离单个标签;接收到的信息的初始处理;以及与将信息链接到企业的服务器的连接。
RFID 读取器必须处理感兴趣区域内的多个标签,这在受限空间区域内具有许多标签的应用中非常重要的考虑因素(例如,驻留在众多工厂托盘上的多个标签产品)。
多读取器/标记方案中的主要挑战是,当许多读取器发送查询并且多个标记同时响应时,将发生冲突。避免此问题的最常见方法是使用某种形式的时分复用算法。可以将读取器设置为在不同时间询问,而标签可以配置为在随机时间间隔后响应。很明显,能够在嵌入式软件中实现此功能提供了额外的灵活性。
射频识别应答器(“标签”)
RFID标签由一个集成电路(IC)芯片组成,该芯片保存有关标签所贴物体的唯一信息(例如EPC数据),用于从阅读器接收RF能量并传输信息的天线(通常是印刷电路图案),以及某种包裹标签组件的外壳。值得记住的是,上述术语“对象”可以适用于任何数量不同的事物,从工厂商品到动物,再到人。标签到阅读器的距离是一个重要的系统变量,它直接受到标签技术的影响。标签可以是被动的、主动的或半主动的。
被动标签
无源标签是最简单的类型。它们完全由阅读器发送的射频能量供电,没有集成电池,因此价格低廉,机械坚固且非常小(例如,大约缩略图的大小)。然而,无源标签的读取器到标签范围有限,因为接收功率取决于它们与RFID阅读器的物理距离。
链路的范围也受所选RF频率的影响。低频 (LF) 标签通常使用频谱的 125 kHz 至 135-kHz 部分;由于它们的范围有限,它们主要用于访问控制和动物标记。高频 (HF) 标签主要在 13.56 MHz 频段工作,允许几英尺的范围。它们通常用于简单的一对一对象读取,例如访问控制、收费和便携式物品(如图书馆书籍)的跟踪。
另一方面,UHF 标签的工作频率从 850 MHz 到 950 MHz,并且具有更长的范围——10 英尺或更远。此外,由于可用的带宽可能更宽,阅读器可以一次询问许多这些标签,而不是在较低频率下一对一的标签读取过程。这种特性有助于最大限度地减少给定区域中对多个读取器的需求,使UHF标签在库存跟踪和控制的工业应用中非常受欢迎。然而,UHF标签无法有效地穿透液体,这是一个主要缺点,使它们对饮料和人体等充满液体的物体不太有用。为了跟踪这些项目,通常使用 HF 标签代替。
在2004年对被动标签供应商的调查中,预计16年UHF标签的价格将达到每个标签2008美分,低于57年的2003美分,从而继续使标签项目成为一种具有成本效益的资产和库存跟踪方法。
半主动标签
与无源标签一样,半有源标签将射频能量反射(而不是传输)回标签读取器以发送识别信息。但是,这些标签还包含为其IC供电的电池。这允许一些有趣的应用,例如当标签中包含传感器时。除了静态识别数据外,每个应答器还可以传输实时属性,例如温度、湿度和时间戳。通过仅使用电池为简单的IC和传感器供电(不包括发射器),半有源标签实现了成本、尺寸和范围之间的折衷。
活动标签
有源标签更进一步,使用集成电池为标签IC(以及任何传感器)和RF发射器供电。作为自供电的,它们可以在更大的读取器到标签范围内运行(高达100+米),这也意味着允许货物比被动或半主动标签系统更快地通过阅读器。此外,有源标签可以携带比EPC代码更多的产品信息。
不利的一面是,电池缩短了有源标签的使用寿命,并增加了其成本和尺寸。有源标签通常在 433-MHz 和 2.4 GHz 工业、科学和医疗 (ISM) 频段中工作,这些频段在世界大部分地区都可用。因此,随着越来越多的无线消费类产品出现基于 2.4 GHz 的 802.11 和蓝牙模块,有源标签和这些设备之间的共存成为一个重要问题。®
RFID 阅读器的软件架构
在描述了RFID阅读器的基本功能之后,我们现在考虑如何使用Blackfin类型的收敛处理器实现阅读器。RFID阅读器软件架构的三个要素是:后端服务器接口,中间件和前端标签阅读器算法。虽然不同,但软件架构的所有这些元素都可以在单个Blackfin处理器上同时运行。
后端服务器和连接
通常,RFID 阅读器包含一个网络元素 - 有线以太网 (IEEE 802.3)、无线以太网 (IEEE 802.11 a/b/g) 或 ZigBee。™例如,(IEEE 802.15.4) 将单个 RFID 读取事件连接到中央服务器。中央服务器运行数据库应用程序,其功能包括匹配、跟踪和存储。在许多应用中,还存在“警报”功能(用于供应链和库存管理系统的重新订购触发器,或用于安全应用程序的警卫警报)。
顺便说一下,围绕运行μClinux(也称为uClinux)的高性能嵌入式处理器构建的读卡器在与后端服务器通信时比不运行处理器的读卡器具有实质性的优势。强大的 TCP/IP 堆栈的存在和 SQL 数据库引擎的可用性极大地减轻了开发过程中的主要集成负担。
中间件
RFID中使用的术语中间件的定义与其他嵌入式系统中的使用略有不同。在RFID术语中,中间件是前端RFID阅读器和后端企业系统之间的软件转换层。中间件过滤来自读取器的数据,并确保它没有多次读取或错误数据。在早期的RFID系统中,中间件在服务器上运行,但现在RFID数据的过滤通常在通过企业网络发送之前在阅读器上执行。这种程度的功能增强是嵌入式处理器为这一应用领域带来的另一个优势。
阅读器的前端
系统的滤波器和变换密集型信号处理发生在读卡器的前端,需要具有通常与Blackfin处理器相关的强大信号处理性能的设备。
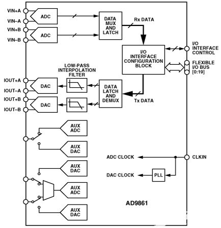
模数转换器和数模转换器 现在我们已经大致了解了RFID系统的组件,让我们从RFID阅读器的角度关注连接性。为了与标签通信,混合信号前端(MxFE)IC构成了目标接口。®
MxFE 器件是通用的中频子系统,包括 A/D 和 D/A 转换器、低噪声放大器、混频器、AGC 电路和可编程滤波器。I&Q 数据的输出流直接连接到处理器并行端口。ADI公司的MxFE IC系列产品是目前性能最高的窄带接收器,非常适合RFID和其他应用。
图2显示了典型MxFE器件的框图。

图2.代表性MxFE IC的框图,AD9861。
用于 RFID 应用的黑鳍金枪鱼处理器
Blackfin处理器提供与有线和无线网络的连接。某些处理器(如ADSP-BF536和ADSP-BF537)在片上具有10-Base-T/100-Base-T以太网MAC。在无线方面,所有Blackfin处理器都可以通过SPI和SPORT外设直接连接到802.15.4 ZigBee和IEEE 802.11芯片组。可以在不消耗整个处理器带宽的情况下获得线速传输。®
此外,Blackfin处理器还包括一个并行外设接口(PPI),可以直接连接到ADC和DAC,例如上述ADC和DAC。一些Blackfin处理器包括两个PPI,可以进一步扩展系统功能,例如,允许将相机连接到RFID阅读器。除了RFID应用,这些Blackfin功能对于1D和2D条形码应用也特别有吸引力,因为Blackfin能够在同一设备上执行系统控制,网络和图像处理。
对于 RFID 应用,由于 RFID 阅读器询问标签的方式,单个 PPI 通常就足够了。首先,PPI配置为发送模式,处理器向DAC发送数字序列。传输的序列被转换为模拟信号,然后上变频并发送出去以激励/唤醒本地RFID标签,然后进行响应。同时,PPI在少量处理器系统时钟脉冲中重新配置为接收器(参见EE-Note 236),如图3所示。通过这种方式,下变频RF信号可以由ADC采样并直接引入Blackfin。在图中,每个接收 (Rx) 和发送 (Tx) 间隔之间的时间以系统时钟周期为单位进行测量。经过的时间允许传输的信号到达标签,并允许标签发送响应。

图3.具有单个ADC/DAC接口的RFID读取器的Tx/Rx序列图示。
在某些RFID应用中,Blackfin处理器可以单独充当服务器,例如,当不需要大型数据存储和数据库操作时。例如,想象一位年迈的父母戴着一个带有标签的手镯,可以在屋内进行监控。如果在指定的时间间隔内没有发现活动迹象,监测机构可以提醒登记的朋友或亲戚。
构成Blackfin RFID阅读器基础设施的软件组件可在 Blackfin.uClinux.org 网站上找到。该产品包括连接混合信号前端IC所需的驱动器,以及DMA驱动器,该驱动器在系统中移动数据非常有用。基于μClinux的网络堆栈和SQL数据库引擎也可用。从系统角度来看,802.11 Wi-Fi卡、USB拇指驱动器和CompactFlash卡接口等附加功能可以非常快速地与Blackfin设备集成。
射频识别系统示例
有线射频识别系统
RFID 最常见的应用是资产管理,它通过减少库存损失、消除错误交付、改善配送物流和减少缺货而受益——这是能够跟踪托盘在仓库中的移动的结果。大型仓库中的RFID系统可以跟踪满载集装箱的托盘从托盘进入仓库到离开的移动。这样的系统依赖于放置在整个仓库和入库/出库运输点的固定RFID阅读器。
作为简化有线基础设施的一种手段,以太网供电网络 (PoE) 是此类应用的理想选择。IEEE 802.3a/f PoE 处理低功耗应用中的网络系统。PoE 系统(如图 4 所示)由供电设备 (PSE) 和用电设备 (PD) 组成。PSE 提供以太网线路的断电,而 PD(出于本讨论的目的)构成融合网络处理器及其周围组件。PoE 建议的最大电缆长度为 100 米,适用于许多嵌入式 RFID 应用,因为它具有相对的移动性并消除了与安装传统交流布线和插座相关的成本。

图4.基于 PoE 的 RFID 资产跟踪系统示例。
除了 RFID 采集软件外,支持嵌入式 RFID 应用的网络处理器还需要足够的性能和集成度来处理复杂的多层 IP 堆栈。ADSP-BF537 Blackfin处理器(包括10-Base-T/100-Base-T以太网MAC)就是这种集成的一个很好的例子。例如,许多以太网 PHY 设备提供状态引脚,能够在状态更改时中断。此功能与Blackfin中断功能无缝集成,以产生一个强大、节能的系统。
低成本的无线射频识别
对于叉车式扫描仪或便携式手持式扫描仪等无法进行有线或 PoE 操作的应用,IEEE 802.11b/g 等无线协议允许 RFID 读取器连接到无线接入点,如图 5 所示。Blackfin处理器可以通过串行或并行接口连接到802.11芯片组。此外,由于其计算能力,这些处理器支持拆分 MAC 和全 MAC 802.11a/b/g 实现。例如,CompactFlash 802.11b卡的系统集成可能需要全MAC,该卡通过Blackfin的异步内存端口进行接口。拆分 MAC 实现通常通过 SPORT 或 SPI 接口进行接口 - 较低的 MAC 驻留在无线芯片组上,而较高的 MAC 在 Blackfin 软件中执行。

图5.无线RFID资产跟踪系统的示例。
虽然它们的堆栈和处理要求可以在单核处理器上轻松处理,但无线应用正在测试性能与功耗的界限。利用低成本融合处理器(如ADSP-BF531)的动态电源管理功能,可实现基于应用要求的可扩展性能。这些动态功耗模式旨在为几乎任何联网系统提供灵活的性能和功耗安排。
高性能系统
在新兴应用中,RFID技术正在与其他设备配对,例如生物识别传感器或CMOS图像传感器。如图6所示,在安全授权和人员访问控制的高级应用中,RFID与图像分析相结合,以确保在安全的环境中,房间内不仅正好有N个人,而且他们都是“授权人员”。

图6.RFID 安全分类系统的示例。
此类应用的计算需求非常适合由ADSP-BF561等双核收敛处理器处理。额外的处理器内核不仅有效地使设备可以处理的计算负载翻倍;它还提供了一些令人惊讶的结构性优势,这些好处并不明显。
传统上,双核处理器采用在每个内核上运行的离散且通常不同的任务。例如,一个内核可以执行所有与控制相关的任务,例如网络、与大容量存储的接口、RFID 采集和整体流控制。此内核也是操作系统或内核可能驻留的位置。同时,第二个内核可以专用于应用程序的高强度处理功能。例如,人类识别算法的视频处理部分可能在第二个内核上运行,生成的数据包可能会传递到第一个内核,以便通过网络接口进行传输。
双核ADSP-BF561包含双通道高速L1指令和数据存储器(每个内核本地),以及两个内核之间的共享L2存储器。每个内核都可以平等地访问各种外设,包括视频端口、串行端口、定时器等。如上所述,ADSP-BF561的一个内核可以管理RFID采集和网络组件,而另一个内核可以专用于图像分类系统,可以实时检测、分类和跟踪对象。
μClinux
μClinux操作系统是促进网络连接(阅读器最大的软件组件)以及稳健性和标准合规性的关键要求的热门选择。读取RFID标签时,必须确保满足实时要求。由于μClinux调度器不是严格实时的,因此可以用ADEOS实时调度器代替,它可以安全地阻止μClinux中断,直到实时关键处理完成。这意味着前端读卡器软件可以从ADEOS域实时执行,而中间件和后端服务器接口可以在传统的μClinux环境中运行。这种划分使用户可以对应用程序进行硬实时控制,同时允许访问开源软件的所有好处。有关μClinux或ADEOS的更多信息,请参阅Blackfin μClinux Wiki。
图7显示了连接到Blackfin ADSP-BF537 STAMP开发平台的ADI公司MxFE评估板,该平台运行MxFE驱动程序代码、μClinux操作系统和TCP/IP网络堆栈。

图7.用于RFID阅读器应用的基于Blackfin的评估系统。
结论
正如我们所展示的,RFID应用不再需要用于ADC/DAC接口的专用信号处理器和用于网络的微控制器。Blackfin系列的收敛处理器可以处理网络和控制,并为转换器接口和模式匹配算法提供充足的性能。这反过来又降低了物料清单的成本,并加快了下一波RFID应用的上市时间。
审核编辑:郭婷
下一篇:PIFA天线如何实现圆极化