时间:2022-11-18 17:12
人气:
作者:admin
射频识别 (RFID)使用射频来读取存储在 RFID 卡或标签中的信息。在这个项目中,我们将连接EM-18 RFID阅读器与8051微控制器,并在16* 2 LCD显示屏上显示RFID卡号。这种无线射频识别用于许多系统,如基于RFID的考勤系统,安全系统,投票机等。
所需组件:
8051微控制器
EM-18 无线射频识别读写器
16*2液晶显示屏
射频识别卡/标签
电位计
跳线
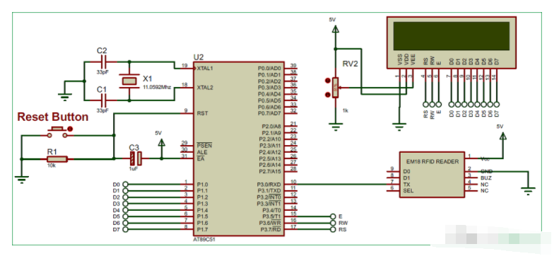
电路图:

8051 微控制器:
8051微控制器是一款8位微控制器,具有128字节的片上RAM,4K字节的片上ROM,两个定时器,一个串行端口和四个8位端口。8052微控制器是微控制器的扩展。下表显示了8051名家庭成员的比较。
| 特征 | 8051 | 8052 |
| 只读存储器(以字节为单位) | 4K | 8K |
| 内存(字节) | 128 | 256 |
| 定时器 | 2 | 3 |
| I/O 引脚 | 32 | 32 |
| 串行端口 | 1 | 1 |
| 中断源 | 6 | 8 |
16x2 液晶显示器:
16 * 2 LCD是嵌入式应用中广泛使用的显示器。以下是有关16 * 2液晶显示器的引脚和工作的简要说明。LCD内部有两个非常重要的寄存器。它们是数据寄存器和命令寄存器。命令寄存器用于发送清晰显示、光标在家乡等命令,数据寄存器用于发送要在16*2 LCD上显示的数据。下表显示了16 * 2 LCD的引脚说明。
| 针 | 象征 | I/O | 描述 |
| 1 | VSS | - | 地 |
| 2 | Vdd | - | +5V电源 |
| 3 | V形 | - | 用于控制对比度的电源 |
| 4 | RS | 我 |
RS=0 为命令寄存器 , RS=1 用于数据寄存器 |
| 5 | 乌尔曼 | 我 | R/W=0 表示写入,R/W=1 表示读取 |
| 6 | E | I/O | 使 |
| 7 | D0 | I/O | 8位数据总线 |
| 8 | D1 | I/O | 8位数据总线 |
| 9 | D2 | I/O | 8位数据总线 |
| 10 | D3 | I/O | 8位数据总线 |
| 11 | D4 | I/O | 8位数据总线 |
| 12 | D5 | I/O | 8位数据总线 |
| 13 | D6 | I/O | 8位数据总线 |
| 14 | D7 | I/O | 8位数据总线 |
| 15 | 一个 | - | +5V背光 |
| 16 | K | - | 地 |
下表显示了常用的液晶屏命令代码。
| 代码(十六进制) | 描述 |
| 01 | 清晰的显示屏 |
| 06 | 递增光标(右移) |
| 0安 | 显示关闭,光标打开 |
| 0C | 显示打开,光标关闭 |
| 0F | 显示于 ,光标闪烁 |
| 80 | 强制光标从 1 开始圣线 |
| C0 | 强制光标到开头 2德·线 |
| 38 | 2行和5 * 7矩阵 |
EM-18 无线射频识别读写器:
EM-18 RFID阅读器的工作频率为125 KHz,并配有片上天线,可采用5V电源供电。它提供串行输出以及 weigand 输出。范围约为8-12厘米。串行通信参数为9600bps,8个数据位,1个停止位。其应用包括身份验证、电子收费公路定价、公共交通电子票务、考勤系统等。在此处查看所有 RFID 项目。
EM-18 RFID阅读器提供的输出为12位ASCII格式。在 12 位数字中,前 10 位数字是卡号,后两位数字是卡号的异或结果。最后两位数字用于错误检查。


例如,从读卡器读取的卡号是0200107D0D62,那么卡上的卡号将如下所示。
02 – 序言
00107D0D = 十进制1080589。
62 是 (02 XOR 00 XOR 10 XOR 7D XOR 0D) 的 XOR 值。
因此,卡上的数字是0001080589。
工作和代码说明:

该项目的完整C 程序和演示视频在本项目结束时给出。代码被分成有意义的小块,并在下面解释。
对于与8051微控制器的16 * 2 LCD接口,我们必须定义16 * 2 LCD连接到8051微控制器的引脚。16*2 LCD 的 RS 引脚连接到 P3.7,16*2 LCD 的 RW 引脚连接到 P3.6,16*2 LCD 的 E 引脚连接到 P3.5。数据引脚连接到 8051 微控制器的端口 1。
sbit rs=P3^7;
sbit rw=P3^6;
sbit en=P3^5;
接下来,我们必须定义一些在程序中使用的函数。延迟功能用于创建指定的时间延迟。Cmdwrt功能用于向16 * 2 LCD显示器发送命令。Datawrt功能用于将数据发送到16 * 2 LCD显示器。Rxdata功能用于从串口接收数据。
void delay(unsigned int) ;
void cmdwrt(unsigned char);
void datawrt(unsigned char);
char rxdata(void);
在代码的这一部分中,我们将配置8051微控制器进行串行通信。
TMOD寄存器加载了定时器1模式2(自动重新加载)的0x20。SCON 寄存器加载了 8 个数据位、1 个停止位和接收启用的0x50。TH1寄存器加载了波特率为每秒9600位的0xfd。TR1=1 用于启动计时器。
TMOD= 0x20;
SCON=0x50;
TH1=0xfd;
TR1=1;
在代码的这一部分,我们将命令发送到 16*2 lcd。清除显示、递增光标、强制光标到开头 1 等命令圣线在一段时间后一一发送到16 * 2液晶显示器。
for(i=0;i<5;i++)
{
cmdwrt (cmd[i]);
delay (1);
}
在代码的这一部分,我们通过8051微控制器的串行接口接收EM-18 RFID阅读器的输出并存储在变量中。计数用于跟踪接收的字节数。一旦收到所有12字节的数据,接下来我们必须将其显示在16 * 2 LCD显示屏上。这个过程永远重复,以便读取不同的卡片。
while(1)
{
count=0;
cmdwrt(0xC2);
while(count<12)
{
input[count]=rxdata();
count++;
}
for(i=0;i<12;i++)
{
datawrt(input[i]);
delay(1);
}
delay(100);
}
在代码的这一部分中,我们将命令发送到 16*2 LCD 显示器。该命令将复制到 8051 微控制器的端口 1。对于命令写入,RS 设置为低电平。对于写入操作,RW 设置为低电平。在使能 (E) 引脚上施加高到低脉冲以启动命令写入操作。
void cmdwrt (unsigned char x)
{
P1=x;
rs=0;
rw=0;
en=1;
delay(1);
en=0;
}
在代码的这一部分,我们将数据发送到16 * 2 LCD显示器。数据被复制到 8051 微控制器的端口 1。RS 设置为高,用于命令写入。对于写入操作,RW 设置为低电平。在使能(E)引脚上施加高到低脉冲以启动数据写入操作。
void datawrt (unsigned char y)
{
P1=y;
rs=1;
rw=0;
en=1;
delay(1);
en=0;
在代码的这一部分,我们将数据发送到16 * 2 LCD显示器。数据被复制到 8051 微控制器的端口 1。RS 设置为高,用于命令写入。对于写入操作,RW 设置为低电平。在使能(E)引脚上施加高到低脉冲以启动数据写入操作。
void datawrt (unsigned char y) { P1=y; rs=1; rw=0; en=1; delay(1); en=0; }
*this program is for interfacing RFID reader with 8051 microcontroller and to display card number on 16*2 lcd display*/
#include
sbit rs=P3^7; //Register Select(RS) pin of 16*2 lcd
sbit rw=P3^6; //Read/Write(RW) pin of 16*2 lcd
sbit en=P3^5; //Enable(E) pin of 16*2 lcd
char count = 0; // count = 0
char input[12]; // character array of size 12
char ch;
void delay(unsigned int) ; //function for creating delay
void cmdwrt(unsigned char); //function for sending commands to 16*2 lcd display
void datawrt(unsigned char); //function for sending data to 16*2 lcd display
char rxdata(void); //function for receiving a character through serial port of 8051
microcontroller
void main(void)
{
unsigned char cmd[]={0x38,0x01,0x06,0x0c,0x80}; //16*2 lcd initialization commands
unsigned char msg[]={"RFID card Number"};
unsigned char i;
TMOD=0x20; //timer 1 , mode 2 , auto reload
SCON=0x50; //8bit data , 1 stop bit , REN enabled
TH1=0xfd; //timer value for 9600 bits per second(bps)
TR1=1; //start the timer
for(i=0;i<5;i++) //send commands to 16*2 lcd display one command at a time
{
cmdwrt(cmd[i]); //function call to send commands to 16*2 lcd display
delay(1);
}
for(i=0;i<16;i++) //send data to 16*2 lcd display one character at a time
{
datawrt(msg[i]); //function call to display message on 16*2 lcd display
delay(1);
}
while(1)
{
count=0;
cmdwrt(0xC2);
while(count<12) //repeat for 12 times
{
input[count]=rxdata(); //receive serial data and store it.
count++;
}
for(i=0;i<12;i++) //send data to 16*2 lcd display one character at a time
{
datawrt(input[i]); //function call to display rfid card number on 16*2 lcd display
delay(1);
}
delay(100);
}
}
void cmdwrt (unsigned char x)
{
P1=x; //send the command to Port 1 on which 16*2 lcd is connected
rs=0; //make RS = 0 for command
rw=0; //make RW = 0 for write operation
en=1; //send a HIGH to LOW pulse on Enable(E) pin to start commandwrite operation
delay(1);
en=0;
}
void datawrt (unsigned char y)
{
P1=y; //send the data to Port 1 on which 16*2 lcd is connected
rs=1; //make RS = 1 for command
rw=0; //make RW = 0 for write operation
en=1; //send a HIGH to LOW pulse on Enable(E) pin to start datawrite operation
delay(1);
en=0;
}
char rxdata()
{
while(RI==0); //wait till RI becomes HIGH
RI=0; //make RI low
ch=SBUF; //copy received data
return ch; //return the received data to main function.
}
void delay(unsigned int z)
{
unsigned int p,q;
for(p=0;p
{
for(q=0;q<1375;q++); //repeat for 1375 times
}
}