时间:2022-08-03 10:37
人气:
作者:admin
电机故障的早期检测对于最大限度地减少停机时间和确保电机驱动设备和设施的安全运行至关重要。使用热电发电机 (TEG)、专用电源管理 IC、无线 MCU 和少量附加组件,工程师可以通过从电机本身的热量中提取能量来构建一个无线传感器系统,该系统能够持续、无电池运行。
电机运行特性的显着变化可能表明电机即将或潜在的故障。特别是,温度测量提供了一种特别有效的电机性能指标,因为许多电气和机械问题直接导致电机温度升高。例如,高温通常是轴承故障的第一个迹象。事实上,温度升高可能是由于环境温度高、电压不平衡、负载过大、污染或进气口阻塞等多种情况造成的——其中任何一种情况都会削弱电机性能并缩短其使用寿命。事实上,经验表明,电机的工作温度每超过额定温度 10°C,电机的寿命就会减少 50%。
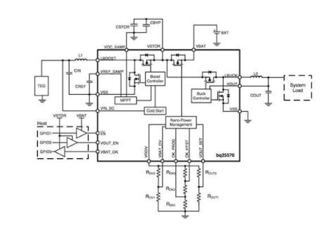
使用一对现成的 IC,设计人员可以构建一个复杂的无线传感器系统,该系统能够执行广泛的测量,同时从电机本身的热量中获取能量。在该设计的核心,专用的能量收集电源管理 IC (PMIC) 和无线 MCU 提供了提取热功率和执行传感器测量所需的基本功能(图 1)。PMIC 优化来自 TEG 的能量转换并管理可选存储设备,而 MCU 使用其集成的模拟外设收集传感器数据,并使用其集成的 RF 收发器与主机控制器或其他设备进行无线通信。

图 1:在环境能源中,热能可以提供大量电力,尤其是在电机监控应用中;能量收集 IC 和无线 MCU 的结合在很大程度上完成了由该热源供电并使用 MCU 的集成模拟外设进行传感器数据采集的无线传感器系统的设计。(德州仪器提供)
电源要求
能量收集方法使设计人员能够创建能够运行多年而不需要更换电池甚至根本不需要电池的系统。能量收集应用最关心的问题围绕着能源不仅满足平均功率要求而且处理周期性峰值功率负载的能力。对于无线应用,无线通信的本质就是强调这些问题。
当系统首先侦听其他设备然后传输其数据时,典型的无线事务包括接收和传输阶段。对于传感器系统,这些通信事务可能仅持续几毫秒,但相隔数秒(或数分钟)。因此,系统通常大部分时间都处于低功耗空闲或睡眠状态。因此,无线传感器系统的功耗曲线通常以延长的静止期为特征,当系统从其睡眠状态唤醒、执行其无线电事务并在返回其之前执行相关的后处理例程时,会被活动突发周期性地中断。低功耗睡眠状态(图 2)。

图 2:无线电接收和传输代表了大多数使用流行通信协议(如蓝牙低功耗)的小型无线系统的峰值电流需求,如图所示。(德州仪器提供)
对于图 2 所示的蓝牙低功耗 (BLE) 通信事件,德州仪器 (TI) 工程师发现[1] CC2541收发器 IC 的接收和传输峰值电流水平为 17.5 mA。在这种情况下,工程师测量整个通信事件的平均电流消耗为 8.3 mA,持续时间约为 3 毫秒。事实上,在使用更新的收发器(例如 TI CC2650 )的设计中,电流要求甚至更低。
CC2650 内置支持多种无线协议,包括一个片上 2.4 GHz 射频收发器,能够支持 BLE 或 IEEE 802.15.4 无线通信。除了其 ARM ® Cortex ® -M3 主机处理器,CC2650 还集成了一个超低功耗 ARM Cortex-M0 内核,专门用于执行无线堆栈,包括 Bluetooth Smart ®、ZigBee ®和 6LoWPAN。结果是设备能够提供显着的处理和通信能力,同时保持能量收集设计所需的极低功耗水平。
与早期的 CC2541 相比,CC2650 在主动接收模式下仅消耗 5.9 mA,在主动传输 (0 dBm) 下仅消耗 6.1 mA。此外,CC2650 在活动状态下的功耗仅为约 2.8 mA,而 CC2541 的功耗约为 8.3 mA。因此,使用 CC2650 等最新器件的设计中的电流消耗约为 6.1 mA 峰值电流和明显更低的平均电流——约为早期 CC2541 所需电流的三分之一。
同时,CC2650 具有低功耗空闲模式,仅消耗 500 μA,同时保持系统电源和 RAM 的供电。事实上,CC2650 具有低功耗待机状态,仅消耗 1 μA 电流,运行实时时钟并保持 RAM 和 CPU 状态。在 500 μA 空闲模式下,器件仅在 14 μs 内转换到活动模式,但从 1 μA 待机模式转换到活动模式需要 151 μs。尽管许多传感器应用可以放心地用更长的唤醒时间换取更低的功耗,但设计人员需要仔细评估睡眠功率要求和响应时间之间的权衡。
除了这些基本性能要求之外,传感器数据采集和信号处理当然会增加额外的功率要求。因此,特定的无线传感器应用会对处理负载和睡眠持续时间等因素提出其独特的要求。尽管如此,这一快速分析表明,集成无线 MCU(例如 CC2650 甚至 CC2541)将在能量收集设计的能力范围内提出电源要求,特别是在旨在使用从工业电机收集的能量的应用中。
电源可用性
工业电机被指定为允许相对较高的工作温度升高。美国国家电气制造商协会 (NEMA) A 级电机的允许温升为 60°C,而 NEMA F 级电机在额定功率(即服务系数 1.0)下运行时可升高 125°C。有了这种丰富的热能,使用 TEG 进行能量收集为发电提供了理想的解决方案。
TEG 产生的功率与它们两个面之间的温差成正比。因此,设计人员需要采取措施确保 TEG 的“冷”侧的温度保持显着低于 TEG 的电机(热)侧的温度。对于这种应用,在大多数情况下,使用传统的翅片式散热器进行对流冷却可以确保 TEG 上的温差合理。
在环境温度高的环境中,简单的对流冷却可能只会导致最小的温差,同时会降低功率输出。为确保即使在低能量水平下也能实现最大功率输出,设计人员需要将 TEG 保持在 TEG 功率曲线上的最大功率点。此外,可能需要使用合适的能量存储设备来确保稳定的电源能够满足无线通信交易期间的峰值需求,尽管持续能量转换水平较低。
专用 PMIC,例如 TI BQ25570满足这些多重要求:除了最大限度地提高 TEG 的功率输出外,BQ25570 还可以管理储能设备的充电和放电周期,并为无线 MCU 提供稳压电源。BQ25570 专为能量收集而设计,甚至能够从微瓦能源中获取能量。其集成的充电管理功能使其能够使用即使是有限的收集功率来安全地为可充电电池和超级电容器充电,同时保护储能设备免受过压和欠压水平的影响。最后,集成电压转换器为 MCU 和其他电源要求严格的设备提供稳压电源输出。凭借其广泛的集成功能,

图 3:高度集成的电源管理 IC(如 BQ25570)只需几个额外的组件即可将热能转换为稳定的输出电平,同时还可以管理外部储能设备。(德州仪器提供)
简化的无电池无线传感器系统的最终设计选择在于选择合适的能量存储设备。如前所述,一些电机监控方案可能会持续产生足够的能量来满足峰值功率要求。对于其他应用——甚至作为能源丰富环境的备用电源——超级电容器为用于扩展操作的无线传感器系统提供了一种特别有吸引力的解决方案。
与容量相当的可充电电池相比,超级电容器可以通过明显更多的充电/放电循环来保持容量——在许多情况下,要大一个数量级。此外,超级电容器的漏电流非常低:例如Murata DMF3Z5R5H474M3DTA0470 mF 的超级电容器漏电流在 96 小时内小于 5 μA。因此,这些设备非常适合能量受限的应用,例如能量收集。同时,这些器件提供非常灵活的放电速率——例如,DMF3Z5R5H474M3DTA0 提供从 400 μAh 到 1.5 As 的放电速率。此外,这些器件的高存储容量使它们能够维持输出电压的时间远远超过典型无线事务事件的持续时间,即使在非常高的功率水平下也是如此(图 4)。

图 4:在无线收发器所需的低功率水平下,超级电容器可以在远远超过典型无线事务持续时间的时间内维持电压输出水平。(村田提供)
结论
无线监控系统由从电机加热中提取的热能提供动力,可以提供预测电机故障、防止停机和确保安全所需的关键信息。工程师可以构建一个有效的无线监控系统,除了 TEG 和一对高度集成的设备(专用 PMIC 和无线 MCU)之外,只需要几个额外的组件。在 PMIC 最大化 TEG 输出并提供稳压电源的同时,MCU 收集传感器数据并将其传递给主机。使用这些复杂的设备,工程师可以创建能够持续无电池运行的电机监控系统。
上一篇:低功耗物联网无线连接技术方案
下一篇:如何实施无线诊断工业物联网