时间:2022-08-09 09:07
人气:
作者:admin
能量收集或能量收集的概念是一种使用不同方法从外部环境收集能量的技术,包括热电转换、振动激发、太阳能转换、压力梯度和射频信号。射频无线能量收集为更换电池或延长电池寿命提供了巨大的潜力。目前,电池为大多数物联网设备供电,包括可穿戴设备。电池的尺寸有限,从而限制了它们的使用寿命并需要定期更换。
电磁波来自各种来源,例如卫星站、无线互联网、广播电台和数字多媒体广播。射频能量收集系统可以捕获电磁能并将其转换为可用的连续电压 (DC)。射频能量收集系统的基本单元是天线和整流器电路,可将射频功率或交流电 (AC) 转换为直流信号。这项技术的实施将有助于减少对电池的依赖,最终将对环境产生积极影响。图 1 介绍了射频能量收集系统的结构。

图 1:RF 能量收集系统的框图
射频传输
即使只有几微瓦,环境中也可以获得能量;通过采集射频能量,克服了其他环境能源的典型问题,即:光线不足、温差不足、缺乏振动;此外,可以根据要求连续控制和管理接收中的射频能量。因此,射频能量可用于为电池充电,也可用于更换电池本身,显然用于为超低功耗设备供电。自然,这种类型能量的可用性取决于射频源的功率以及源与射频接收器之间的距离、接收器的灵敏度、接收天线的特性和信号的频率。
RF 信号的传输意味着非辐射和辐射 RF 之间的明显区别。第一种基于电感耦合,而第二种使用电磁波的传输和接收,是能量收集的基础。在最后一种情况下,射频源(无意)连接到发射无线电波的天线。在一定距离处,接收天线捕获一些波,将它们转换成电信号为负载供电。电磁波由麦克斯韦方程组描述,该方程代表了确定电学和磁学基础的最优雅和简洁的方法之一。麦克斯韦方程组描述了由电荷和电流分布产生的电场和磁场,以及它们如何随时间变化。

第二个方程与磁场有关:

在后者中,表示不存在磁荷。上面提到的前两个麦克斯韦方程是封闭表面上电场和磁场的积分。另外两个方程是围绕闭合曲线的电场和磁场的积分。第三个是法拉第感应定律,第四个是安培定律:

在微分形式中,描述电磁波的方程如下:

一旦定义了电磁方面,就必须评估要使用的换能器或天线。因此,该系统的工程设计包括天线的设计,其目的是捕获电磁波(在这种情况下为 RF)。Friis 方程调节自由空间中的传输/接收:

其中 P 参数是发射和接收功率,G 是两根天线的增益,λ 是波长 RF,R 是两根天线之间的距离。射频能量收集系统的总体布局包括一个设计合适的接收天线、一个整流器和一个连接到负载的 DC-DC 电路。通常,天线和整流器之间应用阻抗匹配电路。在最通用的形式中,DC-DC 转换电路连接到能量存储系统(电池或电容器)和负载(图 2)。

图 2:简单的射频能量收集电路
设计
从自由空间提取的射频能量通常具有低功率密度,因为场以 1 / d2 的速率减小,其中 d 是与射频源的距离。因此,需要功率放大器电路从电磁波中产生足够的直流能量来驱动负载。传输过程中的功率损耗会导致能源故障。在这些情况下,添加阻抗匹配网络 (IMN) 可确保射频源和负载之间的最大功率传输(图 3)。

图 3:阻抗匹配网络 (IMN) 适配电路的配置
通过IMN适配后的信号将被整流和升级以满足应用功率要求。电压倍增器是一种整流电路,可在直流输出上转换和放大交流输入。
增益、谐振频率、带宽是表征天线性能的参数。假设一个无障碍空间和一个各向同性的传播源,波向各个方向的扩散是均匀的。因此,距源一定距离处的单位面积功率与距离的平方成反比。但是,需要注意的是,天线并不总是以球形方式(各向同性天线)传输能量,而是根据其设计在某些特定方向上传输能量。天线的容量和电感(图 3)是天线本身的频率和物理尺寸的函数。天线尺寸越大,谐振频率越低。因此,低频波的发射和接收需要大孔径,这不适合小型应用程序。天线的带宽是天线可以有效工作的频率范围。窄带天线具有良好的转换效率,但只能回收有限的能量。
然后必须评估(考虑)各种参数,这些参数决定(将决定)射频能量收集项目的性能。RF 能量转换为 DC (PCE) 的效率:施加到负载的功率量与天线回收的功率量之间的比率。因子 Q:它通常被定义为描述共振强度的无量纲值。
射频能量收集解决方案
在世界市场上,用于从环境中收集射频能量的组件和系统的生产不断增加。例如,意法半导体推出了 M24LR Discovery 套件开发平台,其板载 EEPROM 存储器使用环境射频能量为其电路供电,从而允许与智能手机和支持 RFID 且兼容的协议系统进行数据交换。
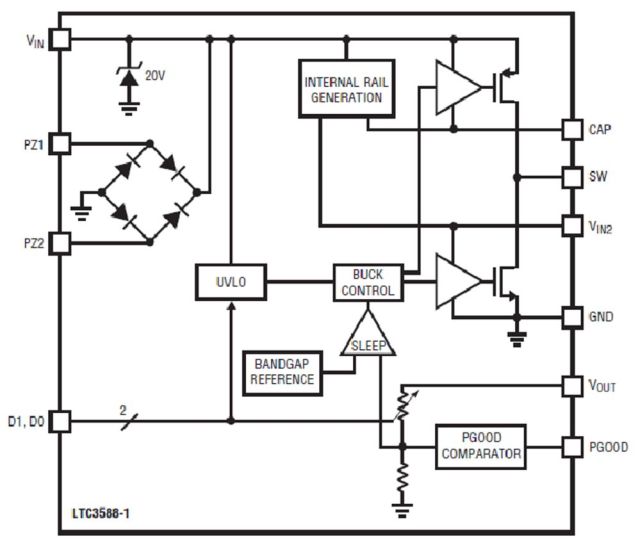
Analog Devices 和 Texas Instruments 等公司一直致力于研究、开发、生产和营销最高质量和效率的能量收集组件和设备。模拟中的一个例子是纳米功率频段 LTC3588-1 的集成电路。它还通过其高效 DC-DC 转换器降压功能用作压电源 Harvester 的接口元件,提供 1.8 V 至 3.6 V 的可选输出电压和高达 100 mA 的输出电流。Texas 的 eZ430-RF2500-SEH 套件提供了一个令人兴奋(有趣)的开发系统,以创建一个完整的太阳能收集设备,该设备能够通过超低功耗微控制器为无线传感器永久供电(图 4)。

图 4:LTC3588-1 的框图
结论
与新的 IC 和存储解决方案一起,能量收集有助于提高能源效率。射频传输也主要来自无线网络,就像我们对信息的渴望和始终连接的渴望一样,我们想要传输的数据量呈指数级增长,这实际上是能量收集的一个相当大的优势。
审核编辑:刘清
下一篇:微控制器与光纤的结合应用分析