时间:2022-08-23 17:03
人气:
作者:admin
信号处理单元和片上系统(SoC)单元通常具有突然变化的负载瞬态变化。这种负载瞬态变化将干扰电源电压,而电源电压在射频(RF)应用中极其重要,因为变化的电源电压会高度影响时钟频率。因此,射频片上系统(RFSoC)通常在负载瞬态过程中使用消隐时间。在5G应用中,信息质量与过渡区间中的消隐时间高度相关。因此,对于任何射频片上系统来说,越来越需要减少电源侧的负载瞬态效应,以提高系统级性能。
用于射频应用的快速瞬态Silent Switcher 3系列
实现快速瞬态电源轨的最直接方法之一是选择具有快速瞬态性能的稳压器。Silent Switcher 3系列IC具有极低频输出噪声、快速瞬态响应、低EMI辐射和高效的特性。它采用超高性能误差放大器设计,即使采用激进的补偿方法也能提供额外的稳定性。4MHz的最大开关频率使IC能够在固定频率峰值电流控制模式下将控制环路的带宽推至50kHz的范围。表1列出了设计人员可以选择用以实现快速瞬态性能的Silent Switcher 3 IC。

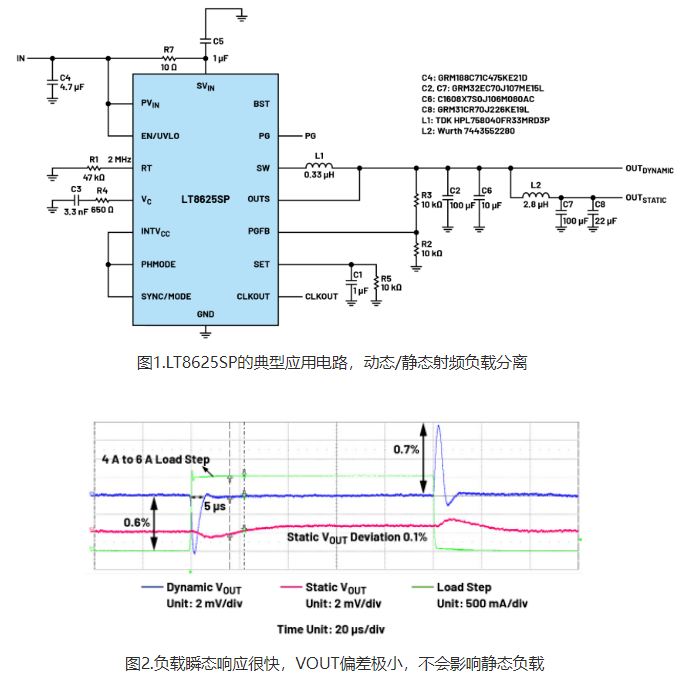
图1显示了用于5G RFSoC的典型 1 V 输出电源,其基于LT8625SP,需要同时具有快速瞬态响应和低纹波/噪声水平。1 V负载由发射/接收相关电路以及本振(LO)和压控振荡器(VCO)组成。在频分双工(FDD)操作中,发射/接收负载会经历负载电流的突然变化。与此同时,LO/VCO负载恒定,但要求高精度和低噪声,这很关键。LT8625SP的高带宽特性使设计人员能够用第二电感(L2)分隔动态负载和静态负载,从而用单个IC为两个关键的1 V负载组供电。图2显示了具有4 A至6 A动态负载瞬态的输出电压响应。动态负载在5 µs内恢复,不到0.8%的峰峰值电压,这对静态负载侧的影响极小,不到0.1%的峰峰值电压。可以修改此电路以支持其他输出组合,例如0.8 V和1.8 V;由于低频范围内的超低噪声、低电压纹波和超快速瞬态响应,它们都能直接为RFSoC负载供电,而无需LDO稳压器级。

在时分双工(TDD)模式下,噪声关键的LO/VCO会随着发射/接收模式的变化而加载和卸载。因此,可以使用图3所示的简化电路,因为所有负载都被视为动态负载,同时需要更关键的后置滤波来保持LO/VCO的低纹波/低噪声特性。馈通模式下的3端子电容可用于实现足够的后置滤波,其最小化的等效L可保持负载瞬态的快速带宽。馈通电容与远端输出电容一起形成另外两个LC滤波级,而所有L都来自3端子电容的ESL,它非常小,对负载瞬态的危害较小。图3还展示了Silent Switcher 3系列的简单远程检测连接。由于独特的参考生成和反馈技术,只需将SET引脚电容(C1)的接地和OUTS引脚开尔文连接到所需的远程反馈点。这种连接不需要电平转换电路。图4显示了1 A负载瞬态响应波形,恢复时间小于5 μs,输出电压纹波小于1 mV。

预充电信号驱动Silent Switcher 3系列以实现快速瞬态响应
在某些情况下,信号处理单元功能强大,具有足够的GPIO,并且信号处理安排得当,因为可以提前知道瞬态事件。这通常发生在一些FPGA电源设计中,其中可以生成预充电信号以帮助驱动电源瞬态响应。图5显示了一个典型应用电路,其使用FPGA生成的预充电信号在实际负载转换发生之前提供偏置,以便LT8625SP有额外的时间来适应负载扰动,而不会出现太大的VOUT偏差和恢复时间。由于预充电信号对反馈造成干扰,因此省略了从FPGA的GPIO到逆变器输入的调谐电路。电平控制为35 mV。此外,为了避免预充电信号对稳态的影响,在预充电信号和OUTS之间设置了一个高通滤波器。图6显示了1.7 A至4.2 A负载瞬态响应波形。预充电信号在实际负载瞬态之前施加到反馈(OUTS),而恢复时间小于5 µs。


电路主动降压以实现超快速恢复瞬态
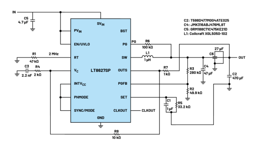
在波束形成器应用中,电源电压为适应不同的功率水平时刻变化。因此,对电源电压的精度要求通常为5%至10%的区间。在此应用中,稳定性比电压精度更重要,因为在负载瞬态期间最小化恢复时间将最大限度地提高数据处理效率。降压电路非常适合此应用,因为下降电压可减少甚至消除恢复时间。如图7所示LT8627SP的主动降压电路的原理图。在误差放大器的负输入端(OUTS)和输出端(VC)之间添加了一个额外的降压电阻,以在瞬态期间保持反馈控制环路中的稳态误差。下降电压可表示为:


图7.LT8627SP的OUTS和VC之间放置一个主动降压电阻,以实现快速瞬态恢复时间
ΔVOUT是负载瞬态引起的初始电压变化,ΔIOUT是负载瞬态电流,g是用于切换电流增益的VC引脚。设计图7所示的降压电路时,需要特别考虑以下几点:
● 下降电流不应超过VC引脚电流限值。对于LT8627SP的误差放大器输出,最好将电流限制在200µA以下以避免饱和,这可以通过改变R7和R8的值来实现。
● 下降电压需要适应输出电容,以便瞬态期间的电压偏差与下降电压大致接近,从而在瞬态期间实现最短恢复时间。
图8显示了上述电路在1 A至16 A至1 A负载瞬态期间的典型波形。值得注意的是,现在16 A至1 A负载瞬态速度不再受带宽限制,但受稳压器最短导通时间限制。

图8.可以实现降压瞬态响应,以最大限度地缩短LT8627SP的瞬态恢复时间
结论
由于高速信号处理的时间关键特性,无线射频领域变得越来越依赖计算,并且对瞬态响应时间敏感。系统设计工程师面临的挑战是提高电源瞬态响应速度,以使消隐时间最小化。Silent Switcher 3系列是新一代单片稳压器,针对无线、工业、防务和医疗健康领域的噪声敏感、强动态负载瞬态解决方案进行了优化。根据负载条件,可以应用特殊技术和电路来进一步改善瞬态响应。
上一篇:5G和Wi-Fi 6该如何相处