时间:2022-08-24 14:44
人气:
作者:admin
Beacon 技术旨在向短距离内的用户提供信息,例如在零售店或购物中心。虽然新兴的基于位置的应用程序依赖于在数百米范围内传输信标的能力令人兴奋,但开发人员受到传统蓝牙低功耗 (BLE) 无线电范围的限制。
为了应对远程信标应用中出现的新机遇,开发人员需要能够提供显着更高发射功率输出的 BLE 解决方案,以及能够加速这些设计开发的开发工具。Cypress Semiconductor 和Silicon Labs的蓝牙收发器通过将蓝牙无线电和功率放大器组合在一个封装中来满足这一需求。
本文将描述什么是信标,讨论设计选项,并提供一些解决方案来帮助开发人员快速启动并运行支持 BLE 的远程信标实现。
信标为简单的远程实施招手
信标技术为构建邻近感知服务提供了一种相对简单的机制。通过定期传输唯一标识符和其他数据,信标在某些有限的物理区域内宣传它们的存在。通过使用蓝牙无线通信,信标应用程序可以利用智能手机和其他移动设备对蓝牙的几乎普遍支持。在这些移动设备上运行的应用程序开发人员可以利用特定信标信号的存在来呈现与移动用户的物理位置相关的信息。例如,在零售店内,应用程序可以使用信标来检测个人何时接近商店内的特定区域或柜台并显示相关的商店优惠券。
尽管这些短程零售应用是信标的首批应用之一,但远程信标机会正在更广泛的领域出现,包括资产管理、运输、公共交通、航空航站楼、大型活动以及邻近感知服务可以创造更高效率的任何领域车辆、包裹或个人的移动。然而,在服务于广泛的物理区域时,合适的信标硬件设计需要能够在远远超出零售信标支持范围的范围内进行广告宣传。然而,硬件设计人员在扩展其无线系统的范围时发现了一些基本限制。
设计选项
硬件工程师发现用于扩展无线通信范围的设计选项数量有限。在给定范围 (r) 上,接收器检测到的功率 (Pr) 与发射功率 (Pt) 成正比,如 Friis 传输方程所述:

其中G r和G t分别为接收和发射天线增益,λ 为波长。
专有网络的新无线设计通常可以自由移动到较低频率以增加接收功率,从而允许更远范围的操作。对于针对标准频率和协议(如蓝牙)的设计,可用的选项很有限。对于针对已安装的接收器基础的设计,例如智能手机和其他无线电灵敏度和天线有限的移动设备,选项的选择会进一步减少。由于部署位置对天线尺寸和配置的限制,远程信标设计人员可用的选项往往仅限于增加发射功率。
直到最近,增加蓝牙设计的发射功率意味着射频工程师需要设计定制的功率增益级,以遵循广泛可用的现成蓝牙收发器。即使在构建这些电源电路方面拥有丰富的经验,工程师仍面临着在不增加噪声的情况下优化信号路径的持续挑战。然而,RF 前端模块 (FEM) 的出现现在为开发人员提供了一种更简单的替代方案。
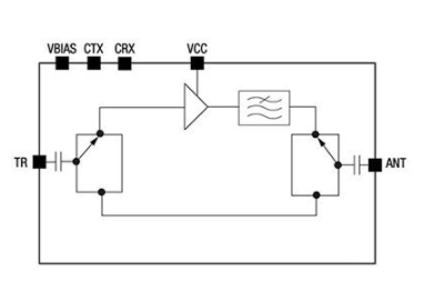
FEM 将功率放大器 (PA)、低噪声放大器 (LNA) 或两者结合在不同的设计中,经过优化以增加发射器功率输出或接收器无线电灵敏度,而不会增加系统级设计复杂性。例如,Skyworks Solutions SKY66111-11 BLE FEM 将 PA 与用于双向通信的简单开关网络集成在一起(图 1a)。

图 1a

图 1b
图 1:开发人员可以将 MCU GPIO 连接到 Skyworks Solutions SKY66111-11 BLE FEM 上的 CRX 和 CTX,以在通过功率放大器的 TX 输出或通过低插入损耗路径 (A) 的 RX 输入之间切换,同时修改 VBIAS 上的电压电平设置发射机功率输出电平 (B)。(图片来源:Skyworks Solutions)
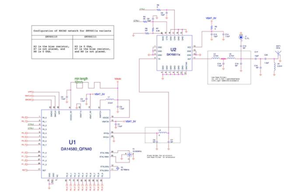
为了扩展蓝牙发射器或收发器的范围,开发人员只需将蓝牙设备的 RF I/O 端口连接到 FEM 输入并添加最少数量的无源组件。BLE 设备制造商在范围扩展器参考设计中使用这种方法。例如,Dialog Semiconductor在其自己的范围扩展器 BLE 参考设计中将其DA14580 BLE SoC 与 Skyworks SKY66111-11 FEM 配对(图 2)。

图 2:使用 FEM 实现扩展范围蓝牙设计只需要从蓝牙收发器 RF I/O 引脚连接到 FEM,如 Dialog Semiconductor 的此参考设计所示。(图片来源:对话半导体)
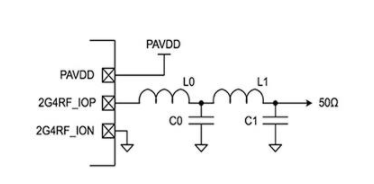
尽管 FEM 简化了功能设计,但它们对物理实现也提出了自己的挑战。设计人员必须确保印刷电路板、模块或封装的物理设计提供有效的散热,以确保长期的可靠性和性能。为了解决这个问题,3.3 x 3.0 mm Skyworks SKY66111-11 等 FEM 采用外露中心焊盘封装以促进散热。此外,Skyworks 为多个铜 PC 板通孔的放置和焊料覆盖提供了具体指南,以增强导热性并促进封装的热流(图 3)。

图 3:诸如 Skyworks Solutions SKY66111-11 之类的 FEM 包含一个外露的中心焊盘以促进散热,并且需要一条互补的导热路径,该路径包括内置在 PC 板上的多个铜通孔。(图片来源:Skyworks Solutions)
除了热管理和电路板设计,元件选择和布局也很关键。如果不仔细关注每一个细节,设计人员可能会无意中引入可能降低性能的寄生效应和阻抗失配。集成 BLE 收发器和 FEM 的解决方案的出现使开发人员能够在很大程度上避免这些细节,依赖于模块制造商优化设备的能力。
扩展范围 BLE 模块
Cypress Semiconductor CYBLE-202007-01 BLE 模块为扩展范围的 BLE 无线提供单一封装解决方案。15 x 23 x 2 mm 模块通过了全球大多数地区的认证,通过结合赛普拉斯可编程片上无线电 (PRoC)、Skyworks Solutions RFX2401C射频前端、无源元件和晶体振荡器,提供完整的远程 BLE 子系统。CYBLE-202007-01 模块包括一个板载天线,以及一个用于外部天线(如Antenova B4844-01或Pulse Electronics W1030 )的 U.FL 连接。
由于集成了 PA,Skyworks RFX2401C FEM 具有高达 22 dBm 的输出功率,还在其接收路径中添加了一个 LNA,并包括一个匹配网络。该模块的 PRoC 本身就是一个复杂的集成系统,将 32 位 ARM ® Cortex ® -M0 内核与专用蓝牙子系统、多个存储器以及完整的模拟和数字外设集成在一起(图 4)。

图 4:Cypress Semiconductor 可编程片上无线电 (PRoC) 将低功耗 ARM Cortex-M0 内核、内存和外设与完整的蓝牙子系统相结合,以提供能够支持典型物联网设备要求的无线 MCU。(图片来源:赛普拉斯半导体)
蓝牙堆栈在内置于 PRoC 的专用子系统中运行。因此,集成工作量很小。赛普拉斯建议设计人员在电源和模块之间放置一个或两个外部铁氧体磁珠,例如Murata BLM21PG331SN1D,并尽可能靠近模块。在许多情况下,设计人员可能只需要添加适当的传感器即可完成无线物联网传感器设计。由于该模块引出了 PRoC 的许多引脚,因此设计人员可以使用 PRoC 的集成 ADC 进行信号采集,甚至在需要时利用 PRoC GPIO 的驱动能力来提供传感器激励源。
开发套件
赛普拉斯在其模块的CYBLE-202007-EVAL评估板中演示了CYBLE-202007-01模块的非常简单的接口要求。除铁氧体磁珠外,该评估板还包括四个连接器,用于引出模块引脚(以及相应的 PRoC 引脚)。
为进行开发,设计人员将评估板插入赛普拉斯CY8CKIT-042-BLE-A基板。除了开发板,赛普拉斯还提供了一个全面的开发包,包括其 PSoC Creator 和 PSoC Programmer 工具,以及套件设计文件、文档和软件示例。Cypress 开发包和GitHub 上的 C 语言软件包括分别演示 BLE 模块和 PRoC 应用程序的示例软件。
在开发包中,一个示例应用程序演示了基本 Eddystone 信标的软件设计模式(清单 1)。在这里,主循环以初始化例程开始,该例程启动 BLE 软件组件并注册 EddystoneEventHandler 函数,该函数为应用程序提供来自 BLE 组件的事件。
int main()
{
/* Enable global interrupt mask */
CyGlobalIntEnable;
/* This function will initialize the system resources such as BLE and ADC */
Initialization();
while (1)
{
/* BLE stack processing state machine interface */
CyBle_ProcessEvents();
/* Process BLESS states */
IncrementAdvPacketCount();
/* Update the TLM Adv packets with “advPacketCount” and
* “SecCnt” */
UpdateTLMAdvPacket();
/* Put CPU and BLESS to low power mode */
LowPower();
if(stopAdv && (CyBle_GetState() == CYBLE_STATE_ADVERTISING))
{
/* Reset the stop advertisement flag. */
stopAdv = false;
/* Stop advertisement. */
CyBle_GappStopAdvertisement();
}
}
}
清单 1:赛普拉斯 BLE 开发包中的示例软件演示了信标应用程序的基本设计模式,包括此处显示的主循环。(代码来源:赛普拉斯半导体)
当该 BLE 组件启动时,事件处理程序配置广告数据包并通过对CyBle_GappStartAdvertisement()(清单 2)的简单调用来启动广告。开发者可以通过配置与广告包关联的结构来控制广告时长。当应用程序指示需要时,开发人员只需调用CyBle_GappStopAdvertisement()。
void EddystoneEventHandler(uint32 event, void* eventParam)
{
CYBLE_API_RESULT_T apiResult;
/* To prevent compiler warning. */
eventParam = eventParam;
switch (event)
{
/**********************************************************
* General Events
***********************************************************/
/* This event is received when component is Started */
case CYBLE_EVT_STACK_ON:
/* Configure WDT counter 0 with 2 second interval */
WDT_Initialize(CY_SYS_WDT_COUNTER0, TWO_SECOND_INTERRUPT_COUNT);
/* Enable WDT counter 0 */
WDT_EnableCounter(CY_SYS_WDT_COUNTER0_MASK);
/* Ignore the initial delay. Start counter to track the time since
* power ON. */
SetEnableSecCnt(true);
beaconCurrentRole = eddystoneImplenmentation;
ConfigureAdvPacket();
/* Start advertisement */
apiResult = CyBle_GappStartAdvertisement(CYBLE_ADVERTISING_CUSTOM);
if(apiResult != CYBLE_ERROR_OK)
{
CYASSERT(0);
}
break;
清单 2:赛普拉斯 BLE 开发包中的这段代码片段演示了信标的事件处理,这里显示了初始启动事件的处理程序,它初始化广告数据包并启动广告序列。(代码来源:赛普拉斯半导体)
片上有限元法
虽然很难实现,但集成趋势预示着无线 MCU 开始在片上添加 FEM,Silicon Labs 已经通过其EFR32BG13P732F512GM48 Blue Gecko BLE SoC 实现了这一目标。在其无线电子系统中,Silicon Labs 在 SoC 的 2.4 GHz 和 sub-GHz 路径中集成了单独的 PA 和 LNA 模块(图 5)。除了远程无线电子系统外,BLE SoC 还结合了 ARM Cortex-M4 与片上闪存和 RAM,以及一整套模拟和数字外设。其他模块提供硬件加密功能和一套复杂的电源管理功能。

图 5:如完整框图的这个有限部分所示,Silicon Labs Blue Gecko BLE SoC 集成了前端射频组件,包括功率放大器和低噪声放大器,以增强 2.4 GHz 和 sub-GHz 的功率输出和无线电灵敏度无线电操作。(图片来源:Silicon Labs)
作为首批蓝牙 5 SoC 之一,该设备充分利用了蓝牙 5 规范中规定的增加功率输出。使用其片上 PA,Silicon Labs 的 BLE SoC 可以实现超过 19 dBm 的输出功率。尽管 SoC 在没有无线电活动的活动模式下仅消耗 70 µA/MHz,但在高功率 TX 期间功耗当然会显着上升。在其最大 19.5 dBm 输出时,该器件消耗大约 131 mA(典型值)。
与其他高度集成的设备一样,Silicon Labs BLE SoC 只需很少的外部组件即可提供完整的系统设计。少数推荐的组件中的一些组成了一个四元素匹配网络,用于在 2.4 GHz 时超过 13 dBm 的发射功率输出(图 6)。

图 6:开发人员可以实施基于 Silicon Labs Blue Gecko BLE SoC 的无线设计,除了推荐用于超过 13 dBm 的 2.4 GHz 功率输出的四元素匹配网络之外,几乎没有其他组件。(图片来源:Silicon Labs)
该公司在其SLWRB4104A Blue Gecko 无线电板中包含此匹配网络以及所需的其他最小组件集。对于开发,工程师只需将无线电板直接插入SLWSTK6020B BLE 入门套件即可。对于软件开发,Silicon Labs 提供其 Simplicity Studio 和蓝牙软件开发套件 (SDK),以帮助加快远程信标设计的开发。
结论
远程蓝牙信标技术在多个行业领域的应用中获得认可。为了构建远程信标设备,直到最近,工程师还需要设计定制的功率级来提高功率输出。集成 FEM 的可用性简化了这些设备的基本功能设计,但工程师仍面临热管理、寄生和阻抗匹配方面的挑战。
具有集成 FEM 的蓝牙收发器的出现,使开发人员能够轻松添加远程蓝牙功能,依靠设备制造商优化这些设计的能力。今天,开发人员可以找到 FEM 集成蓝牙模块和 SoC,它们能够加快设计的开发,能够向数百米外的移动设备提供信标信号。