时间:2022-08-30 12:52
人气:
作者:admin
技术的进步使磁传感器比以往任何时候都更小、更低功耗和更灵敏。由于这些进步,在设计需要位置开关的新系统时,应该考虑磁阻 (MR) 传感器,它始终比霍尔效应和簧片开关具有显着优势。
MR 传感器是固态开关,没有用于操作开关的机械部件。它们本质上是全极的,当磁铁的北极或南极的磁场在感应范围内时它们就会启动。MR 器件的感应方向位于 IC 的平行平面内,这与感应垂直于 IC 的磁场的霍尔传感器不同(图 1)。当磁场从传感器移除时,开关关闭。此外,MR 传感器对磁场比霍尔效应敏感得多,并且可以提供更大的灵活性,并且在应用中需要成本更低的磁体。

图 1:霍尔传感器对垂直于其身体的磁场做出响应,而 MR 设备对施加在与传感器平行的方向上的磁场做出响应。
电路设计的进步现在允许磁传感器使用比以往低得多的功率。大多数磁传感器制造商提供的传感器仅使用微安电源电流为传感器供电。随着这项技术的不断发展,越来越多的设计工程师正在转向使用低功耗传感器来替代电池供电应用中的机械开关。
霍尼韦尔最近推出了新的磁阻传感器 IC Nanopower 系列,其中包括两个传感器SM351LT和SM353LT,它们在 1.8 V DC下分别仅消耗 360 nA 和 310 nA 。这些传感器采用微型 SOT-23 封装(图 2),工作温度为 -40°C 至 85°C,是大多数电池供电应用的理想开关。

图 2:Honeywell 的磁阻传感器 IC、Nanopower 系列采用 SOT-23 封装。
霍尼韦尔毫微功率 MR 传感器 IC 优于霍尔效应
与现有的霍尔传感器相比,霍尼韦尔的新型 MR 传感器 IC、Nanopower 系列提供了一些独特的特性,这些特性转化为几个实际优势,包括更低的功耗、更低的系统成本、更高的设计灵活性、简化的安装以及更少的系统设计变化。
这些新传感器的典型电流为 310 nA 和 360 nA,其功耗仅为当今可用的最高效霍尔效应器件的1/16 。对于许多电池供电的设备,功率预算很严格,每纳安都计算在内,这可以让设计工程师节省电池寿命,或者在其应用中使用额外的低功耗技术来实现相同的功率预算。
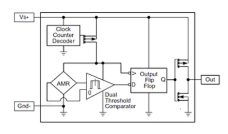
为了满足这些严格的要求,当今的许多应用都采用了一种设计,该设计通过利用外部时钟和电路来打开和关闭系统,从而使通过系统的平均电流降至 500 nA 以下,从而对磁传感器进行电源循环。霍尼韦尔的新型 MR 传感器 IC、Nanopower 系列利用时钟在内部循环供电(图 3),因此可以简化应用设计。

图 3:霍尼韦尔 SM351LT MR 传感器的电气框图,该传感器利用时钟在内部循环供电。
制造商还可以通过在传感器的两个或多个特性之间做出小的权衡来微调他们的设计,以更接近特定应用的要求。这些权衡通常可以在关键能力方面产生显着的收益,而对另一个参数的牺牲相对较小。最常见的权衡之一涉及平衡灵敏度与功耗。例如,霍尼韦尔的 SM351LT 专为需要超高磁灵敏度(典型操作为 7 高斯 (G),最大操作为 11 G)和极低电流消耗(典型为 360 nA)的应用而设计。对于需要稍低磁灵敏度才能激活的应用(典型值为 14 G,最大值为 20 G),SM353LT 可提供更低的电流消耗(典型值为 310 nA)。
除了节能外,传感器的 CMOS 输出电路无需外部上拉电阻。MR 传感器还消除了用于过滤霍尔效应器件常用的斩波电路产生的电噪声所需的分立元件。消除这些分立元件可减少传感器组件的物理尺寸,使其更易于在空间受限的应用中使用。制造商还将了解减少的组件数量如何产生更简单的组装过程、更高的可靠性和更低的整体解决方案成本。
作为 MR 设备,这些新传感器还提供比霍尔效应设备更高的灵敏度。事实上,在 7 G 和 14 G 的典型值下,与当今市场上的霍尔传感器相比,这些传感器可以以高达两倍或更多的距离感应相同的磁体目标。通过允许设计人员在其系统中使用更小的磁体,甚至是由不同材料制成的磁体,这直接转化为系统成本。由于全球供应短缺,稀土磁铁价格正以极高的速度上涨,这一点在今天更为重要。
这些 MR 设备提供的高灵敏度还可以为设计提供更大的灵活性。使用更高灵敏度的 MR 传感器将允许磁性目标和传感器之间有更大的气隙。这在许多电路板空间有限或传感器的理想位置需要距离目标不止几毫米的应用中非常有用。
MR 设备的全极性特性还可以实现更简化的安装和更少的制造步骤,这可能会导致应用质量问题。与单极霍尔传感器不同,MR 传感器使用磁体的任一极进行驱动,这意味着在安装传感器之前确定磁性目标的正确极的步骤是不必要的。反过来,这应该会减少由于磁铁在应用中的错位而导致的问题,并减少制造过程中的步骤。
系统设计的变化始终是设计工程师关心的问题,并且将其最小化始终是最重要的。在设计带有磁传感器的系统时,设计人员必须考虑磁体强度的变化、制造过程中传感器和磁体的位置以及传感器本身的灵敏度变化。将这些中的每一个都最小化可以实现更严格的规范并降低应用程序的整体风险。与其他最高为 ±15 G 的高灵敏度霍尔效应传感器相比,霍尼韦尔的新型磁阻传感器 IC、Nanopower 系列有助于解决这一问题。SM351LT 的典型值为 7 G(最小 ± 4 G/最大),而 SM353LT 的典型值为 14 G(-8 G 最小值,+6 G 最大值)。
霍尼韦尔磁阻传感器 IC,纳米功率系列优于簧片开关
霍尼韦尔的 SM351LT MR 传感器 IC 毫微功率系列也应考虑用于电池供电的应用,在这些应用中,由于低功率或高灵敏度需求,通常只使用簧片开关。在这两种技术之间进行选择时,重要的是要注意 MR 传感器 IC 的独特特性,Nanopower 系列如何解决与磁簧开关技术相关的许多问题,包括破损、可靠性、耐用性和尺寸,同时保持具有竞争力的价格使用非常少的功率的权衡。
簧片开关由一对可磁化的柔性金属簧片组成,通常封装在玻璃胶囊中。继电器充当常开开关,可以通过磁场关闭,因此不使用电源来操作。此外,高灵敏度簧片开关可以达到高达 10 安培匝数 (AT),当磁铁的两个磁极都直接位于开关上方时,这相当于大约 10 G。这种高灵敏度,再加上无需电源来驱动开关,使其能够在水表和安全系统等具有高灵敏度需求的电池应用中非常出色地工作。
另一方面,在安装过程中弯曲引线或由于剧烈冲击和振动导致的断裂是这些磁性开关的常见问题。10 AT 簧片开关对于它们的应用来说也可能相对较大,并且作为机械开关,它们会随着时间的推移而磨损。
Nanopower 系列 SM351LT MR 传感器 IC 旨在为设计工程师在电池供电应用中提供舌簧开关的替代方案。7 G 典型值和 11 G 最大灵敏度使其能够在相同距离处感应磁性目标,甚至比最好的簧片开关还要好。此外,为传感器供电所需的 360 nA 典型电源设计用于即使是对功率最敏感的电池供电应用,包括水表和燃气表。
除了高灵敏度和毫微功耗功能外,霍尼韦尔的 SM351LT MR 传感器 IC 毫微功耗系列还是一款固态开关。这意味着没有机械部件,传感器永远不会磨损。行业标准的 SOT-23 塑料成型封装也比簧片开关中的玻璃封装更小、更耐用。这创造了构建更小的产品的能力,允许在安装过程中减少破损,并且可以指望在冲击和振动应用中正常工作。
潜在的纳米功率 MR 传感器应用示例
MR 传感器的优势使它们能够快速取代簧片开关和霍尔效应器件的一些应用包括:
燃气表、水表和电表(防篡改开关):传感器通过外部大磁铁检测是否存在施加到公用事业表的磁场,以尝试减慢或停止计表功能。高灵敏度可扩展范围,而低工作功率可延长电池寿命。
燃气表和水表(计数):用作流量检测的计数装置。纳米功率允许较长的电池寿命,通常预计为七到十年或更长时间。
安全传感器的门窗位置:检测门窗是否打开或关闭,并将信号发送到无线模块,无线模块将信号传输到中央控制单元进行处理。
商业建筑感烟探测器:本案例中,传感器 作为测试开关,确保商业建筑感烟探测器的备用电池处于工作状态。需要高灵敏度来确保工作人员有一个良好的感应区域来测试系统,而不会出现错误的故障。
消费品和白色家电:用于感应冰箱、微波炉、洗衣机、烘干机、自洁式烤箱和其他需要位置传感器进行盖/门关闭检测的电器的门/盖关闭。MR 传感器的紧凑尺寸和高灵敏度在定位和安装方面提供了更大的灵活性,从而实现了更具创造性、更具成本效益的设计。
医疗系统: MR传感器的高灵敏度和超低功耗适用于电池供电的医疗设备,例如输液泵的药筒检测。小尺寸有助于设计人员实现现代医疗设备所需的紧凑外形。
手持和移动设备: MR 传感器的超低功耗特性和小尺寸使其适用于电池供电的消费电子应用,这些应用使用盖子检测使产品休眠以节省电力。
总结/结论
无论是改进现有设计,还是利用其独特的功能来创建以前不可能的新型产品,MR 传感器使设计人员摆脱了与早期机械簧片开关和霍尔效应器件相关的限制。它们为工业、医疗和消费应用提供了具有成本效益的解决方案,这些应用已经改变了许多产品的设计和制造方式。
MR 传感器的紧凑尺寸和高灵敏度为必须将这些传感器集成到他们创建的产品中的设计人员开辟了新的自由度。设计人员可以利用 MR 传感器的高灵敏度来利用更小、更便宜的磁体,或者通过使用更大的气隙来增加设计灵活性。得益于固态设计、小尺寸和耐用的塑料模制封装,设计人员可以利用更广泛的 MR 传感器定位选项,同时提高包含它们的产品的耐用性和可制造性。
霍尼韦尔的新型磁阻传感器 IC,Nanopower 系列是遥感设备和其他电池供电应用的游戏规则改变者,它可以显着提高工作寿命。这些传感器测得的平均电流消耗低于 500 nA,使设计人员能够创建新类别的电池供电产品,这些产品在其他位置传感技术中是不实用的。