时间:2022-07-10 10:51
人气:
作者:admin
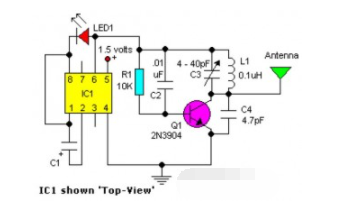
这是一个简单的 FM 跟踪发射器电路项目 。这里是 FM 发射器跟踪器图:

元器件清单:
R1 = 10K
C1 = 100uF/10V
C2 = 10nF
C3 = 4-40pF 微调电容
C4 = 4.7pF
IC1 = LM3909
Q1 = 2N3904 NPN 晶体管
LED1 = 红色 LED/或您喜欢的其他颜色
L1 = 0.1uH, 6到 8 匝 22 规格连接线紧密缠绕在直径为 1/4 英寸的非导电芯上,例如铅笔
天线 = 10 到 12 英寸的连接线
笔记:
为稳定起见,请使用 C2 和 C4 的 NPO 类型。
R1 的电阻容差必须为 1% 或 2%(使用金属膜电阻器)。
线圈由 22 ga 的“连接”线制成,就像实心贝尔电话线一样。保持绝缘。
频率范围将是 FM 表盘上通常的 87-109Mhz。
LED 是“高亮度”类型,可实现最佳照明。
此 FM 跟踪器的电流消耗为 3.7mA,因此 1.5V 纽扣电池将持续一段时间。当您的电路工作时,您应该会看到 LED 快速闪烁。拿起您的 FM 收音机并搜索与 LED 闪烁相等的低拍“thumpe-thumpe-thumpe-etc”(可能在 100Mhz 左右)。找到了如果该位置干扰广播电台,您可以使用可变电容器对其进行微调。如果您希望跟踪器在 88Mhz 附近,您可以通过将自制线圈的绕组稍微展开一点(1/2 毫米左右)来实现。好吧,玩得开心并找出答案。这是一个很好的项目。12 英寸天线可以是任何东西,它并不那么重要。我使用了一根 22 号软线。
下一篇:简单易构建的调频发射器电路