时间:2022-07-13 09:05
人气:
作者:admin
可穿戴设备的应用范围广泛,包括医疗保健、运动健身、游戏、生活方式、工业和军事。它们监控身体的各个部位,包括眼睛(智能眼镜)、颈部(项链或项圈耳机)、手(手套)、手腕(活动监视器和睡眠传感器)、脚(智能袜子和鞋子)和专门区域,例如跟踪设备或运动传感器所需要的。可穿戴设备通常配备传感器、处理器、存储、连接链路(用于上传数据和下载更新)、显示器和电池。图 1 显示了典型活动监视器的框图。
图 1:可穿戴活动监视器的框图。

可穿戴设备引入了几个必须考虑的设计因素,并且可能与其他类型的嵌入式设备不同。由于这些设备已磨损,因此尺寸和重量至关重要。考虑到可穿戴设备必须在有限的电池电量下运行,平均电池寿命也很重要。对于基于消费者的应用,低成本是必不可少的。所需的处理器类型和所需的存储量取决于可穿戴设备必须支持的用例。例如,运动传感器提供必须传输的连续数据流;相反,活动监视器持续收集数据,对其进行处理以识别当前正在执行的活动,然后记录此元数据以供以后下载。
低功耗通信
可穿戴设备的通信方式对关键设计因素有重大影响。OEM 有许多可用于可穿戴设备的通信协议。蓝牙经典、ZigBee 和 Wi-Fi 等成熟标准具有很强的市场渗透率,但并未将低功耗作为主要设计考虑因素。因此,许多 OEM 已转向专有协议以实现必要的能源效率。然而,专有协议可能会限制可穿戴设备的灵活性和市场范围,因为它们将互操作性限制为仅支持相同专有协议的设备。
为了满足可穿戴设备和其他低功耗应用的要求,蓝牙特别兴趣小组开发了低功耗蓝牙 (BLE)。BLE 专注于实现短距离通信的最低功耗。BLE 在经典蓝牙使用的 2.4 GHz ISM 频段运行,使设备能够利用现有的蓝牙无线电技术来降低成本。
BLE 提供 1 Mbps 的带宽,这对于大多数可穿戴应用来说绰绰有余。通常,可穿戴应用程序还需要提供状态信息,而不是在传输之间记录大量数据。
为了最大限度地降低功耗,BLE 架构在每一层都进行了优化:
PHY 层 –增加 PHY 调制指数可降低发送和接收电流
链路层 –快速重新连接减少了整体传输时间
控制器层——更智能的控制器处理诸如建立连接和忽略重复数据包等任务。以这种方式卸载主机处理器使处理器能够更长时间地保持在待机或睡眠模式
协议层——用于交换数据的连接建立时间减少到几毫秒。该协议还进行了优化,以定期突发小块数据。这允许主机处理器在未传输信息时最大限度地延长其在待机或睡眠模式下的时间
广播模式——可穿戴设备只能在广播模式下运行,无需设备进行连接程序
稳健的架构 – BLE 支持具有 32 位 CRC 的自适应跳频,以确保更可靠的传输
BLE 的超低功耗使其成为可穿戴设备的理想选择。其效率可减小电池尺寸,从而降低设备成本、尺寸和重量。
虽然低功耗蓝牙基于蓝牙技术,但它与标准蓝牙无线电不兼容。但是,可以使用同时支持经典蓝牙和 BLE 的双模无线电。双模设备,称为蓝牙智能就绪主机,无需加密狗,这是使用专有协议时所必需的。智能手机中随时可用的 BLE Smart Ready 主机为消费者提供了一种简单且经济高效的方式来连接可穿戴设备。
复杂的全封装设计
通信只是可穿戴架构的一部分。除其他组件外,这些设备还必须具有:
用于处理原始传感器信号的模拟前端
数字信号处理功能可滤除噪声并提供高级后处理
贮存
用于高级系统功能的处理器
充电器
图 2 详细介绍了作为腕带实现的光学心率监测器。这种类型的设备使用 LED 照亮组织,由光电二极管测量的反射信号携带有关血容量变化的信息。跨阻放大器将光电二极管电流转换为电压,然后由 ADC 转换为数字信号。在检测到心跳之前,该数字信号需要过滤以去除直流偏移和高频噪声。该信息被传递给 BLE 控制器进行传输。可选地,可穿戴设备可以在传输之前计算心率。
图 2:腕带式光学心率监测器框图。

多个分立元件使系统设计复杂化。每个附加组件也会增加功耗、系统尺寸和成本。为了最大限度地减少这些因素,OEM 可以利用片上系统 (SoC) 架构,该架构将控制器与必要的模拟和数字组件集成在一起。例如,赛普拉斯的 PSoC BLE 旨在满足可穿戴市场的严格要求。它集成了具有可配置模拟和数字资源的 40 MHz Cortex M0 CPU,并具有内置的 BLE 子系统。
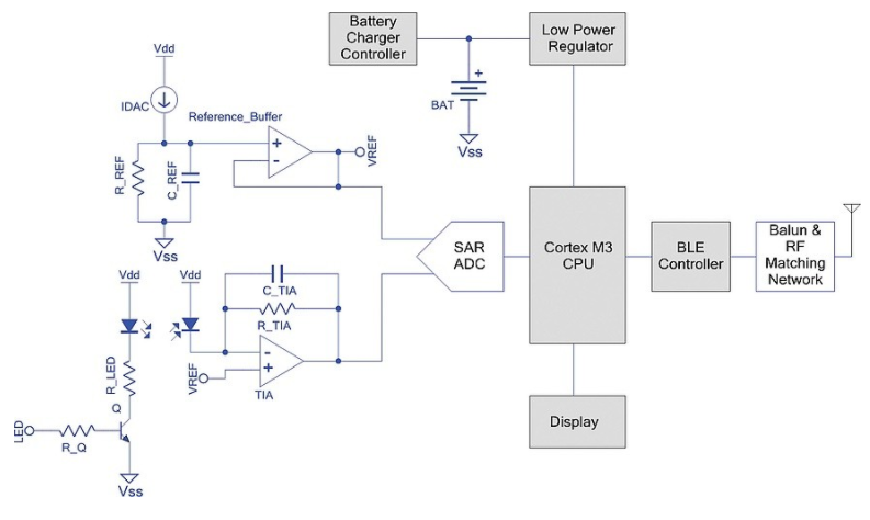
图 3 显示了使用 PSoC BLE 实现心率监测器。对于模拟前端,四个未配置的运算放大器、两个低功耗比较器、一个高速 SAR ADC 和一个专用的电容感应块支持基于触摸的高级用户界面。对于数字处理,可以使用两个串行通信模块来支持 I2C、UART 和 SPI 接口。该处理器还具有四个 16 位硬件定时器计数器脉冲宽度调制器和四个通用数字块,用于在硬件中实现数字逻辑,类似于在 FPGA 中实现逻辑的方式。
图 3:使用 PSoC 4 BLE 片上系统的腕带光学心率监测器框图。

对于此应用,控制器外部所需的唯一外部组件是一些无源组件、一个用于驱动 LED 的晶体管以及那些用于射频匹配的组件。集成其他组件的一个优点是可以更好地控制系统功率。例如,开发人员可以在不使用模拟前端时将其禁用。
Bluetooth Smart Ready 在智能手机、平板电脑和其他便携式设备中的现成可用性使得低功耗蓝牙成为可穿戴应用中通信协议的绝佳选择。借助基于 SoC 的 BLE 控制器,OEM 可以最大限度地降低功耗、设备尺寸和系统成本,使其可穿戴设计更具吸引力和竞争力。
作者:Richa Dham,Pushek Madaan
审核编辑:郭婷