时间:2022-03-23 16:07
人气:
作者:admin
WBx 系列模组是由杭州涂鸦信息技术有限公司开发的一款低功耗嵌入式 Wi-Fi+BLE 双协议模组。它由一个高集成度的无线射频芯片 BK7231T 和少量外围器件构成,内置了 Wi-Fi 网络协议栈和丰富的库函数。它包含低功耗的 32 位 MCU, 1T1R WLAN,最高主频 120MHz,内置 256K SRAM,2Mbyte flash 和丰富的外设资源。
一、模组与 MCU 串口通信示意图
1、模组与 3.3V MCU 配合处理模式:

说明:上图的中 VCC 引脚是模组的电源引脚,引脚 TXD 和 RXD 是模组的用户串口,上图不适用于 WB1S 模组。
|
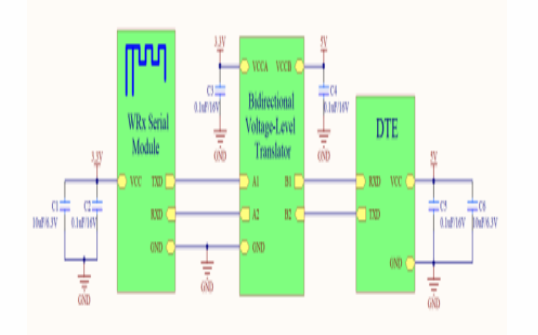
2、模组与 5V MCU 配合处理模式:
下图中,电平转换器可以通过双向电平转换芯片实现,也可通过 MOS 管或三极管电路实现。

说明:上图的中 VCC 引脚是模组的电源引脚,引脚 TXD 和 RXD 是模组的用户串口,上图不适用于 WB1S 模组。
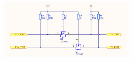
二、电平转换电路参考图
NMOS 管转换电路参考图
本示例利用 NMOS 管和内嵌的体二极管实现数据的双向通信。

NPN 三极管转换电路参考图
本示例利用 NPN 三极管实现数据的单向通信。

三、更多详细信息可以下载 CBx 系列模组pdf文档或者进入涂鸦官网查看。
芯岭技术为企业提供了Tuya标准模组生产( CB、WB系列),Tuya模组代采购服务以及方案的定制开发服务,助力企业产品物联升级。
审核编辑:汤梓红
下一篇:3D Touch的新机遇!