时间:2022-05-30 17:40
人气:
作者:admin
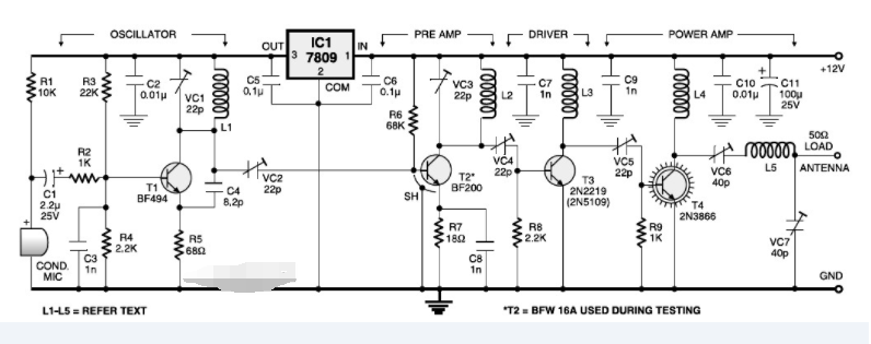
这是采用4个射频级的FM发射器电路,即围绕晶体管BF494(T1)设计的VHF振荡器、围绕晶体管BF200(T2)设计的前置放大器、围绕晶体管2N2219(T3)设计的驱动器以及功率放大器围绕晶体管2N3866(T4)设计。电容式麦克风连接在振荡器的输入端。
该FM发射器电路的操作非常简单。当您靠近麦克风讲话时,振荡器晶体管T1的集电极会产生调频信号。FM信号由VHF前置放大器和前置驱动级放大。您还可以使用晶体管2N5109作为2N2219的位置。
前置放大器用作调谐A类射频放大器,而驱动器用作C类放大器。信号最终被馈送到C类射频功率放大器,后者将射频功率传送到50欧姆水平偶极子或接地平面天线。
稳压器IC78C09为振荡器提供稳定的9V电源,因此电源电压的变化不会对产生的频率产生影响。您还可以使用12V电池为电路供电。
使用带有晶体管2N3866的散热器进行散热。小心更改连接在L1上的微调器VC1以产生88-108MHz范围内的频率。还可以更改修剪器VC2到VC7,以在最大分类时获得最大输出。
在通用PCB上组装电路。正确设置天线以获得最佳范围。线圈L1到L5采用20SWG铜漆包线绕制在直径为8毫米的空芯上。它们将分别有4、6、6、5和7匝电线。
这款4级FM发射器经过ElectronicsForYoumag测试,应该可以工作。

下一篇:选择合适的无线技术至关重要