时间:2021-11-19 17:18
人气:
作者:admin
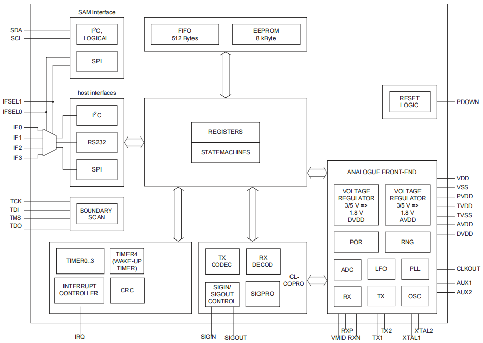
DP1363F是高度集成的收发器芯片,用于13.56Mhz的非接触式通讯。DP1363F收发器DP1363F支持下列操作模式
• 读写模式支持 ISO/IEC 14443A/MIFARE
• 读写模式支持 SO/IEC 14443IB
• JIS X 6319-4 读写模式支持(等效于FeliCa1方案)
• 相应于 ISO/IEC 18092 的被动发起方模式
• 读写模式支持 ISO/IEC 15693
• 读写模式支持 ICODE EPC UID/EPC OTP
• 读写模式支持 ISO/IEC 18000-3 mode 3/ EPC Class-1 HF
DP1363F芯片特性
• 兼容替代CLRC663/RC663
• 高射频输出功率的前端IC,传输速度高达848 kbit/s
• 支持ISO/IEC 14443A/MIFARE,ISO/IEC 14443B和FeliCa
• 相符于ISO/IEC 18092的P2P被动发起方模式
• 支持ISO/IEC 15693,ICODE EPC UID和ISO/IEC 18000-3模式3/ EPC Class-1 HF
• 以读写模式支持MIFARE经典加密
• 低功耗卡片检测
• 符合“EMV非接触式协议规范V2.0.1“所要求的发射功率
• 天线连接仅需用用最少量的外部元件
• 支持的主机接口:
- SPI高达10 Mbit/s
- I2C总线接口,高速模式可达400 kBd,超高速模式则可高达1000 kBd
- RS232串行UART,最高至1228.8 kBd,电压水平由引脚电源电压决定
• 独立 I2C总线接口用于连接安全访问模块(SAM)
- 512字节大小的FIFO缓冲器提供最高通信性能
- 灵活和高效的省电模式,包括断电模式,待机模式和低功耗卡片检测
• 由27.12 MHz晶振源通过集成的PLL产生系统时钟,从而节省成本
• 3.3V 至 5V 的电源
• 多达8个可自由编程的输入/输出引脚
• 与ISO/IEC 14443A/MIFARE卡的读写通信模式典型操作距离可达12厘米,取决于天线的尺寸和调谐
DP1363F结构框图
