时间:2022-02-06 07:19
人气:
作者:admin
设计、构建、测试和改进电路——尤其是那些具有重要模拟内容的电路——一直是我的兴趣之一。您可以通过各种方式安排标准的有源和无源元件来解决问题,达到不同的结果,调整工作点,平衡取舍,克服缺点,提高性能,这一点让我着迷。我怀疑这样的电路设计活动对于许多有抱负的工程师来说是对“电子学”的一个很好的介绍。
不过,最近我一直在想,这种基本的电子设计活动是否有很大的需求和未来。现实情况是,现在大多数电路都嵌入在 IC 中,主要是数字、混合信号,甚至主要是模拟。当然,仍然有许多最小功能的 IC,如运算放大器或 LDO,以及每年销售的无数分立晶体管,如 2N2902 和 2N2222 晶体管。尽管如此,现在大多数设计活动都包括选择合适的 IC 并让它们按预期协同工作。
与其试图弄清楚如何让一些组件或 IC 做得比通常预期的要多,不如让该 IC 在实际电路中做它根据其数据表和评估应该能够做的事情板或参考设计。虽然可能会对组件值进行一些调整,例如 LED 电路中限流器的电阻或在 RC 滤波器中设置时间触点,但这些都是参数调整,而不是拓扑增强。
远离经典电路设计
那么,我的假设有确凿的证据吗?是和不是。许多爱好者和创客网站都专注于展示如何使用标准部件、应用说明和参考设计来实现项目目标,而不是从头开始设计。此外,如果您查看 EDN 的著名和流行的设计理念部分,您会发现新条目较少。回到自己动手 (DIY) 电路设计的黄金时代,论坛致力于以巧妙的方式安排、增强和利用广泛使用的 IC,例如经典 555 定时器和无源器件,因此它们可以实现独特的功能并解决有趣的设计问题。
另一方面,我确实在讨论板和聊天网站上看到了许多创新、独特甚至危险的电路(想想特斯拉线圈)。在许多情况下,这些不仅仅是电路原理图,因为电路的物理结构才是真正的挑战(图 1)。
图 1从概念上讲,像特斯拉线圈这样的简单项目远远超出其示意图所示。关键挑战是获取或构建组件以及适当的物理结构。资料来源:RIM.org
远离使用小规模分立元件的经典电路设计的趋势是不可避免的,因为 IC 已经远远超过基本的构建块。它们现在是具有许多相互连接的模拟和混合信号模块的子系统和系统。此外,IC 现在实现的功能很难(如果不是不可能的话)用分立元件有效复制(图 2)。


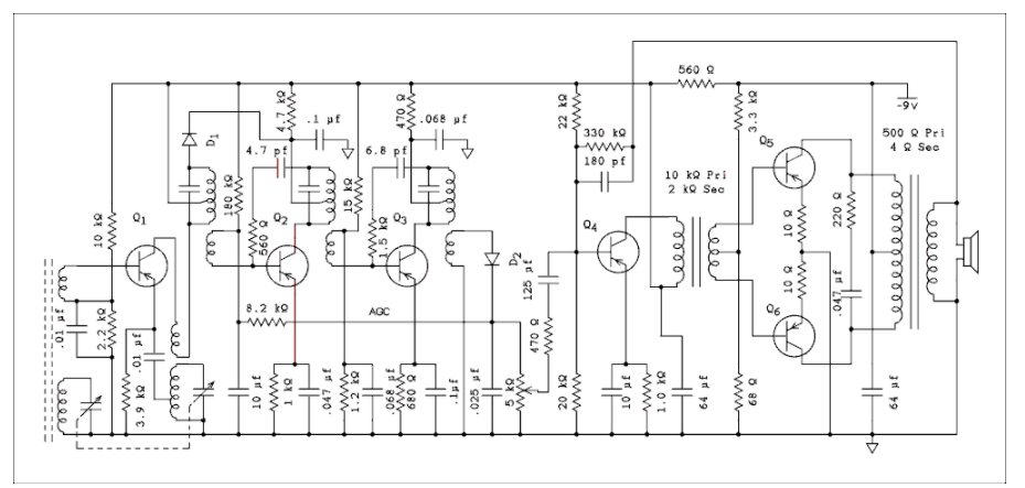
图 2经典的六晶体管 AM 收音机接收器是对模拟电路设计的致敬(上),但已被单芯片收音机淘汰,例如 FM 接收器(下),它体现了更先进的射频前端和更复杂的信号处理模块。资料来源:AngleFire.com 和 Electronics-DIY.com
IC 和分立电路的对比世界
设计 IC 与设计分立电路是完全不同的学科,因为前者不仅仅是后者的集成版本。每种方法的指导方针、约束、选项、规则、工具和基本方法都非常不同。虽然失去了灵活性,但 IC 可以实现拓扑,而这对于分立元件来说是非常困难的。
这里有一个有趣的历史联系。在 1950 年代发明了最重要的平面晶体管制造技术(随后导致 IC 诞生)的仙童半导体公司(也称为“叛徒八人”)的八位创始人中,只有一位接受过正规的电子工程和电路培训或经验。其他人是物理学家、机械工程师、化学家和冶金学家。
维基百科有一篇关于其中八篇的有趣文章,有可靠的参考资料支持。
我并不是说经典电路的减少一定是一件坏事。但我确实想知道电路设计和修改技能的减少是否从根本上改变了 EE 的角色以及他们如何在设计挑战中定位自己。
或许在未来,当需要解决从轻微(错误的元件值)到严重(不合适的拓扑)的电路问题时,将会有一小部分精英设计专家被召唤。然后将有设计人员可以制作执行基本功能的设备,并将多个功能块融合到单个 IC 中,提供有保证的端到端性能,同时允许 IC 用户调整操作参数但不改变拓扑或基本功能。
中间是绝大多数工程师,他们试图通过组合 IC、微调性能、编写软件(无法避免)、解决系统集成问题、处理 EMI/RFI 和监管要求来设计他们的产品, 和类似的。同时,DIY 实验者将使用 Arduino、Raspberry Pi 和类似的单元来完成他们的项目,并使用最少的外部电路。