时间:2021-04-17 12:16
人气:
作者:admin
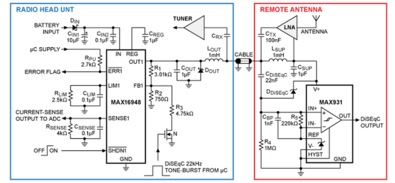
本应用笔记讨论了使用MAX16948汽车双路,高压LDO /开关,与数字卫星设备控制(DiSEqC)通信标准兼容的幻象天线电源系统的设计。所提出的应用电路提供了远程天线电源,并且还实现了从无线电头单元到远程天线的单向通信。该系统架构为DiSEqC音频突发频率选择(100Hz至30kHz)提供了灵活性,使用户能够为其应用选择最佳频率。
的MAX16948和的DiSEqC标准
的MAX16948是汽车的双高压,低压差线性稳压器(LDO)与输出电流检测/开关。该设备通过同轴电缆向汽车系统中的远程射频(RF)低噪声放大器(LNA)提供幻像电源,每个通道的最大电流为300mA。该器件提供固定的8.5V稳定输出电压或可调的1V至12V稳定输出电压(LDO模式)。
数字卫星设备控制(DiSEqC)标准是Eutelsat开发的一种通信协议,用于定义为主机的卫星接收器(解码器)和诸如以下设备的碟形切换器,低噪块(LNB)和碟形定位器等卫星外围设备之间的通信协议:奴隶。DiSEqC通信系统仅使用现有的同轴电缆,因此使DiSEqC成为降低成本和提高可靠性的理想选择。DiSEqC是具有非专有命令的开放标准。
为了在幻象天线电缆上进行单向DiSEqC通信,必须从无线电主机发送22kHz的音频脉冲,并由远程天线接收。此突发脉冲的电压幅度为650mV,这是DiSEqC标准指示的值。请注意,幻像天线同轴电缆也用于馈入LNA并传输接收到的无线电信号。因此,DiSEqC接收器必须能够拒绝电缆上的无线电信号。
应用电路
在DiSEqC应用电路(图1)中,MAX16948以LDO模式使用,调节后的输出电压动态变化,以产生DiSEqC脉冲。蓝色的块是无线电头单元,包括远端天线电源(MAX16948),该电源也用作DiSEqC音频突发发射器和调谐器。红色方框是由物理天线,LNA和DiSEqC接收器(MAX931低功耗比较器)组成的远程天线。

DiSEqC应用电路。
同轴电缆可以实现无线电主机单元和远程天线之间的通信(无线电信号和DiSEqC音频突发),还可以用于馈送远程LNA,从而节省了成本和电缆重量。
编辑:hfy