时间:2021-04-17 12:11
人气:
作者:admin
本应用笔记描述了射频(RF)和微波子系统组件的系统级表征和建模技术。它说明了它们在混合信号,混合模式系统级仿真中的使用。该仿真使用带有数字预失真(DPD)的RF发射机作为示例系统。给出了此复杂系统和性能数据的详细信息。
介绍
射频(RF)和微波世界在很大程度上免于摩尔定律的严格约束,而数十年来,在数字世界中积极地扩展规模已成为常态。但是现在,由于CMOS晶体管具有皮秒级的开关速度和数十至数百GHz的跃迁频率,因此有机会将RF和微波组件集成到单个集成电路上的完整系统中。用于无线局域网和毫微微小区基站的单芯片收发器已经成为商业现实。与复杂的数字系统一样,对首过设计成功的需求要求为整个系统的子系统组件提供准确的预测模型,从而能够对系统设计进行仿真,并在设计投入硬件之前纠正任何错误或故障。 。
近年来,用于射频和微波设计的系统级建模和仿真已经变得非常复杂。现在,EDA供应商(例如AWR和Agilent [1,2])可以使用具有广泛的信号源库,组件模型和数据分析工具的商业仿真工具。射频和微波组件(如放大器和混频器)的非线性行为模型的开发以及在典型应用环境中准确测量这些子系统的能力,已成为这些最新模拟器发展的重要推动力。
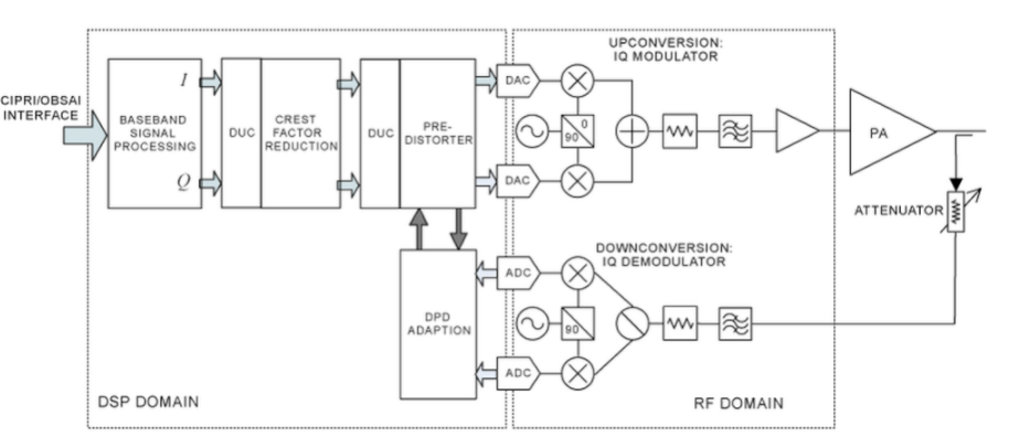
本教程描述了RF和微波子系统组件的系统级表征和建模技术,并说明了它们在混合信号,混合模式系统级仿真中的使用。我将使用具有数字预失真(DPD)的RF发射机作为示例系统,如图1所示。这是一个复杂的系统,包括:
射频组件,例如功率放大器(PA),为此我们需要一个非线性动力学模型
混合信号组件,例如数据转换器和IQ调制器/解调器
预失真器的数字组件可以实现为现场可编程门阵列(FPGA)或定制IC,而这些组件又可以通过模型以高级描述语言(例如Verilog®)来描述,或者通过它们的方式进行描述。使用数学语言(例如Mathworks的MATLAB®软件)的算法功能。

具有DPD功能的无线基础设施发射机系统的框图以及所包含的DPD接收机的观察路径。该图显示了我们将要考虑的主要模块和仿真领域。
具有数字预失真(DPD)的RF发射机是实际复杂系统的一个很好的例子。通常在这样的系统中,独立的团队将设计子系统组件,但是至关重要的是要知道这些组件将作为一个完整的系统一起工作,最好是在将硬件固定在一起之前。这将使我们能够在设计阶段进行任何必要的体系结构更改,而不是在构建硬件之后进行更改。
编辑:hfy