时间:2021-04-15 15:35
人气:
作者:admin
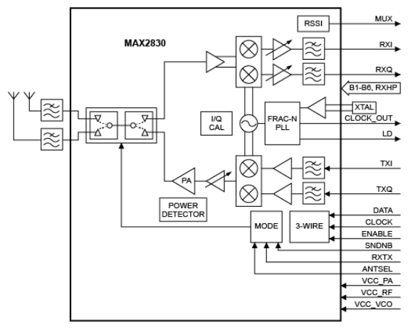
该模块使用高度集成的MAX2830 RF收发器。它是一个完整的RF前端解决方案,符合WLAN IEEESM 802.11b / g标准。在54Mbps OFDM 802.11g信号下,发射机在EVM <5.6%的情况下可以提供超过15dBm的Tx功率。接收器可以提供-74.5dBm 54Mbps OFDM 802.11g信号的IQ信号EVM <9%。

详细说明
MAX2830是单芯片,单频带,双模式™直接转换收发器,设计用于2.4GHz 802.11b / g(OFDM和CCK)WLAN应用。该器件集成了实现完整RF收发器功能所需的所有电路:PA,T / R开关,天线分集开关,LNA,50Ω匹配组件,sigma-delta分数合成器,晶体振荡器以及独特的I / Q幅度和相位-误差校准电路。该器件还通过为接收器和发送器实现片上单片滤波器,从而消除了对外部SAW滤波器的需求。对基带Tx和Rx滤波器进行了优化,以满足802.11g IEEE标准。借助一个额外的RF滤波器和几个无源组件,就可以形成一个完整的802.11b / g WLAN RF前端解决方案,该解决方案以小尺寸和低成本提供高性能。
重要设计特征

实验室测量


编辑:hfy