时间:2020-08-04 10:34
人气:
作者:admin
接收机的三种结构
关于接收机结构我们从最传统的超外差结构开始介绍,超外差结构能提供非常好的性能,但这种结构需要大量分离元件,像滤波器、混频器、放大器等。由于小型化、个性化等等商用的需求,出现了零中频和低中频接收机结构,同时软件无线电(SDR)技术也为射频微波的发展提供了新的方向,随着开放的商用频率越来越多,越来越多的企业集中力量开发属于自己的SDR。
1. 超外差接收机
超外差式接收机可以有很大的接收动态范围,而且具有很高的邻道选择性(selectivity)和接收灵敏度(sensitivity)。一般超外差式接收机在混频器前面会有一个预选射频滤波器,在混频器后面还会有一个中频滤波器。这就使得它具有良好的选择性,可以抑制很强的干扰。

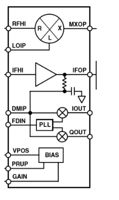
通用下变频超外差接收机结构框图

ASK解调电路结构(包络检波)
2.零中频接收机
零中频软件无线电芯片已经非常流行,AD9361是ADI推出的面向3G和4G基站应用的高性能、高集成度的射频解决方案。该器件集RF前端与灵活的混合信号基带部分为一体,集成频率合成器,为处理器提供可配置数字接口。AD9361接收器LO工作频率范围为70 MHz至6.0 GHz,发射器LO工作频率范围为47 MHz至6.0 GHz,涵盖大部分特许执照和免执照频段,支持的通道带宽范围为200 kHz以下至56 MHz。

Maxim推出业界第一款量产的单片式WiMAX RF收发器MAX2837。该收发器设计采用零中频架构,免去了现有超外差方案中所需的昂贵的SAW滤波器和额外的VCO电路。因此,MAX2837可节省超过50%的BOM成本,并大大缩减了元件数和电路板空间。MAX2837专门针对工作在2.3GHz和2.7GHz频带的、基于OFDM的非视距(NLOS)无线宽带广播系统设计,适合于802.16d/e固定和移动WiMAX、双模WiMAX/Wi-Fi、韩国的WiBro和未来的4G LTE系统。
3.低中频接收机
AD607是一款3V低功耗接收机IF子系统,工作在高达500MHz的输入频率和400kHz至12MHz的IF范围,内置混频器、IF放大器、I和Q解调器、锁相正交振荡器、AGC检波器以及带外部掉电功能的偏置系统。AD607的应用包括采用第一IF(21.4 MHz至300MHz)和10.7MHz、455kHz或450kHz的第二IF高频率的窄带系统,例如双通道转换IS136、GSM、TETRA、MSAT接收机以及单通道或双通道转换VHF和HFAM、SSB、CW、QPSK接收机。

总结
移动通信自诞生以来,获得了惊人的发展,微电子技术、微处理器技术、大规模集成电路技术等高新技术使得移动通信发生了日新月异的变化。随着5G的到来,我们也将面临更多的挑战,不断补充、完善自己的知识短板才是当下工程师最紧急的事情。
上一篇:一张图片告诉你射频通信系统的组成
下一篇:射频功率放大器失效的几个原因参考