时间:2017-11-25 15:54
人气:
作者:admin
用户需要更小更便宜的手机,在手持装置中得到快速服务和更多功能。这正在促使业界加速创新解决方案,降低成本使产品尽快上市。这种外加压力,使制造商重新考虑解决这些问题的技术。
硅技术和集成关键元件单元(如RF 收发器)能降低产品尺寸和成本。
蜂窝标准(如GSM)的严格性能要求,以前限制了RF收发器集成,迫使采用替代技术(如SiGe BiCMOS或双极)。现在,GSM/GPRS CMOS收发器普及率增加,使选择CMOS RF技术增加了成熟性。
尽管CMOS RF收发器设计提供有力的、使人信服的优点,但设计工程师在开发手持WCDMA、EDGE、GPRS/GSM标准高集成度多模收发器时,必须克服结构和电路设计问题。投入时间和精力采用CMOS开发多模应用的RF收发器是值得的,市场的回答也是肯定的。
多模发展趋势
为使全球经营者容纳不同的蜂窝架构,手机制造商把多种无线蜂窝技术 (多模)结合在一个器件中,为特殊市场提供最好的买点方案。例如,市场上支持EDGE的手机数增加,具有向后与GSM/GPRS服务兼容。同样,未来3G手机除EDGE/GPRS/GSM技术外,将支持WCDMA。全球漫游需要5个频段:GSM-850MHz,E-GSM-900MHz,DCS-1800MHz,PCS-1900MHz和UMTS-2100MHz。手机设计师必须考虑所有这些要求,并满足用户对低成本和形状因数产品的要求。
硅集成和模块集成促进多模功能。大多数的多模平台组合独立的无线子系统,例如,支持GSM/GPRS和WCDMA的多模电话可具有一个带GSM/GPRS收发器WCDMA收发器,以及RF前端和无源元件单元,以便支持两个模式和频段(见图1)。这种方法最实用,因为GSM/GPRS和WCDMA信道位率是基于不同基准时钟频率(分别为13MHz/26MHz和19.2MHz)。一般的GSM/GPRS发送器结构(如OPLL)不能直接加到WCDMA。在该实例中,降低多模设计元件数和成本,需要较高的集成度和创新的RF技术。

图1 采用分离3G和2G无线技术的典型3G多模/多频段 RF设计

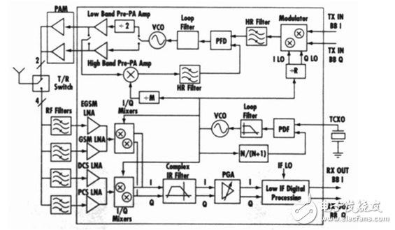
图2 单片4频段GSM/GPRS CMOS收发器框图
多RF前端系统集成方案
4频段GSM/GPRS系统的RF前端设计方案示于图2,用一个高集成度单片CMOS收发器。天线开关模块连接到发送和接收通路,对每个GSM频段用接收器SAW滤波器和相关的匹配电路。发送通路至少需要两个PA:一个PA用于GSM-850MHz和E-GSM-900MHz频段,第2个PA用于1.8GHz DCS和1.9GHz频段。
很多可用的集成RF前端模块可降低元件数并简化设计。它们包括带动率放大器和功率控制逻辑功能(PA模块)的模块和带PA及开关功能发送模块 。在接收端,由SAW滤波器单元和带多路开关和接收滤波器的RF前端模块组成。
与图2中的GSM/GPRS系统相比,图1 3G多模系统的更复杂前端设计支持2.5G和3G RF信号传输。增加多路转换器是必须的,因为WCDMA是基于频分双工,发送器和接收器是同时开关转换。然而,像GSM/GPRS那样,经济定标将带来前端元件集成。
当今蜂窝基站结构分成两种:基带功能分成分离模拟和数字基带芯片或单片高集成CMOS SoC器件(包含实现模式和数字功能)。因为,每种方法具有截然不同的优点,所以在两种分配方法之间进行选择,取决于为大多数经济平台方案选择未来集成路线等因素。
尽管单片方法节省PCB真正的面积,但用分离的模拟和数字基带芯片,对于集成是最可取的道路,因为它使模拟基带功能与实现数字基带的“纯”数字电路隔离。两片方案也能使数字基带定标更小的CMOS几何尺寸,同时集成其CMOS平台元件(如应用处理器,图像处理器,存储器)
基带结构的一种趋势是简单地去掉模拟基带芯片,于是使数字基带功能集成最佳,同时简化无线到基带芯片接口设计。此方法在无线和数字基带之间,采用一个高速数字接口。可以规定此接口为串行或并行。串行接口降低了器件引脚数,但增加了高速缓冲器芯片上的晶体管数。并行接口增加引脚数和封装尺寸,但在硅中可更有效地实现。
现在,DigRF Standards Body 为2.5G规定了标准高速串行接口规范(见图3)。当支持数字接口时,无线设计将增加复杂性。它不仅仅必须执行模拟到数字和数字到模拟的转换,而且必须有接口逻辑来处理基带的数字通信。用CMOS工艺技术比其他工艺更容易、更经济地实现这些功能。

图3 无线和数字基带之间的2G DigRF接口

图4 单片4频段CMOS收发器框图
CMOS优点
用CMOS技术实现收发器有下列优点:
CMOS与SiGe BiCMOS工艺相比,在相等的工艺尺寸具有更低晶片成本结构。
CMOS允许用标准工艺在多个厂家进行芯片制造。
根据Moore定律,CMOS设计可以定标更小工艺尺寸。
CMOS能够实现RF功能数字电路,导致高度可编程设计,使其具有小的芯片、高度可制造性,良好的坚固性。
CMOS收发器可以集成其他功能(如DigRF接口或数字基带功能),从而构成单片RF和基带元件。
CMOS已证明是实现收发器的一种技术,厂家已生产出大量GSM/GPRS、WLAN和蓝牙无线电。
多模GSM/GPRS/EDGE/WCDMA手机选用收发器结构,是一个关键决定。现在,在很多单片CMOS GSM/GPRS收发器中,通常集成VCO、频率合成器、环路滤波器和DCXO,这种集成特别重要。高集成有助于保证良好的无线性能,这是因为关键功能与外部噪声源屏蔽。
上一篇:ISM射频前端模块的设计及应用