时间:2017-11-25 06:09
人气:
作者:admin
测量和控制所需的超低功率无线传感器用量的激增、再加上新型能量采集技术的运用,使得能够制造出由局部环境能量而非电池供电的全自主型系统。在替换或维护电池不方便、昂贵或危险时,这显然是有好处的。由收集能量供电的传感器节点可以在楼宇自动化、无线 / 自动测量、前瞻性维护、和其他很多工业、军事、汽车和消费类应用中使用。能量收集的好处是显而易见的,但是有效的能量收集系统需要智能电源管理电路,以将微量免费能量转换成无线传感器系统可使用的形式。
归根结底是占空比问题
很多无线传感器系统消耗非常低的平均功率,从而成为由收集的能量供电的主要对象。因为传感器节点常常用来监视缓慢变化的物理量,所以可以不经常进行测量,也不需要经常发送测量数据,因此传感器节点是以非常低的占空比工作的,相应地,平均功率需求也很小。例如,如果一个传感器系统在工作时需要 3.3V/30mA (100mW),但是每 10s 仅有 10ms 时间在工作,那么所需平均功率仅为 0.1mW,假定在传送突发的间隔期间不工作时,传感器系统电流降至数 uA。
电源管理:迄今为止在能量收集中仍然缺失的一环
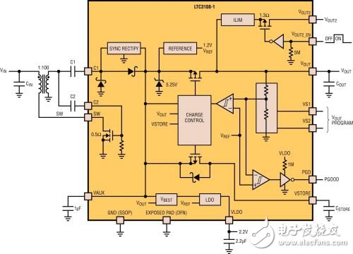
仅消耗 uW 功率的微处理器和模拟传感器以及小型、低成本、低功率 RF 收发器得到了广泛采用。在实现实际的能量收集系统时,缺失的一环始终是可以靠一个或多个常见免费能源工作的电源转换器 / 电源管理构件。LTC3108 能在输入电压低至 20mV 时启动,为热能收集补上了缺失的这一环。LTC3108 采用 3mm x 4mm x 0.75mm 12 引脚 DFN 或 16 引脚 SSOP 封装,为用热电发生器 (TEG)、以低至 1°C 的温度差 (∆T) 给无线传感器供电提供了一个紧凑、简单和高度集成的电源管理解决方案。
参见图 1,LTC3108 用一个小的升压型变压器和一个内部 MOSFET 形成一个谐振振荡器。变压器的升压比为 1:100 时,该转换器能以低至 20mV 的输入电压启动。变压器的次级绕组向充电泵和整流器电路馈送电压,然后给该 IC 供电,并给输出电容器充电。2.2V LDO 的输出设计成首先进入稳定状态,以尽快给微处理器供电。然后,给主输出电容器充电至由 VS1 和 VS2 引脚设定的电压 (2.35V、3.3V、4.1V 或 5.0V),以给传感器、模拟电路或 RF 收发器供电。当无线传感器工作并发送数据因而出现低占空比负载脉冲时,VOUT 存储电容器提供所需的突发能量。还提供一个开关输出 (VOUT2),以给没有停机或休眠模式的电路供电。电源良好输出提醒主机,主输出电压接近其稳定值了。一旦 VOUT 进入稳定状态,那么所收集的电流就被导向 VSTORE 引脚,以给可选存储电容器或可再充电电池充电。如果能量收集电源是间歇性的,那么这个存储组件就可用来给系统供电。还有一个 LTC3108-1 版本的器件,除了提供一套不同的可选输出电压 (2.5V、3.0V、3.7V 或 4.5V) 以外,与 LTC3108 完全相同。

热电发生器的基本原理
热电发生器 (TEG) 其实就是逆向工作的热电冷却器 (TEC)。热电发生器应用席贝克效应 (Seebeck Effect) 将设备 (通过该设备产生热量流动) 上的温度差转换成电压。输出电压的幅度和极性取决于 TEG 上温度差的幅度和极性。如果 TEG 的热端和冷端掉换过来,那么输出电压就改变极性。TEG 可以用一个受温度影响的电压源模型加一个串联电阻 (规定为 AC 电阻) 来代表。
TEG 的尺寸和电气规格多种多样。大多数模组都是方形的,每边的长度从 10mm 至 50mm 不等,标准厚度为 2mm 至 5mm。它们的开路输出电压视尺寸不同而不同,范围为 10mV/K 至 50mV/K。一般而言,对于给定的 ∆T,较大的模组可提供较大的 VOUT,但是有更高的 AC 阻抗和更低的热阻。就给定应用而言,所需要的 TEG 大小取决于可用的 ∆T、负载需要的最大平均功率、以及用来冷却 TEG 一侧的散热器热阻。
为了从 TEG 抽取可获得的最大功率,转换器输入阻抗必须相对于 TEG AC 电阻提供合理的负载匹配。LTC3108 转换器呈现约 2.5Ω 的输入阻抗,这刚好在大多数 TEG AC 电阻 (0.5Ω 至 7.5Ω) 范围的中间。
需要考虑的热量问题
当在一个温暖的表面放置 TEG 以收集能量时,必须给 TEG 温度较低的一侧增加散热器,以允许热量传送到周围空气中。由于散热器的热阻,在 TEG 上呈现的 ∆T 将低于温暖表面和环境之间的温度差,因为 TEG 具有相对较低的热阻 (典型情况下在 1°C/W 至 20°C/W 范围内)。
参见图 2 所示的简单热模型,考虑如下例子,一个大型机器在周围环境温度为 25°C、表面温度为 35°C 的情况下工作。将一个 TEG 连接到这台机器上,同时在 TEG 温度较低 (环境温度) 的一侧加上一个散热器。

上一篇:可调谐RF激活你的LTE投资