时间:2017-11-23 13:56
人气:
作者:admin
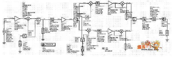
1.系统仿真原理图

系统仿真原理图如图1所示。
图1 系统射频接口ADS仿真原理图
2.射频前端参数设置
(1)最前端的RF带通滤波器采用四阶切比雪夫带通滤波器(BPF_Chebyshev),中心频率Fcenter=915MHz ,3dB带宽为26MHz,截止带宽为50MHz,期望能够得到-20dB的带外衰减。另外,通带波纹为0.9dB,插入 损耗为2.6dB,如图2示。
(2)前端放大器LNA增益为20dB,故将Amplifier设置为S21=dbpolar(20,180)。
3.混频器部分参数设置
(1)本振:在Sources-Freq Domain palette选一电压源,图2系统射频前端参数设置由于接收机中频 为0,故本振频率应和输入信号频率一致,这里设为变量LO_freq,可以用VAR很方便地进行赋值,输出电 压功率设为-20dBm,如图3所示。
(2)由于要将接收信号分为同相和正交两路,所以本振信号也要分为两路,一路直接和接收信号混频, 一路先经移相器移相90°,再进入混频器混频,所以还要用到移相器和功率分配器,它们都可以从System -Passive palette中找到。
(3)下变频部分的混频器选用SySTem-Amps & Mixerpalette中的behavioral Mixer,注意不要错选成 Mixer2,因为它是用来进行非线性分析的,而Mixer才是用来进行频率转换的。将混频器的边带设为LOWER ,增益为10dB。
4.模拟基带部分参数设置
接下来的模拟基带部分分为两条支路,每条都由一个信道选择低通滤波器、基带放大器和自乘器级联而 成,如图4所示。信道选择低通滤波器采用8阶巴特沃斯滤波器,-3dB频率转折点为10MHz,止带截点频率 为20MHz,期望得到43dB的邻道衰减。高通滤波器用于消除接收基带信号的直流分量。基带放大器的增益 由外接电阻可调。最后在基带输出端加入端口Term2和Term3。


图2 系统射频前端参数设置 图3 混频器部分参数设置

图4 模拟基带部分参数设置