时间:2017-10-24 09:55
人气:
作者:admin
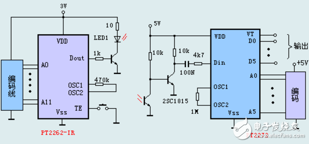
PT2262/2272是一对带地址、数据编码功能的红外遥控发射/接收芯片。其中发射芯片PT2262-IR将载波振荡器、编码器和发射单元集成于一身,使发射电路变得非常简洁。
PT2262/PT2272极限参数PT2262/PT2272工作原理: PT2262-IR发射芯片地址编码输入有“1”、“0”和“开路”三种状态,数据输入有“1”和“0”两种状态。由各地址、数据的不同接脚状态决定,编码从输出端Dout输出,通过红外发射管发射出去。其编码时序波形如图1所示。

图一
Dout输出的编码信号是调制在38kHz载波上的,OSC1、OSC2外接的电阻决定载频频率,一般电阻可在430k—470k之间选择即可。
PT2272的暂存功能是指当发射信号消失时,PT2272的对应数据输出位即变为低电平。而锁存功能是指,当发射信号消失时,PT2272的数据输出端仍保持原来的状态,直到下次接收到新的信号输入。

图二
图2是红外发射和接收的典型应用原理图,为了能正确解调出调制的编码信号,接收端需加一级前置放大级,保证输入PT2272的信号幅度足够大。PT2272各输出端通过各种接口即可控制相应的负载。

图三
图3是PT2262构成6路发射电路,图中PT2262-IR的VDD是通过按键接通后向芯片供电,这样静态时,PT2262-IR并不耗电,特别适合是电池供电的场合。如果使用电源电压较低(如3V),二极管应选用低压差的型号(如1N60等),工作原理与图2相近,这里不再赘述。
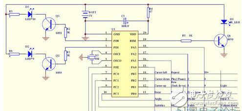
下图是用PT2262编码的遥控器电路。

下图是红外线载波的电视机遥控器电路。

由上图可知遥控器一般是由按键电路,编码电路,发射电路及电源等组成。
无线发射电路是由三极管加上电阻,电容,三极管,声表面滤波器,天线组成。红外线发射电路比较简单,由电阻、三极管和红外线发射管组成。
编码电路主要由编码芯片完成,每个遥控器上面的编码都是通过集成电路芯片来完成的。只要我们按下按键,编码将通过发射电路以无线的形式发送出去。