时间:2017-10-24 17:46
人气:
作者:admin
PT2262/PT2272 是***普城公司生产的一种CMOS 工艺制造的低功耗低价位通用编解码电路,PT2262/PT2272 最多可有12 位(A0-A11)三态地址端管脚(悬空,接高电平,接低电平),任意组合可提供531441地址码,PT2262 最多可有6 位(D0-D5)数据端管脚,设定的地址码和数据码从17 脚串行输出,可用于无线遥控发射电路。
编码芯片PT2262 发出的编码信号由:地址码、数据码、同步码组成一个完整的码字,解码芯片PT2272 接收到信号后,其地址码经过两次比较核对后,VT 脚才输出高电平,与此同时相应的数据脚也输出高电平,如果发送端一直按住按键,编码芯片也会连续发射。当发射机没有按键按下时,PT2262 不接通电源,其17 脚为低电平,所以315MHz 的高频发射电路不工作,当有按键按下时,PT2262 得电工作,其第17 脚输出经调制的串行数据信号,当17 脚为高电平期间315MHz 的高频发射电路起振并发射等幅高频信号,当17 脚为低平期间315MHz 的高频发射电路停止振荡,所以高频发射电路完全受控于PT2262 的17 脚输出的数字信号,从而对高频电路完成幅度键控(ASK 调制)相当于调制度为100%的调幅。
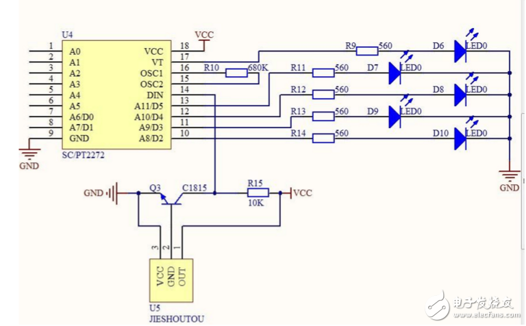
(1)红外接收头内部放大器的增益很大,很容易引起干扰,因此在接收头的供电脚上须加上滤波电容,一般在22uf以上。
(2)PT2272的15、16脚外接的振荡电阻设计为680K,SC2262的振荡电阻为3.3M,使之与发射端信号的频率相匹配,使SC2272的振荡频率为SC2262的两倍以上。

发射电路图
通用红外遥控电路40KHZ载波信号产生电路PT2262用作红外发射器的电路,当s1~S4任意一个或几个按下时,PT2262加电电工作,开始输出脉冲数据流。同时,由CD4011: CD4011: B组成脉冲振荡器也开始振荡,振荡频率可由22电位器精确调整为40Hz,此频率即为红外载波频率。PT2262输出的脉冲数据流在CD4011:D对40KHZ载波进行调制,然后经三极管驱动红外发光二极管发射出红外光信号。
