时间:2016-04-01 15:33
人气:
作者:admin
WLAN是无线局域网的简称,英文全文为 Wireless Local Area Networks。作为传统有线网络的一种替代方案或延伸,WLAN通过利用无线技术在空中传输数据、话音和视频信号,将个人从办公桌边解放了出来,使他 们可以随时随地获取信息。本文将以世强代理的Infineon多款高性价比的产品为例,介绍WLAN中LNA选择和设计。
一、选择合适器件
以某款双频段WLAN产品为例,其主要工作原理框图如下:

图1:某款双频段WLAN工作原理框图
针对上述的原理框图,国际著名半导体厂商Infineon科技推出多款高性价比的产品,主要是LNA、Switch和ESD保护二极管,如下表。

表1:Infineon科技多款高性价比产品
上图中,红色的部分代表是新产品,具有比老产品更高的性价比。其中,低噪声放大器BFP840具有三种型号,其主要特性如下表,研发人员可以根据自己实际的需要来进行选择。

二、设计前期器件性能评估
在选择了合适的器件型号以后,如果设计师需要在设计开始的阶段对器件的性能进行仿真评估,Infineon官网提供ADS和MWO两种软件的仿真模型。如下图。

图2:Infineon ADS和MWO两种软件的仿真模型
如果觉得仿真的结果仅供参考,不够客观,设计师需要实际评估器件的性能,我们可以提供如下图的DEMO板,并协助解决在实际测试中遇到的任何问题。另外,DEMO板的板材为FR4制作形成,完全模拟真实产品的设计思路。
图3:Infineon DEMO板
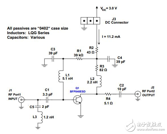
在选定评估好性能的器件以后,开始进入原理图的设计阶段,在5GHz,BFP840的推荐设计电路如下:
三、原理图及Layout设计

图4:BFP840推荐设计电路
参考电路总共需要12个阻容感器件,为保证器件的良好性能,请选用射频专用的电感和电容。
进入PCB设计阶段后,建议的PCB布线方式如下,在设置阻抗线宽,计算阻抗的过程中,请尽量保证阻抗线的线宽接近于器件的宽度,主要是考虑到阻抗的连续性问题。
图5:PCB设计注意事项
另外,由于5.8GHz的频率相对较高,请注意BFP840接地脚的接地要求,如下图:

图6:BFP840接地脚的接地要求
通过上述的描述,在WLAN系统中,完整的LNA的设计初期过程已经大致完成,后续需要接着完成的是系统的设计,比如匹配电路的预留(和开关、天线、收发芯片等等),电源的设计和布设,射频地和数字地的铺覆等等相关的问题。
当系统PCB整体完成以后,会进入系统的测试和debug状态,针对LNA器件本身的性能,大部分的特性我们可以在demo板的测试过程中有所了解,但和系 统相关的性能,比如接收灵敏度,阻塞等特性,是需要在系统级测试才可以完成的。由于每个系统各不相同,我们无法一一讨论清楚,在此只是借LNA的设计过程 来抛砖引玉,希望对设计师能有一些启发和帮助,更多的内容欢迎设计师和世强的相关技术人员进行更加专业的沟通和讨论。
关于世强
世强先进成立于1993年,是包括安华高、瑞萨电子、AARONIA AG、Silicon Labs、Rogers、Melexis、英飞凌、Acam、Alliance、Littelfuse、EPSON、Vincotech、Wima、新电元、SMI、TT Electronics理光微电子、是德等在内的全球知名半导体企业及测试测量仪器公司在大中国区的重要分销商,同时也是众多电子制造和研发企业的重要供应商。产品业务除了覆盖传统的工业、通信、消费和汽车电子领域,更为新兴的物联网、车联网、可穿戴设备、智能移动终端等市场带来更多前沿技术和创新产品。
作为技术驱动型分销企业 ,世强还拥有成熟的技术支持团队和系统的服务流程,根据需求向客户提供新产品推介、快速样品、应用咨询、方案及软件设计、开发环境、售后及物流等方面的专业服务。世强在全国设有17个办事处和子公司新华龙,拥有员工650人。
2016年1月11日,世强元件电商020智能硬件创新服务平台的上线,将为工程师提供全方位覆盖的技术支持与优质服务体验。