时间:2016-07-20 16:15
人气:
作者:admin
电路功能与优势
图1所示PLL电路采用13 GHz小数N分频频率合成器、宽带有源环路滤波器和VCO,5°以内的200 MHz跳频相位建立时间短于5 µs。
采用带宽为2.4 MHz的有源环路滤波器获得该性能。由于ADF4159鉴频鉴相器(PFD)最大频率为110 MHz,并且AD8065运算放大器具有145 MHz的高增益带宽积,因此可获得该宽带宽环路滤波器性能。
有源滤波器中使用的AD8065运算放大器能够采用24 V电源电压工作,允许控制调谐电压为0 V至18 V的大多数宽带VCO。

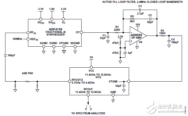
图1. ADF4159、有源环路滤波器AD8065以及11.4 GHz至12.8 GHz VCO的功能框图 (原理示意图: 未显示所有连接和去耦)
电路描述
在PLL和VCO频率合成系统中,获得低于5 µs的频率和相位建立时间需极宽的环路带宽。环路带宽(LBW)定义控制环路的速度。更宽的LBW允许更快的建立时间,但会牺牲相位噪声和杂散信号的衰减能力。图1所示电路将ADF4159锁定至12 GHz VCO (MACOM MAOC-009269)的RFOUT/2信号(~6 GHz)。然而,具有RFOUT/2信号且最高为24 GHz的VCO可配合ADF4159使用,因为它支持的最高RF输入为13 GHz。
ADF4159小数N分频频率合成器
在小数N分频架构PLL中,来自调制器(SDM)的噪声在PFD频率(fPFD)的一半处达到峰值。例如,如果小数N分频PLL的PFD频率为32 MHz,则未经滤波的SDM噪声在16 MHz处达到峰值。SDM噪声使环路不稳定,导致PLL无法锁定。图2显示此条件下的仿真相位噪声曲线。

图2. 12 GHz输出时的相位噪声曲线(fPFD = 32 MHz,LBW = 2.4 MHz)
ADF4159的最大PFD频率为110 MHz。这表示未经滤波的SDM噪声将在55 MHz处达到峰值。图3显示PFD频率为110 MHz时的相位噪声曲线。SDM噪声出现在距离载波较大的偏移处,因此采用环路滤波器可将其滤除。

图3. 12 GHz输出时的相位噪声曲线(fPFD = 110 MHz,LBW = 2.4 MHz)
ADF4159较高的最大PFD频率同样很重要,因为建议将LBW保持在1/10 PFD频率以下,以保证稳定性。
ADF4159的最大RF输入频率为13 GHz。在该电路配置中,ADF4159实际上由VCO RFOUT/2信号驱动。这表示当VCO主要输出12 GHz时,ADF4159实际上锁定在6 GHz。
该配置意味着可以使用24 GHz VCO,从而12 GHz的RFOUT/2信号反馈回ADF4159。评估板的尺寸可支持各种32引脚5 mm × 5 mm LFCSP VCO。
ADF4159内部电荷泵的电源电压为3.3 V。然而,很多宽带VCO要求具有最高18 V的调谐电压。为了满足这一要求,需要使用有源环路滤波器。有源滤波器将ADF4159的输出调谐范围与运算放大器的增益相乘。更多详情,请参见本电路笔记的AD8065部分。
ADF4159支持可编程电荷泵电流特性。该特性允许用户轻松修改环路滤波器的动态特性而无需改变物理元器件。在本电路的2.5 mA电荷泵电流下,LBW设计为2.4 MHz。可以降低电荷泵电流,从而可在不对环路滤波器元件做出物理改变的情况下降低LBW。
该电路的ADIsimPLL仿真请参见CN0302设计支持包