时间:2016-11-05 02:16
人气:
作者:admin
本应用笔记概述了偏置时序控制要求和使用不同偏置条件的影响。本应用笔记还介绍了一种利用有源偏置控制器(如HMC980、HMC980LP4E、HMC981、HMC981LP3E、HMC920LP5E等)偏置射频/微波放大器的 最佳解决方案。
偏置放大器
电源时序控制
使用外部偏置放大器时,电源时序控制非常重要,原因如下:
● 不遵守正确的电源时序会影响器件的稳定性。超过击穿电压可能会导致器件立即失效。当超过边界条件的状况多次发生且系统承受压力时,长期可靠性会降低。此外,连续违反时序控制模式会损坏片内保护电路并产生长期损害,导致现场操作故障。
● 不仅在上电和掉电期间,而且在常规工作期间优化偏置电平,可以改善射频放大器的性能,具体情况取决于配置和应用要求。对于某些应用,可以改变放大器的射频性能以适应不同的现场情况。例如,在雨天可以提高输出功率以扩宽覆盖范围,在晴天可以降低输出功率。放大器的外部栅压控制可以实现这些功能。
ADI公司拥有各种各样的射频放大器。许多射频放大器是基于耗尽型高电子迁移率(pHEMT)技术。该工艺中使用的晶体管通常需要电源来为漏极引脚和栅极引脚供电。此静态漏极电流与栅极电压相关。典型场效应晶体管(FET)工艺的典型IV特性参见图1。

图1.典型FET工艺的典型IV特性
随着栅源电压(VGS)提高,更多电子进入沟道,产生更高的漏源电流(IDS)。
另外,随着漏源电压(VDS)提高,拉动电子的电场力会变得更大,因而漏源电流也会增大(在线性区间中)。
在实际放大器中,由于沟道长度调制等效应,可将这些放大器大致归为两类:自偏置放大器和外部偏置放大器。
自偏置放大器
自偏置放大器有一个内部电路用来设置适合工作的最佳偏置点。这些放大器通常最适合宽带低功耗应用。自偏置放大器的典型引脚排列参见图2。

图2.带多个偏置引脚的多级自偏置放大器的典型引脚排列
自偏置放大器虽然容易使用,但可能无法提供最佳性能,因为内部阻性偏置电路无法充分补偿批次、器件和温度差异。
外部偏置放大器
在特定偏置条件下,外部偏置放大器提供的性能往往高于自偏置放大器。放大器的静态漏极电流会影响功率压缩点、增益、噪声系数、交调产物和效率等参数。对于这些高性能外部偏置放大器,正确的电源时序控制对于确保器件以最佳性能安全工作至关重要。
图3显示了外部偏置放大器引脚和对应晶体管引脚的典型连接。图3中的引脚映射是放大器的简化示意图。

图3.外部偏置放大器的典型连接
此外,许多外部偏置放大器通过多级来满足增益、带宽和功率等要求。图4所示为多级外部偏置放大器HMC1131的典型框图。

图4.HMC1131多级外部偏置放大器
HMC1131偏置和时序控制要求
HMC1131是一款砷化镓(GaAs)、pHEMT单片微波集成电路(MMIC)中功率放大器。工作频率范围为24 GHz至35 GHz。该4级设计提供的典型性能为22 dB增益、23 dBm输出功率(1 dB压缩,即P1dB)和27 dBm饱和输出功率(PSAT),对应的偏置条件为VDD = 5 V且IDQ = 225 mA,其中VDD为漏极偏置电压,IDQ为静态漏极电流。HMC1131数据手册中针对24 GHz至27 GHz频率范围的电气规格表给出了此信息。图4显示了HMC1131的引脚连接。
为了实现225 mA的目标静态漏极电流(IDQ),应将栅极偏置引脚电压(VGG1和VGG2)设置在0 V到−2 V之间。要设置该负电压而不损坏放大器,上电和掉电期间应遵守建议的偏置序列。
下面是HMC1131上电期间的建议偏置序列:
连接到地。
将VGG1和VGG2设置为−2 V。
将漏极电压偏置引脚VDD1至VDD4设置为5 V。
提高VGG1和VGG2以实现225 mA的IDQ。
施加射频信号。
下面是HMC1131掉电期间的建议偏置序列:
关闭射频信号。
降低VGG1和VGG2至−2 V以实现大约0 mA的IDQ。
将VDD1至VDD4降低到0 V。
将VGG1和VGG2提高到0 V。
当栅极电压(VGGx)为−2 V时,晶体管会被夹断。因此,IDQ典型值接近0。
一般而言,大多数外部偏置放大器的建议偏置序列是相似的。不同器件会有不同的IDQ、VDDx和VGGx值。为了关闭器件,GaAs器件的VGG一般设置为−2 V或−3 V,而对于氮化镓(GaN)放大器,该电压可能是−5 V至−8 V。类似地,GaN器件的VDDx可能达到28 V,甚至50 V,而GaAs放大器通常小于13 V。
多级放大器的VGG引脚一般连在一起并一同偏置。遵循相同的程序,用户便可获得数据手册上提供的典型性能结果。在不同偏置条件下使用放大器可能会提供不同的性能。例如,将不同的VGGx电平用于HMC1131栅极偏置引脚以获得不同的IDQ值,会改变放大器的射频和直流性能。
图5显示了HMC1131在不同电源电流下P1dB与频率的关系,图6显示了不同电源电流下输出三阶交调截点(IP3)性能与频率的关系。

图5.不同电源电流下P1dB与频率的关系

图6.不同电源电流下输出IP3与频率的关系,POUT/信号音 = 10 dBm
利用多个VGGx引脚偏置放大器的另一种方案是独立控制栅极偏置引脚。该工作模式通过优化特定参数(如P1dB、IP3、NF、增益和功耗等)来帮助用户定制器件。
这种灵活性对某些应用很有利。如果放大器数据手册上提供的性能数据能够轻松满足应用的某些要求,但与其他要求略有差距,那么在不超过数据手册给定的绝对最大额定值的情况下,测试不同偏置条件下的性能可能会有益。
偏置外部偏置放大器的另一种方案是设置VGGx以获得所需的225 mA IDQ,并在正常工作期间使用恒定栅极电压。这种情况下,放大器的IDD会在射频驱动下提高。此行为参见HMC1131数据手册中的30.5 GHz功率压缩图(如橙线所示)。栅极电压恒定的放大器和IDD恒定的放大器可能提高不同的性能。
共源共栅放大器
ADI公司宽带分布式放大器常常使用共源共栅架构来扩展频率范围。共源共栅分布式放大器使用一个基频单元,后者由两个FET串联而成,源极到漏极。然后多次复制该基频单元。这种复制会提高工作带宽。图7所示为基频单元的原理示意图。

图7.基频共源共栅单元原理示意图
除了一些例外之外,共源共栅宽带放大器一般是外部偏置。
HMC637A是一款采用共源共栅拓扑结构的宽带放大器。HMC637A是一款GaAs、MMIC、金属半导体场效应晶体管(MESFET)分布式功率放大器,工作频率范围为DC至6 GHz。图8显示了HMC637A的引脚连接。

图8.HMC637A引脚连接
该放大器提供14 dB增益、43 dBm输出IP3和30.5 dBm输出功率(1 dB增益压缩),偏置条件为VDD = 12 V、VGG2 = 6 V和IDQ = 400 mA。HMC637A数据手册中的电气规格表给出了此信息。
为了实现建议的400 mA静态漏极电流,VGG1必须位于0到−2 V之间。要设置所需的负电压,上电和掉电期间应遵守建议的偏置序列。
下面是HMC637A上电期间的建议偏置序列:
连接到地。
将VGG1设置为−2 V。
将VDD设置为12 V。
将VGG2设置为6 V(VGG2可通过电阻分压器从VDD获得)。
提高VGG1以实现400 mA的典型静态电流(IDQ)。
施加射频信号。
下面是HMC637A掉电期间的建议偏置序列:
关闭RF信号。
降低VGG1至−2 V以实现IDQ = 0 mA。
将VGG2降至0 V。
将VDD降至0 V。
将VGG1提高至0 V。
利用有源偏置控制器偏置外部偏置放大器
偏置外部偏置放大器主要有两种方法:
● 恒定栅极电压方法。这种方法首先通过改变栅极电压值来实现所需的IDQ值。然后,此栅极电压值在工作期间保持不变,这通常导致射频驱动下的漏极电流(IDD)会发生变化。
● 恒定IDD方法。这种方法首先改变栅极电压值以实现所需的IDQ值,然后监视放大器的IDD值,并且不断调整栅极电压值,从而在不同射频驱动水平下具有相同的IDD值。有源偏置控制器使被测器件(DUT)的IDD保持恒定。
还有一种方法,它属于恒定IDD方法,步骤如下:先按照恒定IDD方法操作,然后根据现场具体情况的需要,在多个恒定IDD电平之间切换。例如,在雨天,用户可以偏置发射机的功率放大器级以获得高电流水平,从而补偿额外的雨致衰减。而在晴天,用户可以偏置该功率放大器以获得低电流水平,从而降低功耗。
ADI公司的射频放大器一般采用恒定栅极电压方法和台式电源单元来标定。因此,利用恒定IDD方法偏置这些放大器可能导致其射频性能不同于放大器数据手册给出的性能。
设计放大器偏置电路以使漏极电流保持恒定并提供必要的时序控制会很麻烦。这种控制电路会很复杂,不仅需要多个外部器件,如低压差稳压器(LDO)、电荷泵、电压时序控制和保护电路等,而且需要校准周期。此类实施方案通常要占用比放大器本身大得多的印刷电路板(PCB)面积。
HMC920LP5E将所有必需的工作模块集成在一个紧凑型5 mm × 5 mm塑料表贴(SMT)封装中。与分立式偏置方案相比,该紧凑型方案消除了多个IC和外部器件,因而占用的PCB面积更小。
与HMC920LP5E相似,有源偏置控制器需要的PCB面积也小于分立式晶体管解决方案。采用HMC980LP4E时,偏置时序控制、恒定栅极电压调整、短路保护和负电压产生特性全都在10 mm × 15 mm的PCB面积内实现。
HMC981LP3E、HMC980LP4E和HMC920LP5E分别是3 mm × 3 mm、4 mm × 4 mm和5 mm × 5 mm塑料封装有源偏置控制器。图9显示了典型应用需要的PCB面积,包括外部无源器件。

图9.典型应用需要的PCB面积
ADI公司有源偏置控制器系列具有多方面关健优势:
● 内部负电压发生器在VGATE引脚产生外部偏置放大器所需的负电压。这些发生器的存在使得电压逆变器不再需要,器件数量、PCB面积和系统成本得以减少。
● 连续内部栅极电压调整确保DUT漏极电流恒定不变。
● 由于器件间差异的影响降低,偏置精度会提高。对于器件型号相同的不同放大器,由于器件间差异,获得期望IDD所需的最佳栅极电压电平是不同的。因此,对各DUT设置相同的栅极电压值会产生不同的射频性能。有源偏置控制器会调整各个DUT的栅极电压电平,从而降低器件间差异引起的性能差异。
图10和图11显示了器件间差异影响降低的情况。

图10.典型放大器在固定外部VGATE偏置下的偏置电流差异

图11.利用HMC920LP5E偏置时,相同放大器的偏置电流差异得到改善
● 内部偏置时序控制电路确保在VGATE负电压不存在时,不向DUT供应VDRAIN引脚和VG2引脚上的正电压。这样在DUT上电和掉电期间,就无需外部器件来执行时序控制。
● 在VGATE引脚之后,短路保护电路禁用VDRAIN引脚,确保DUT即便在短路情况下也是安全的。

图12.HMC980LP4E的典型应用电路
栅极电压自动控制功能通过内部反馈使恒定的静态偏置电流流经偏置下的放大器,该电流与温度和放大器阈值变化无关。静态偏置电流利用外接电阻来调整。图12显示RSENSE电阻(R10)连接到HMC980LP4E的引脚20。
关于如何计算RSENSE和VDD值的更多信息,请参阅有源偏置控制器数据手册。
ADI公司提供三款有源偏置控制器:HMC920LP5E、HMC980LP4E和HMC981LP3E。表2详细列出了这些有源偏置控制器的部分重要特性。
HMC980LP4E能够向漏极提供高电流,而HMC981LP3E最适合需要较低漏极电流的器件。除负电压发生器之外,HMC920LP5E还集成了正电压调节器,能够向漏极引脚供电。
工作原理
对于外部偏置放大器,ADI公司数据手册电气规格表的底部特别说明了VGG和IDD的偏置要求。例如,HMC637A要求将其VGG1从−2 V调整到0 V以获得典型值为400 mA的IDQ。不过,应遵循推荐的上电和掉电序列,以免损坏HMC637A。
HMC980LP4E利用集成控制电路来管理目标放大器的安全上电和掉电序列。
上电期间,偏置控制器的VDD和VDIG电源接通,然后由内部负电压发生器(NVG)产生VNEG。VNEG在达到其默认值(通常为−2.46 V)时,便开始下降并停止。VGATE输出电压也开始下降。通常,一旦达到VNEG = −2.5 V和VGATE = −2.1 V,VDRAIN输出就会使能,VGATE开始向0 V提高,以获得DUT需要的IDD值。
类似的掉电保护电路也会使DUT安全掉电。掉电期间,VGATE总是在VDD之后关断,即使VDD引脚或DUT的VGG引脚短路也是如此。在DUT IDD电流过大的情况下,此特性可为DUT提供高级保护。

图13.HMC981LP3E供电轨使能序列
调整默认VNEG和VGATE阈值
VNEG典型值为−2.46 V,如图14所示。由于HMC980LP4E的内部逻辑,此默认值会限制HMC980LP4E的VGATE输出电压摆幅能力。

图14.VNEG默认值
采用默认配置时,VGATE典型输出摆幅在−2 V到0 V之间。但是,
● 某些DUT可能需要小于−2 V的栅极电压。
● 某些DUT的栅极电压绝对最大额定值(AMR)大于−2.1 V,例如为−1.5 V。这种情况下,要求DUT的典型栅极电压高于VGATE的AMR值,例如为−1 V。但在上电期间,HMC980LP4E的VGATE输出总是降至−2 V的典型值。
通过外部电阻调整VNEG和VGATE的默认值,可以同时解决上述两个问题。图15所示的电阻R5、R6、R7和R8就是用于此目的。

图15.用于调整VNEG和VGATE默认值的外部电阻
如果所需VNEG < −2.46 V,则R5 (kΩ) = 开路,且R6 (kΩ) = 50/(50 × (所需VNEG − 0.815)/(262 × (0.815 − 1.44)) − 1)。
如果所需VNEG > −2.46 V,则R5 (kΩ) = 262/(262 × (1.44 − 0.815)/(50 × (0.815 − 所需VNEG)) − 1),且R6 (kΩ) = 开路。
如果所需VGATE < −2.46 V,则R7 (kΩ) = 开路,且R8 (kΩ) = 50/(50 × (所需VGATE − 0.815)/(262 × (0.815 − 1.44)) − 1)。
如果所需VGATE > −2.46 V,则R7 (kΩ) = 262/(262 × (1.44 − 0.815)/(50 × (0.815 – 所需VGATE)) − 1),且R8 (kΩ) = 开路。
上电期间,如果VNEG达到默认值−2.46 V,则VNEG使能。因此,VNEG值必须小于VGATE值。
建议将HMC980LP4E的VNEG值配置为大于−3.5 V。
例如,若所需VNEG = −1.5 V且VGATE = −1.3 V,则R5 = 631 kΩ,R7 = 477 kΩ,R6 = R8 = 开路。此外,若所需VNEG = -3.2 V且VGATE = -3 V,则R6= 221 kΩ,R8= 303 kΩ,R5= R7 = 开路。
减少VGATE上升时间
使能信号到达有源偏置控制器使能引脚的时刻,与DUT VGATE输入引脚的VGATE电压电平建立至所需值的时刻之间存在一个延迟。偏置控制器的内部传播延迟和VGATE信号的建立时间共同引起此延迟。有源偏置控制器VGATE输出与DUT VGATE输入引脚之间的连接上使用的分流电容会影响VGATE建立时间。HMC980LP4E典型使能波形(参见图16)表明VGATE建立时间大于1 ms。

图16.HMC980LP4E典型使能波形
外部电路会影响栅极上升时间,但不影响传播延迟。图17显示了HMC980LP4E和DUT放大器之间的典型VGATE连接。分流电容C1一般用在放大器的VGG引脚上,R1通常为0 Ω,即不使用。

图17.HMC980LP4E和DUT之间的VGATE连接电路
当C1 = 10 μF时,典型上升时间大于1.5 ms(参见图18)。C1减小到1 μF时,上升时间减少到131 μs(参见图19)。

图18.C1 = 10 μF时的典型VGATE上升时间

图19.C1 = 1 μF时的典型VGATE上升时间
当C1 = 100 nF时,VGATE上升时间减少到15.5 μs,但过冲会引起响铃振荡(参见图20)。给C1 = 100 nF增加一个值为68 Ω的串联电阻R1,可以改善响应性能并使上升时间保持在类似水平(参见图21)。

图20.C1 = 100 nF时的典型VGATE上升时间

图21.C1 = 100 nF且R1 = 68 Ω时的典型VGATE上升时间
菊花链配置
当多个有源偏置控制器偏置多个DUT时,可以让其构成菊花链配置。当VDRAIN、VG2和VGATE输出建立时,有源偏置控制器产生TRIGOUT输出。利用TRIGOUT信号通过使能引脚(EN)使能另一个偏置控制器,可以提高系统安全水平。菊花链配置有很多应用,图22和图23显示了两种应用。DUT级数和偏置控制器数量可以增加。

图22.级联配置的两个放大器的菊花链配置

图23.DUT放大器位于不同信号路径上的菊花链配置
图24显示了菊花链配置中两个有源偏置控制器的VDRAINx和VGATEx响应,每个偏置控制器为一个DUT供电。第二偏置控制器由第一偏置控制器提供的触发信号使能。这种架构确保第二DUT在第一DUT使能后使能。

图24.菊花链配置中两个有源偏置控制器的VDRAINx响应,每个偏置控制器为一个DUT供电

图25.菊花链配置中两个有源偏置控制器的VGATEx响应,每个偏置控制器为一个DUT供电
测试有源偏置控制器的功能
有源偏置控制器的VDRAIN和VGATE输出可以偏置DUT,例如有外部偏置要求的FET或放大器。一旦将DUT连接到偏置控制器,反馈环路便闭合,偏置控制器即可工作。
对于带固定负载(如电阻)的有源偏置控制器,由于环路未闭合,因而无法测试其功能。
虽然测试无DUT的有源偏置控制器不会提供有用信息,但可执行如下诊断检查。
● IDD = 0 mA时,VDD输入和VDRAIN输出上的压降可忽略不计;因此,VDRAIN几乎等于VDD。 ● VNEG典型值为−2.46 V。 ● VGATE最大值为VNEG + 4.5 V,典型值为2.04 V。
对于其他偏置控制器,这些值可从数据手册中获得。
利用单个有源偏置控制器偏置多个DUT
可以利用单个有源偏置控制器来偏置两个或更多DUT。为此,计算RSENSE值时应考虑DUT的总漏极电流。
但应注意,使用这种方法会限制有源偏置控制器的优势,原因如下:
● 有源偏置控制器无法补偿GaAs器件常见的器件间栅极电压差异。因此,两个器件可能利用同一栅极电压来偏置,达不到最佳性能。
● 如果某个DUT由于短路或其他故障而消耗过大电流,偏置控制器会关闭所有受偏置的DUT。虽然这不会损坏器件,但会影响系统功能。
有源偏置控制器电路示例
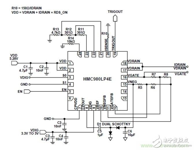
利用HMC981LP3E偏置HMC460LC5
要利用HMC981LP3E偏置HMC460LC5,请执行如下程序:
● 将R10设置为426 Ω,以设置HMC981LP3E的IDD = 75 mA。可以使用常见电阻值430 Ω。
● 计算VDD值为8.75 V。
● 利用R4和R6确保VGATE电压在HMC981LP3E数据手册给出的绝对最大额定值以内。详情参见“调整默认VNEG和VGATE阈值”部分。
● 可以减小VGG分流电容值以增加上升时间(参见图26中的HMC460LC5)。详情参见“减少VGATE上升时间”部分。

图26.利用HMC981LP3E偏置HMC460LC5的应用电路
利用HMC980LP4E偏置HMC1082LP4E
要利用HMC980LP4E偏置HMC1082LP4E,请执行如下程序:
● 将R10设置为680 Ω,以设置HMC980LP4E的IDD = 220 mA。
● 计算VDD值为5.62 V。
● 利用R5和R7确保VGATE电压在HMC980LP4E数据手册给出的绝对最大额定值以内。详情参见“调整默认VNEG和VGATE阈值”部分。
● 可以减小VGG分流电容值以增加上升时间(参见图27中的HMC1082LP4E)。详情参见“减少VGATE上升时间”部分。

图27.利用HMC980LP4E偏置HMC1082LP4E的应用电路
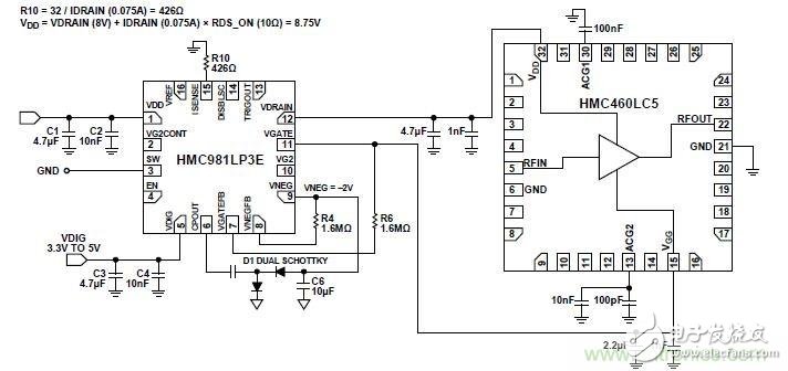
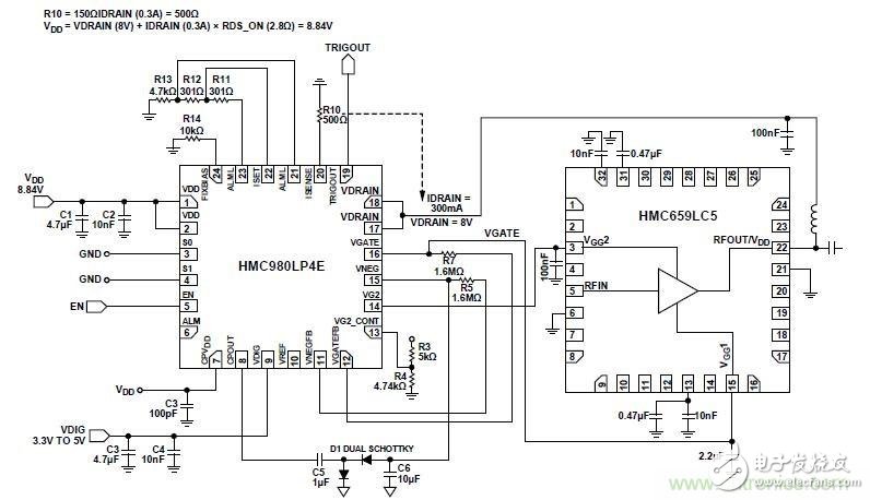
*利用HMC980LP4E偏置HMC659LC5 *
要利用HMC980LP4E偏置HMC659LC5,请执行如下程序:
● 将R10设置为500 Ω,以设置HMC980LP4E的IDD = 300 mA。
● 使用常见电阻值510 Ω。
● 计算VDD值为8.84 V。
● 利用R3和R4设置HMC980LP4E的VGG2。
● 利用R5和R7确保VGATE电压在HMC980LP4E数据手册给出的绝对最大额定值以内。详情参见“调整默认VNEG和VGATE阈值”部分。
● 可以减小VGGx分流电容值以增加上升时间(参见图28中的HMC659LC5)。详情参见“减少VGATE上升时间”部分。

图28.利用HMC980LP4E偏置HMC659LC5的应用电路
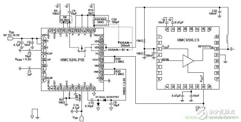
*利用HMC920LP5E偏置HMC659LC5 *
要利用HMC920LP5E偏置HMC659LC5,请执行如下程序:
● 将RSENSE设置为549 Ω,以设置HMC920LP5E的IDD = 300 mA。
● 将R8设置为30.9 kΩ以设置VDRAIN = 8 V。
● 利用R20和R22确保VGATE电压在HMC920LP5E数据手册给出的绝对最大额定值以内。详情参见“调整默认VNEG和VGATE阈值”部分。
● 可以减小VGGx分流电容值以增加上升时间(参见图29中的HMC659LC5)。详情参见“减少VGATE上升时间”部分。

图29.利用HMC920LP5E偏置HMC659LC5的应用电路
结论
在上电和掉电期间,遵循外部偏置器件的建议偏置序列以确保器件安全。利用有源偏置控制器来操作放大器可确保器件按正确时序运行并处于所需的电平,从而改善系统整体性能。
ADI公司的有源偏置控制器系列可以满足外部偏置射频/微波器件(如FET、放大器、倍频器、光学调制器驱动器和频率转换器等)的偏置要求。DUT的栅极电压通过闭环反馈来调整,以提供所需的漏极电流。在上电和掉电期间,偏置控制器的VGATE、VDRAIN和VGG2输出的时序控制特性确保DUT受到很好的保护。