时间:2015-09-21 10:50
人气:
作者:admin
RFID 卡片或徽章通常用来实现非接触式访问控制。这在写字楼中很常见,主要用于提供楼宇门禁功能,并且限制对特定区域的访问。与13.56MHz RFID一样,近场通信 (NFC) 采用同样的ISO和IEC标准与协议,应用于很多智能手机中。这些设备可在住宅中实现全新的访问控制应用,并实现应用与电话及支持RFIC的徽章或卡片之间的通信。在设计此类访问控制系统时,其中需要考虑的一个主要因素就是低功耗。
NFC/RFID 徽章或卡片并非由电池功能,而是通过与读卡器设备磁场的电感耦合来接收电能。随后,NFC/RFID读取器或写入器利用调制来发出一条指令,RFID卡片将通过对读取器提供的磁场进行负载调制来响应这条指令。在这个过程中,所有的通信必须由读取器设备发起,而非徽章或卡片。为了使访问控制系统能够随时读取靠近的卡片,它必须在磁场打开的位置上进入轮询循环,当一个指令被发出后,需要等待响应,以确定卡片是否在范围内。这个机制的问题在于,当磁场接通时,收发器的流耗最高,并且在等待卡片响应时,磁场必须在绝大多数时间内保持连通状态,而卡片99%时间是不在磁场范围内的。
为了实现超低功耗以及“随时可用”的用户体验,开发人员必须执行一项徽章“嗅探”技术,这个技术不用经历整个发送指令和等待响应的过程。传统上,减少功耗的方法包括使用机械或光开关、共振器、RSSI(接收信号强度指示器)或电容式临近传感器。TI已经开发出一款超低功耗的方法,即在RF发射器信号接通后的极短突发时间(大约20uS)内,使用一个比较器来测量这个信号的衰减时间。当发射器处于关闭状态并且卡片在天线的范围内时,读取器天线与卡片之间将会有一些耦合,而这将改变衰减时间并且触发系统唤醒,之后卡片的存储器即可被认证,并提供访问权限。
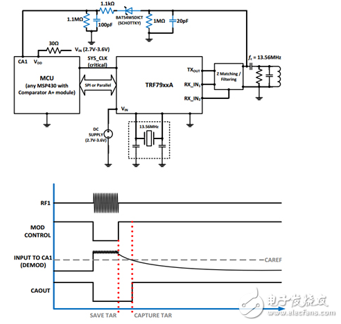
超低功耗卡片“嗅探”电路所需组件,以及信号分析图如下方所示(相关组件用蓝色表示)。来自天线的信号经肖特基二极管整流,然后用于供给CA1比较器输入,而衰减时间将在此处被测量,以确定卡片是否出现。

通过使用这个轮询频率为每秒三次的卡片嗅探技术,平均电流下降到仅为31uA,这个结果几乎让人难以置信,这也使得它成为电池供电应用的理想选择。