时间:2016-02-29 10:41
人气:
作者:admin
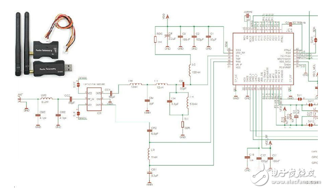
一 直以来,飞得更远是许多无人机骨灰级玩家孜孜不倦的追求,而2.4G传输由于波长较短,容易被遮挡,而且同样的距离需要更大的发射功率,波长较长的 433/915MHz系统就应运而生,克服了上述两个缺点;美国3D Robotics Pixhawk/pix/px4 无人机系列 飞控遥控系统,具有体积小、高接收灵敏度、跳频展频、多频率可选、10mW到1W发射功率可调、MAVLink 协议帧和状态报告、透明的串行链路等杰出特性;该飞控遥控系统采用了世强 Silabs 高性能无线MCU SI1000/SI4463。

图1:3D Robotics 无人机飞控遥控及原理图
Listen Before Talk (LBT)
使用SI1000/SI4463可以实现‘listen before talk’ (LBT)功能,使其能够符合更广泛的区域监管要求。LBT是对当前信道监听一段时间,看是否有其他信道信号,然后才允许传输的系统。信道经过非零 LBT_RSSI 的数值会变得更加“polite(井然有序)”,等到其他人已停止传输自己才会开始传输。

图2:SI1000/SI4463可以实现‘listen before talk’ (LBT)功能
在3D Robotics 飞控遥控系统 LBT参数设置中,其最小值不得为 0,我们设 25,表示在接收灵敏度(-121 dBm)以上几dB。要设置 LBT_RSSI 需要知道 LBT 功能的电台地方法规的讯号等级。 每个增加量超过 25 的 LBT_RSSI 等于 0.5dB 以上的电台接收端灵敏度。所以,如果设置 LBT_RSSI 为 40,该飞控遥控系统就会考虑通道是空的,但这个要在讯号强度低于 7.5dB 的接收端灵敏度。
选择空中数据传输速率
空 中速率是飞控遥控系统传输速率的关键参数。将空中速率设的越小,传输范围就愈远,不过降低了空中速率也会降低可传输的数据量。SI1000/SI4463 支持多达 13 种空中数据传输速率,包括2, 4, 8, 16, 19, 24, 32, 48, 64, 96, 128, 192 及 250。空中数据速率的选择,取决于以下几个因素:
• 需要多大的范围
• 要传输的速率
• 主要是单向传输还是双向传输
• 是否开启了 ECC
• APM 固件是否有自适应的流量控制
在大部份的遥测应用中,主要都是集中在从飞机到地面站这一个方向发送数据。 对大多数人,由地面站飞机发送给飞机的数据量很小,只有偶尔的控制包和心跳包。如果是使用遥杆操控无人机,那么就会从地面站向飞机发出很多数据。在这种情况下就要需要一个较高的空中速率。
传输的范围有多少?
大多数人最常问的问题就是飞控遥控系统的范围可以多远。 这也是一个最难回答的问题,影响通信距离的主要性能指标有四个。
• 发射功率
• 接收器灵敏度
• 系统抗干扰能力
• 发射/接收天线的类型及增益
世强代理的SI1000/SI4463 芯片集成度高、低功耗、多频段的EZRadioPRO系列无线收发芯片,最大功率可以到27dBm(500mw),接收灵敏度可以到-126dBm,可提 供极佳的链路质量,在扩大传输范围的同时将功耗降至最低;发射功率大,接收灵敏度高,在119~1050 MHz频段内,不加功率放大器时的最大输出功率就可达+20dBm,可以传输到上千米的距离。
使用世强代理的SI4463 915MHz DK ,100Kbps 通信速率,20dBm发射功率;在大梅沙海边进行了实际通信距离测试,点对点可达1.2KM。
图3:大梅沙海边进行了实际通信距离测试
关于世强
世强先进成立于1993年,是包括安华高、瑞萨电子、AARONIA AG、Silicon Labs、Rogers、Melexis、英飞凌、Acam、Alliance、Littelfuse、EPSON、Vincotech、Wima、新电元、SMI、TT Electronics理光微电子、是德等在内的全球知名半导体企业及测试测量仪器公司在大中国区的重要分销商,同时也是众多电子制造和研发企业的重要供应商。产品业务除了覆盖传统的工业、通信、消费和汽车电子领域,更为新兴的物联网、车联网、可穿戴设备、智能移动终端等市场带来更多前沿技术和创新产品。
作为技术驱动型分销企业 ,世强还拥有成熟的技术支持团队和系统的服务流程,根据需求向客户提供新产品推介、快速样品、应用咨询、方案及软件设计、开发环境、售后及物流等方面的专业服务。世强在全国设有17个办事处和子公司新华龙,拥有员工650人。
2016年1月11日,世强元件电商020智能硬件创新服务平台的上线,将为工程师提供全方位覆盖的技术支持与优质服务体验。