时间:2014-11-12 19:21
人气:
作者:admin
1、银行系统
如今的POS收银系统不是安装在柜台上,就是嵌入在加油机或自动贩卖机等设备中。移动版本POS收银系统(mPOS)小巧轻便,销售人员可随身携带,或连接至智能手机、平板电脑或笔记本。mPOS系统使小型企业和个人能够通过最少的投入,实现非现金交易,而较大型零售商则可通过 mPOS改善零售和支付流程。
有了NFC,用户操作变得非常容易——只需轻触卡片或智能手机,即可完成交易,让支付流程变得前所未有的快捷、简单。无需再等待接触式智能卡完成交易,也无需因为第一次刷卡失败而重刷磁条卡。减少等待,皆大欢喜。
NFC还可以让您开展除收款外的其他活动。NFC可以收集来自客户智能卡或智能手机的数据,用于直接营销活动和会员计划。POS收银系统随后可以向客户的电子邮件帐户发送无纸化收据、向其智能手机推送个性化文本信息、向其会员帐户添加积分或发送专享优惠券。POS收银系统已成为客户服务中不可或缺的一部分。
NFC的优势
提供企业全新且有效的方法,执行私人付款机制并提供客户资料
根据客户购物习惯与喜好,提供个人化的回馈与广告
提高客户参与、互动、增加便利性,以提升客户忠诚度
NFC前端解决方案: PN512, CLRC663, MFRC631
1)PN512是一款高度集成的收发器IC,用于13.56 MHz的非接触式通信。该收发器IC利用出色的调制和解调概念,完全集成各类13.56 MHz非接触式通信方法和协议。
结构框图
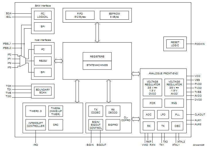
2)CLRC663是一款高度集成的收发器IC,可实现13.56 MHz时的非接触式通信。
结构框图
3)MFRC631是一款高度集成的收发器IC,可实现13.56 MHz时的非接触式通信。
结构框图

相关应用:银行业务智能手机
2、电子计量表
具有板载NFC读卡器IC的智能表,为费消者带来了全新层次的便捷和互动。使用NFC添加支付功能后,消费者可随时使用智能卡付款,让支付服务费用更加简便。
整个过程非常简单。只需购买一张卡,为其充入足够的资金,以购买特定量的服务,然后将该卡轻触计量表进行支付。如果使用智能手机,充值金额可存储在应用程序中。
计量表公司不必为支付功能派人去配置计量表,从而省下间接成本,而且因为只有特定人员有账户访问权限,所以可提高安全性。对消费者来说,公用事业支付功能可以与其他智能卡功能结合起来,如支付交通费,因此能减少需要追踪消费的卡片数和随身携带的卡片数。
在点对点模式下,手机可以作为计量表的显示接口,方便追踪消费情况和检查帐户。甚至可以设定计量表,传送通知给消费者,提醒他们用量突然大增或账户余额减少等情况。
NFC前端解决方案MFRC522
MFRC522是一款高度集成的读写IC,用于13.56 MHz的非接触式通信。MFRC522读卡器支持ISO/IEC 14443 A/MIFARE模式。MFRC522内部发送器可驱动读写天线和应答器,而无需额外的有源电路;该读写天线设计用于ISO/IEC 14443 A/MIFARE卡的通信。接收器模块可稳定、高效地解调和解码来自ISO/IEC 14443 A/MIFARE兼容型卡和应答器的信号。数字模块管理全部ISO/IEC 14443 A成帧与错误检测(奇偶校验和CRC)功能。
结构框图
相关应用:智能手机