全球最实用的IT互联网信息网站!

AI人工智能P2P分享&下载搜索网页发布信息网站地图

当前位置:诺佳网 > 电子/半导体 > RF/无线技术 >

适用于868MHz至915MHz的射频布局参考设计电路图

时间:2013-12-23 10:42

人气:

作者:admin

标签: 射频  Ti 

导读:适用于868MHz至915MHz的射频布局参考设计电路图-这种“射频布局参考设计”显示出卓越的适用于在 868 MHz 和 915 MHz 频带中低功耗射频设备的去耦和布局技术。...

  描述

  这种“射频布局参考设计”显示出卓越的适用于在 868 MHz 和 915 MHz 频带中低功耗射频设备的去耦和布局技术。

  特性

  推荐的可实现最佳性能的 PCB 布局

  PCB 层叠

  射频去耦

  PCB 天线和 SMA 连接器

  组件类型和值

  组件制造商

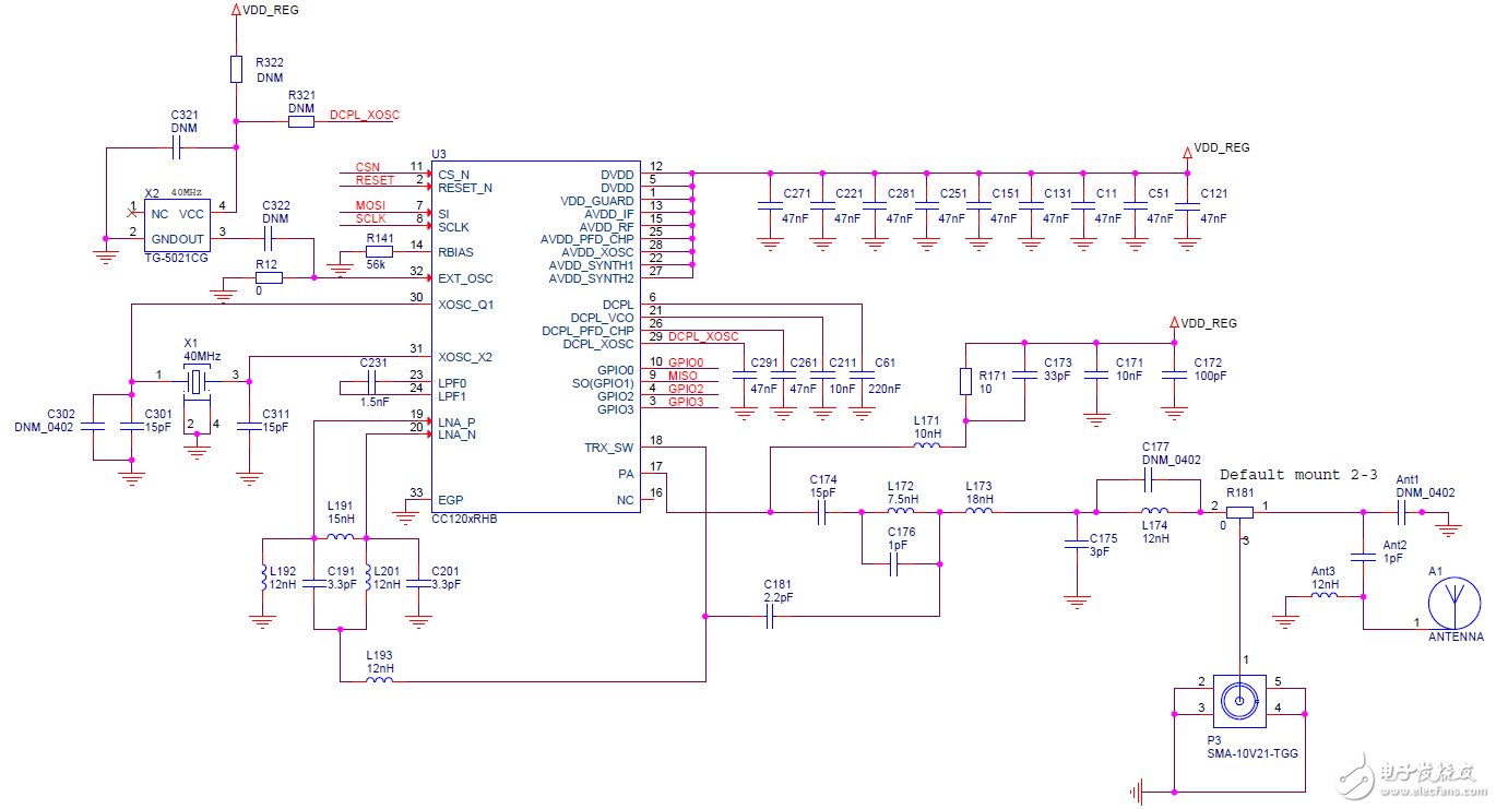
  原理图/方框图
 

适用于868MHz至915MHz的射频布局参考设计电路图
适用于868MHz至915MHz的射频布局参考设计电路图

温馨提示:以上内容整理于网络,仅供参考,如果对您有帮助,留下您的阅读感言吧!
相关阅读
本类排行
相关标签
本类推荐

CPU | 内存 | 硬盘 | 显卡 | 显示器 | 主板 | 电源 | 键鼠 | 网站地图

Copyright © 2025-2035 诺佳网 版权所有 备案号:赣ICP备2025066733号
本站资料均来源互联网收集整理,作品版权归作者所有,如果侵犯了您的版权,请跟我们联系。

关注微信