时间:2011-11-15 11:19
人气:
作者:admin
遥控器有许多不同的尺寸和形状,而且选择的无线技术也不尽相同。作为产品配件,其广泛用于消费类电子领域,如电视机、电子游戏机、音响系统、灯光控制以及家居自动化(包括车库门/房门启动器、空调设备、风扇和汽车RKE系统)。最常见的遥控器使用红外(IR)技术,这主要是因为红外元件成本相对较低,但这些基于IR的控制器有许多缺陷,包括需要在视角范围内、操作角度限制、传输距离短、与IR LED相关的反射和高电流消耗等,这些缺陷大大缩短了电池寿命。RF遥控器解决了这些问题,并且由于可带给用户更好的使用体验,产品也日益丰富。此外,技术改进正在使得RF-IR元件之间的价格差越来越小。
RF遥控器有其共有的特性,如图1结构简图所示。RF遥控器的基本组件包括:为用户提供输入命令的按键;把用户命令转换成数字信息的MCU;用于调制和发射消息的RF发射器;天线;为遥控器提供动力的电池。制造商在设计RF遥控器时所面临的共同挑战,是如何提供稳定的最大传输距离、确保更长的电池寿命和维持较低的系统成本。

图1:RF遥控器结构简图
最大化传输距离涉及使用尽可能大的功率(在满足政府法规限制下),同时提供一个高灵敏度的接收器,因为总发射距离是发射器输出功率和接收器灵敏度共同作用的结果。从遥控器端来说,设计目标是构建符合政府法规限制的最大输出功率,这也意味着所有遥控器应具有相同的输出性能,因为它们都要符合相同法规限制。在理想世界中这是可能的,但在真实世界中,由于元件和制造公差,要每个在生产线上制造的遥控器都有最佳的发射输出功率几乎是不可能的。此外,来自用户手持遥控器带来的干扰,甚至触摸按键(又称“手效应”)都会改变天线的阻抗,进而改变发射输出功率。真实世界的影响能够降低遥控器的有效辐射功率(ERP),很容易导致输出功率低于政府法规限制6dB,根据Friis自由空间路径损耗公式发射距离也将相应的缩短2倍。
Si4010发射器是Silicon Labs EZRadio无线产品线的最新成员,也是业界第一款单芯片遥控器IC,只需要一个外部旁路电容、一块PCB、电池和一块带按键的外壳,即可构成一个完整的遥控器。Si4010包括一个专利天线调谐电路,能够为每一个按键动作自动微调天线至最佳发射功率。传统的遥控器设计中,RF发射器差异、组件和天线制造公差以及周围环境导致天线效率较低、输出能量浪费严重。图2是Si4010功率放大器和天线调谐电路的结构简图。

图2:Si4010天线调谐框图
通过调整片上与天线自感产生共振的可变电容器,Si4010可以最大化发射天线效率。这些自动的电容器调整通过补偿天线匹配电路的失谐使遥控器的发射功率最大化,并通过允许放宽PCB天线制造公差来降低设计成本。
功率放大器(PA)包含一个反馈回路,通过监视PA输出电压、调整PA电流驱动(以补偿天线阻抗的变化),从而维持稳定的输出功率。尽管有温度变化和“手效应”的影响,反馈回路有效维持稳定输出功率,正如上文所述,当一个人手持遥控器时将改变天线阻抗。天线调谐的最终结果,是为每个按键操作提供稳定可靠和最佳的性能,同时降低符合RF匹配要求的设计成本和复杂性。使用Si4010自动天线调谐特性的遥控器能够可靠和稳定运行,在满足政府发射限制下提供最大发射距离。
电池寿命是任何便携式电子设备,特别是遥控器的重要考虑因素。当我们考虑典型的遥控器使用方式时发现,超过99%的时间里,遥控器处于等待用户按键操作的状态。在此期间,Si4010功耗小于10nA(室温下),这使其成为电池供电应用的理想选择。此外,具有触摸唤醒功能的GPIO特性进一步减少了遥控器的电流消耗,延长了电池寿命。
图3 是典型遥控器应用中Si4010的功耗实例。使用CR2032电池,最大发射功率+10dBm。

图3:Si4010电池寿命计算实例
在传输期间,输出功率为+10dBm时,Si4010在OOK调制模式下耗电14.2mA或在FSK调制模式下耗电19.8mA。如果我们假设如下情形:1kBaud数据传输率、曼彻斯特编码、每数据包100bit、每次按键重复发送3次,则我们得到如下结论:在每天50次按键、连续5年操作条件下,OOK调制模式下仅消耗220mAH CR2032电池电量的52%;FSK调制模式下消耗电池电量的71%。
虽然这个例子没有包括电池的漏电情况,但它确实说明了Si4010发射功耗低的特性和低待机电流的重要性。Si4010发射器的超低待机电流比许多现存解决方案低一个数量级,对于延长遥控器电池寿命来说这一区别点非常重要。
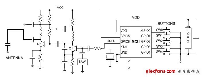
所有遥控器设计的最重要考虑因素之一,是最大限度地减小系统设计成本,这受到除元件成本外许多因素的影响,包括劳动力成本、库存、测试和制造产量。到目前为止,市场上占主导地位的低成本RF遥控器解决方案是使用MCU和基于表面声波(SAW)的RF发射器,如图4所示。

图4:基于SAW遥控发射器的简化原理图
这种设计的拓扑结构被广泛接受,主要是因为其低成本和简单。SAW设备与Colpitts振荡器结构中的晶体管Q1产生共振形成载波频率,晶体管Q2提供输出功率放大和稳定运行所需的隔离功能。来自MCU的数据直接应用于SAW谐振器,形成OOK调制信号,来自MCU的GPIO6提供电压(VCC)到基于SAW的发射器。整个解决方案使用24个外部元件,包括MCU、一个旁路电容、为MCU提供时钟的石英晶体,带板内天线的PCB板和电容器。RF组件成本(不包括PCB、MCU和旁路电容)是$0.77(10万数量级)。传统上,这已经成为最低元件成本的可靠射频传输解决方案。从系统成本的角度来看,较多的BOM数量增加了其他成本,如劳动力成本、库存和测试等费用,并降低了产量。
虽然基于SAW的发射器被广泛应用于遥控器(由于其较低的元件成本),但是旧有技术有许多缺点。除了大量RF组件所带来的较高系统成本外,基于SAW的发射器还有如下缺点:载波频率精度低、单频操作、仅支持OOK调制、性能稳定性差、对器件容差敏感、产量低。
上一篇:车牌识别在高速公路上的应用
下一篇:3G智能家居终端的应用