时间:2010-05-05 15:50
人气:
作者:admin
TXL2和RXL2设计的单向无线电连接方案
TXL2和RXL2模块是Radiometrix 公司的9600波特多路OEM无线调制解调器,工作频率为欧洲的433MHz ISM频段,提供单向无线电连接方案. TXL2/RXL2与EN 300 220-3 和EN 301 489-3 兼容,具有高质量稳定的基准晶体和低噪音合成器/VCO,以及SAW前端滤波器和多级陶瓷IF滤波,发送功率+10dBm,接收灵敏度-107dBm,主要应用在手持终端,PDA,工业远程信息处理,建筑物内环境检测和控制,远程数据采集系统,舰艇,汽车数据采集等.本文介绍了TXL2和RXL2主要特性,指标和方框图,以及和MCU直接连接框图, 通过RS232线路驱动器/接收器连接到RS232端口框图.
The TXL2 and RXL2 modules are 9600baud simplex multi channel OEM radio modems in a Radiometrix SIL standard footprint, operating on European 433MHz ISM band. The TXL2/RXL2 pair act as a transparent serial cable to attached host. Unlike raw FM radio modules (e.g. TX2A/RX2A), TXL2/RXL2 will take care of preamble, synchronisation, bit balancing and error checking along with automatic noise squelching.
The TXL2/RXL2 pair provides a one-way radio link. Provided no two devices attempt to transmit simultaneously no further restrictions on data transmission need be made, as all transmit timing, valid data identification and datastream buffering is conducted by the units. Synchronisation and framing words in the packet prevent the receiver outputting garbage in the absence of wanted RF signal or presence of interference.
For multiple radio systems a TXL2/RXL2 can be set to 1 of 8 unique addresses. As well as having unique addresses, the TXL2/RXL2 allow operation on one of 5 pre-set frequencies in the 433MHz band. These frequencies are non-overlapping and simultaneous operation of TXL2/RXL2 pairs in the same area on different channels will be possible. Units are supplied on 433.925MHz (Ch0) as default
TXL2/RXL2主要特性:
Conforms to EN 300 220-3 and EN 301 489-3
High quality, stable crystal reference
Low noise synthesiser / VCO
SAW front-end filter
Multi-stage ceramic IF filtering
Single conversion superhet
Serial modem baud rate at 9600bps (simplex)
Addressable point-to-point
5 serial select wideband channels
TXL2/RXL2主要技术指标:
Operating frequency: 433.925MHz (default)
Modulation: 16kbps bi-phase FSK
Supply: 5V at 28mA transmit, 22mA receive/idle
Transmit power: +10dBm (10mW)
Receiver sensitivity: -107dBm (for 1% BER)
32 byte data buffer
Adjacent channel rejection: 60db @ ±320kHz
Receiver Blocking: >75dB
TXL2/RXL2应用:
Handheld / portable terminals
PDAs, organisers & laptops
Industrial telemetry and telecommand
In-building environmental monitoring and control
Remote data acquisition system, data logging
Fleet management, vehicle data acquisition 
图1.TXL2方框图
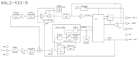
图2.RXL2方框图
图3.TXL2和RXL2和MCU直接连接框图
图4.TXL2/RXL2通过RS232线路驱动器/接收器连接到RS232端口框图