时间:2009-11-21 10:36
人气:
作者:admin
展频调制模式将D类放大器的电磁干扰最小化
本文对脉宽调制(PWM)和展频调制两种不同的D类(转换模式)放大器技术进行了探讨。从传统意义上来讲,PWM型D类放大器需要庞大且昂贵的滤波组件来降低由其轨至轨振幅和快速转换频率引起的电磁干扰。而当今的D类放大器所采用的展频调制技术则让设计者可以省去这些滤波组件,又不会降低音频性能或放大功效。
导论
由于功效好于A类和B类放大器,D类放大器对便携式音频应用设计人员来说更具吸引力。但是,也有一些设计者没有在便携式应用中使用D类放大器,因为传统的PWM D类放大器需要大量昂贵的滤波组件来降低电磁干扰。Maxim公司的D类放大器展频调制技术则让设计者可以省去这些滤波组件,又不会降低音频性能或放大功效,因此而促进了高效的D类放大器在便携式音频应用中的推广。
传统的脉宽调制放大器拓扑
图1展示的是一个典型的PWM桥接式负载D类放大器。这种方案利用一个内部生成的锯齿波形来作为输入级的参考。其中有一个比较仪监控着模拟输入电压,并将之和锯齿波形相比较。当锯齿波形的输入超过输入电压时,比较仪的输出就降低。因此在比较仪的输出处利用一个转换器来生成一个补充PWM波形,用于BTL输出的第二脚。
因为其轨至轨振幅和快速转换频率会产生高射频发射和干扰,一个PWM放大器一般在输出处需要庞大的滤波组件。此时一般会需要一个LC滤波器来降低这个高频干扰,并从PWM信号的任务周期中提取音频内容。

图1. 传统的脉宽调制拓扑
展频调制放大器拓扑
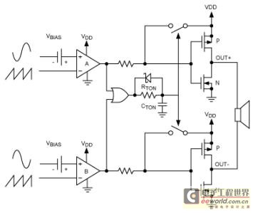
有一个方法可以取代这种昂贵的大输出LC滤波器方案,那就是改进转换程序,让放大器在保持高效的同时降低EMI。Maxim公司的D类放大器正是做到了这一点。它的这种D类放大器采用独特的专利展频调制模式,使宽带光谱组件相形见拙,将喇叭和接线发出的EMI最小化。图2通过Maxim公司的MAX9700型D类放大器展示了这种D类放大器的拓扑。
Maxim的D类放大器的调制方案采用了一个内部生成的锯齿波形,并在输入部分采用了一个互补信号对。如果没有互补输入信号,则会在IC内部产生一个微分输入。

图2:单声道D类放大器拓扑 <
比较仪监控着D类放大器的输入,并将补充输入电压和锯齿波形相比较。当锯齿波形大小超过输入电压时,比较仪A会发出一个零伏特的信号,将相应的D类输出(OUT+)拉高至VDD。当锯齿波形大小超过其输入电压时,比较仪B则会在输出处输出一个零伏特的电压,同样将相应的D类输出(OUT-)拉高至VDD。在两个D类输出都被拉高之后,一个计时器从一个简单的或非门输出处开始计时,时间常数为tau,相当于1 / (RTON * CTON)。在一个固定的时间内(tau),两个D类输出都被拉高至GND,而两个比较仪则都被重置。这个序列在第二个比较仪的输出处产生一个最小宽度的脉冲tON(MIN)。随着输入电压的增减,其中一个输出上(第一个比较仪会跳开)的脉冲持续时间会上升,而另一个输出上脉冲的持续时间则维持在tON(MIN) ,从而导致穿过喇叭的净电压(VOUT+ - VOUT-)发生改变。

图3:Maxim公司的应用了输入信号FFM模式的D类BTL输出
固定频率调制和展频调制
Maxim的D类技术采用了两种调制模式:(1)固定频率调制(FFM)模式和(2)展频调制模式。在FFM模式中(如图3),锯齿波形的持续时间保持不变,这一点和其在传统的PWM方案中是一样的。在展频调制模式(如图4)中,锯齿波长的持续时间则会在每个周期都不断改变(一般改变幅度是±10%)。图4对锯齿波形的改变量进行了放大,以更好地展示效果。

图4:Maxim的采用了输入信号展频调制模式的D类BTL输出
展频调制模式的周期改变可以使得基本频率下(fo ±10%)所消耗的能量减少,同时谐波分量会以一个特定带宽(nfo ±10%,此处n 为正整数)进行相似的扩展。光谱能量并没有以数倍于转换频率的状态存在,而是在一个带宽上扩展,这个带宽会随着频率的增长而增长。在频率超过数兆赫时,宽带光谱看起来像是显示EMI的白噪音。在FFM模式中,能量被抑制在窄带里,并具有各个峰值(如图5a)。而在展频调制模式中,能量带宽则更大,峰值能量也被降低(如图5b)。需要注意的是,在图5b中,三次谐波几乎被掩盖在噪音层了。
图5a:Maxim的FFM模式
图5b:Maxim的展频调制模式
展频调制模式将EMI干扰最小化
Maxim的展频技术可以让D类放大器真正舍弃滤波器而工作,只要喇叭线不是太长。大输出LC滤波器一般是传统的PWM结构才需要的,以确保含有D类放大器的消费品能够符合电磁兼容性规格。Maxim专有的展频技术降低了D类放大器的辐射,使之可以满足电磁兼容性要求,而不需要在输出处进行滤波,或者仅需要进行很少的滤波(见附录)。
电磁兼容性要求成型产品能够通过现有的准峰值检测限制-例如由CE(欧洲共同体,欧洲标准)和FCC(联邦通信委员会,美国标准)所制定的限制-以确保保持最低的电磁干扰。按照CE和FCC的定义,电磁干扰会中断、阻碍或削减电子和电气设备的有效性能。在准峰值检测中,所测定的信号等级是由信号光谱分量的重复频率来衡量的。重复频率越低,所显示的准峰值也就越低1。
展频调制充分发挥了准峰值检测的作用,大大降低了电磁干扰(表格1)。在展频调制模式中,D类放大器的峰值基本频率可以为一定范围内的任意数值 - 一般与其基本转换频率偏差±10%。假设准峰值检测在分析仪中以一个120kHz的分辨率带宽来进行,那么除了基本转换频率和一开始的几次谐波,转换频率在任何一个中心频率中都只显示一段时间。

表格1:MAX9759的辐射数据(MAX975??估套件、展频调制模式、3"双绞线喇叭线、“无滤波”)
总结
D类放大器的近轨至轨振幅和快速转换频率会带来高射频辐射和干扰。当音频内容在变频器被复制之前,一般都必须使用庞大其昂贵的LC滤波器来降低这种干扰。但是现在,Maxim的展频调制技术可以让D类放大器在采用了高效PCB板布局和相对短的喇叭线的情况下,真正实现低功耗“无滤波”操作。
附录
滤波技术概况
用于D类功率放大器的滤波器拓扑共有三种:(1)FB-C:铁氧体磁珠和电容器;(2)LC:感应器和电容器;以及(3)“无滤波”技术。某个特定设计应该选择哪种滤波技术,取决于喇叭线的长度和PCB布局。下面是这三种滤波器拓扑的优缺点:
FB-C滤波
当喇叭线路径合理时,FB-C滤波足够满足电磁兼容性要求。与LC滤波相比,FB-C滤波方案更为精简而高效。但是,由于只能在频率大于10MH在的情况下生效,FB-C滤波的应用范围受到很大的限制。而且,即便在频率低于10MHz的情况下,如果喇叭线路径不合理,也无法实现滤波。
L-C滤波
相比之下,L-C滤波可以在频率大约为30kHz就开始生效。当某个设计中所用的喇叭线较长,而PCB布局又不是很好时,L-C滤波无疑是一个“保险的”选择。但是,L-C滤波要求昂贵而庞大的外置组件,这显然不适合便携式设备。而且,当频率大于30MHz,主感应器会自共振,此时L-C滤波还会需要额外的组件才能抑制电磁干扰。
“无滤波”滤波("Filterless" Filtering)
“无滤波”放大器拓扑是最为高效的方案,因为它省去了额外的滤波组件。借助于这种方案,采用较短双绞线喇叭线的D类放大器可以完全符合电磁兼容性标准。但是,和FB-C滤波一样,如果喇叭线路径不合理,这种方案也有可能无法抑制电磁干扰。另外请注意,Maxim的D类放大器也可以进行“无滤波”操作,只要在放大器的转换频率下喇叭是感应的。在输出电压进行转换时,转换频率下的高感应性使过载电流保持相对不变。