全球最实用的IT互联网信息网站!

AI人工智能P2P分享&下载搜索网页发布信息网站地图

当前位置:诺佳网 > 电子/半导体 > RF/无线技术 >

FSK/ASK/FM接收电路

时间:2009-02-08 23:19

人气:

作者:admin

标签: FM  FSK  ASK 

导读:FSK/ASK/FM接收电路-FSK/ASK/FM接收电路MIS公司出品的TH71112芯片内包含低噪声放大器(LNA)、两级混频器(MIX1...

FSK/ASK/FM接收电路

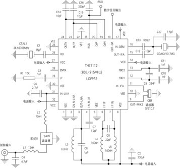
MIS公司出品的TH71112芯片内包含低噪声放大器(LNA)、两级混频器(MIX1,MIX2)、锁相环合成器(PLL Synthesizer)、基准晶体振荡器(RO)、中频放大器(IFA)、相频检波器(PFD)等电路。LNA是一个高灵敏度的接收射频信号的共发-共基放大器。混频器1(MIX1)将射频信号下变频到中频1(IF1),混频器2(MIX2)将中频信号1下变频到中频信号2(IF2),中频放大器(IFA)放大中频信号2和限幅中频信号并产生RSSI信号。相位重合解调器和混频器3解调中频信号。运算放大器(OA)进行数据限幅、滤波和ASK检测。锁相环合成器(PLL Synthesizer)由压控振荡器(VCO1)、反馈式分频器(DIV16和DIV2)、基准晶体振荡器(RO)、相频检波器(PFD)、充电泵(CP)等电路组成,产生第1级和第2级本振信号LO1和LO2。
管脚 符号 功能
1,5,10,22,25,30 VEE
2 GAIN-LNA 低燥声放大器(LNA)增益控制
3 OUT-LNA LNA输出,连接到外接的LC调谐
4 IN-MIXI 混频器1(MIX1)输入,单端阻抗约33Ω
6 IF1P 中频1(IF1)集电极开路输出,连接到第一级IF的外接LC回路
7 IFIN 中频1(IF1)集电极开路输出,连接到第一级IF的外接LC回路
8,14,17,27,32 VCC 电源输入
9 OUT-MIX2 混频器2(MIX2)输入,输出阻抗约330Ω
11 IFA 中频放大器(IFA)输入,输入阻抗约2.2Ω
12 FBC1 连接外接的中频放大器反馈电容
13 FBC2 连接外接的中频放大器反馈电容
15 OUT-IFA 中频放大器输出
16 IN-DEM 解调器(DEMOD)的输入,到混频器3
18 OUT-OA 运算放大器(OA)输出
19 OAN 运算放大器(OA)负极输入
20 OAP 运算放大器(OA)正极输入。OAN和OAP之间的输入电压限制在大约0.7Vpp
21 RSSI RSSI输出,输出阻抗约36kΩ
23 OUTP FSK/FM正输出,输出阻抗100Ω-300Ω
24 OUTN FSK/FM负输出,输出阻抗100Ω-300Ω
26 RO 基准感振荡器输入,外接晶体振荡器和电容
28 ENRX 模式控制输入
29 LF 充电泵输出和压控振荡器1(VCO1)控制输入
31 IN-LNA LNA输入,单端阻抗约26Ω

  TH71112采用两级下变频,MIX1和MIX2由芯片内部的本振信号LO1和LO2驱动,与射频前端滤波器共同实现一个高的镜像抑制。有效的射频前端滤波是在LNA的前端使用SAW、陶瓷或者LC滤波器,和在LNA的输出使用LC滤波器。

  TH71112采用LQFP32封装,各功能如表所示。

  使用TH71112接收器芯片可以组成不同的电路结构,以满足不同的需求。对于FSK/FM接收,在相位重合解调器中使用IF谐振回路,谐振回路可由陶瓷谐振器或者LC谐振回路组成。在ASK结构时,RSSI信号馈送到ASK检波器,ASK检波器由OA组成。

  FSK接收电路如下图所示。该FSK/ASK/FM接收电路工作在800MHz~960MHz频段,与TH7108等配套,能接收模拟和数字FSK/ASK/FM信号。FSK数据速率可达40kbit/s,ASK数据速率可达80kbit/s,FM带宽15kHz,灵敏度为-109dBm,电源电压2.5V~5.5V,电流6.0mA~11mA,待机模式电流为100nA,适用于无钥匙进入系统、安防系统、遥控遥测系统、数据通信等系统。
 

温馨提示:以上内容整理于网络,仅供参考,如果对您有帮助,留下您的阅读感言吧!
相关阅读
本类排行
相关标签
本类推荐

CPU | 内存 | 硬盘 | 显卡 | 显示器 | 主板 | 电源 | 键鼠 | 网站地图

Copyright © 2025-2035 诺佳网 版权所有 备案号:赣ICP备2025066733号
本站资料均来源互联网收集整理,作品版权归作者所有,如果侵犯了您的版权,请跟我们联系。

关注微信