时间:2006-04-17 19:10
人气:
作者:admin
我们平常所接触到的电视信号无线传输器材,较多采用调幅方式。原因是调幅方式在整个电视技术领域用得比较普遍,如我们生活中不可或缺的无线和有线电视广播,几乎全部都采用调幅方式。其实,若是用调频方式来传输电视信号,则有很多优点是平常很少有人注意的。
1.在功率、频率、天线效率、环境相同的情况下,调频方式比调幅方式的传输距离要远得多。在接收端,当调频信号比噪声电平高出几分贝时,往往则已经能过解调门限了,也就是说能够解调出满意的图像和伴音,而这样的信号强度在电视屏幕上能找到条幅信号的踪迹也就不错了。要获得较好的电视图像,信号电平得高出三十几分贝,传输距离的差别可想而知了吧?
2.调频方式电源效率要高得多。调幅方式的已调波信号放大要用线性极好的放大器,即便是甲类放大器也只能用工作区域中线性较好的那一段,其电源效率很低;而调频方式的已调波放大可用甲乙类、乙类甚至丙类放大器,电源效率自然要高得多。
3.调制电路结构要简单的多,只要在振荡器的选频电路中接入受视频控制可变电抗器件,即可实现电视调制。这在几十年前当然也是不容易实现的,可如今一支变容管几角钱甚至几分钱即可买到。
4.发射机体积要小得多。由于电路结构简单,所用元器件很少,又由于电源效率高,大大减小了在调幅发射机中最为笨重的散热器和电源尺寸,使总体缩小。
5.由于调频电视发射机体积小,耗电省,电路简单,可靠性高,因此在便携式和微型电视信号发射器材领域,就目前而言,其他方式很难取代。
近几年,市场上流行1.2GHz和2.4GHz频段的无线影音传输器材,但是不适合爱好者自制,并且微波信号传输对环境要求比较苛刻,在地形比较复杂的环境中传输可靠性很差。
本文介绍的实验采用几百兆赫兹。
最简单的调频电视发射机
最简单的调频电视发射机由一个晶体三极管和几个其他元件构成,电路图如下。

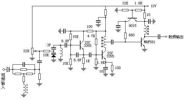
图中振荡线圈用Φ1mm漆包线在Φ3mm钻头上绕3匝适合400多兆赫兹,绕4匝适合300多兆赫兹,当然也不是绝对的,因为振荡频率和其他电路参数也有很大关系。不用接发射天线,这个简单的单管调频电视发射机在开阔地能有百米以上的发射距离,但它却不能算是实用的调频电视发射机,因为其一是发射频率易受外界干扰,其二是输出太小。按照下图所示加上一级放大,就变成一个具有一定实用性的小功率调频电视发射机了。

加上这级放大,一是输出大了许多,二是缓冲了发射天线对主振电路的影响,上图能有10mW以上的输出功率,在开阔地能实现几百米的传输。
上面介绍的简单调频电视发射机稍加改进,视频输入端插入预加重电路,射频输出端再加一级小功率功放,就构成了一个较为实用的调频电视发射机,电路图如下。

图中的电路擦参数有些要根据工作频率来确定,还有一些是要靠实验来确定的,因此没有全部标出。安装调试好的电路板见下图。
接收装置
调频电视信号是不能用普通电视机接收的,尽管由于上述各个理由本实验一定要用500-600MHz以下频段,也是无法用电视机直接接收的。这里介绍两种接收方法,一种是利用过去用过的模拟卫星电视接收机,另一种是利用一些废旧材料制作专用接收器材,下面分别介绍。
用模拟卫星电视接收机接收950MHz以下频率的方法
老式的模拟卫星电视接收机频率范围为950-1450MHz,后来扩展为950-1750MHz,再后来由于Ku频段的使用和双本振高频头的使用又扩展为800-2250MHz,但是无论如何也没有往800MHz以下扩展。这些模拟卫星电视接收机在社会上保有量很大,如今几乎全部闲置,在这里很有利用价值,只要将实验选用的频率升到卫星机的频率范围内,便可很好地完成信号解调,如下图所示。

图中比较特殊的一个器件就是上变频器,这里按用户朋友们的习惯叫升频器。将接收到的几百兆赫兹的信号上变到模拟卫星接收机的工作频率范围内,系统就可以正常使用了。比较专业的上变频器不大适合业余条件自制,自制时可参考电子报刊经常介绍的各种变频器,如有线电视增台器等,因为卫星机的频率是可调的,所以变频器的本振用固定频率就行。
用专用接收器材的方法
由于这里一定要采用较低的频率,目前市场上很难有这样的接收器材,因此有时为系统制作专用接收器材也是很有必要的,这里采用利用过去淘汰的卫星电视调解器的方法。调解器的全称是调谐解调器,调谐器部分不用,只用第二中频和解调部分,见下图所示。

因为过去第二中频的频率始终也没有一个统一的标准,所以能够买到的调解器什么频点都有,据笔者见过的就有70MHz、110MHz、120MHz、140MHz、240MHz、479MHz、490MHz、612MHz等,由于手边还有一批安由电子当年留下来的612MHz调解器,因此按照612MHz设计了下面的调谐器。这批调解器为夏普产品,性能优良,存放多年,外壳已是锈迹斑斑,惨不忍睹,但去掉外壳还是光彩照人,干脆就裸体使用了。

调解器输出的基带信号包含有图像和伴音,与卫星电视接收机的处理方式相同,这方面的制作资料过去的电子报刊刊登过许多许多,这里就不再赘述了。
所传图像伴音信号的处理
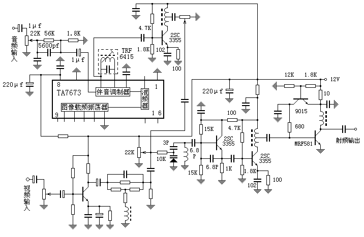
到目前为止,本实验涉及的只有图像信号,还没有伴音,其实,即便是图像信号也还没有妥善处理,因为调频电视信号传输的一个重要环节我们还没有加入,这就是图像信号的预加重和去加重处理,视频信号直接加到上面电路的视频输入端是不行的,另外有时伴音也是必需的。
这部分电路非常简单,一共用了两块芯片,一块是视频处理专用芯片NE592,另一块是电视调制专用芯片TA7673,这里只用的它的伴音调制部分,两块芯片用的全是标准电路,就不在这里罗嗦了,成品见下图。

完整的调频电视发射机内部结构见下图。
经过一段时间的实践,目前固定下来的是下面的电路。

该图在大的方面没有什么问题,做出来的成品传输距离、稳定性尚可,在复杂环境的传输表现突出。但是细节上还有待于朋友们共同参与改进,主要表现在图像的质量上。高频分量不足,彩色不太鲜艳,需要在补偿电路上打主意。
上一篇:无线电管理处罚规定
下一篇:数字视频广播(DVB)阐述