美信MAX1473:315MHz/433MHz ASK超外差接收器
阅读全文2014-03-01
美信MAX1472:300MHz至450MHz/低功耗/基于晶振的ASK发
阅读全文2014-03-01
阅读全文2014-02-28
Nordic发世界首个用于蓝牙智能应用的ARM mbed开发平
阅读全文2014-02-27
阅读全文2014-02-25
阅读全文2014-02-25
阅读全文2014-02-24
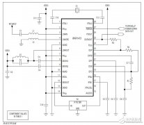
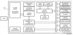
NXP JN516x:IEEE802.15.4无线微控制器简介
阅读全文2014-02-21
阅读全文2014-02-21
Xilinx推出Smarter无线电解决方案 可满足新一代LT
阅读全文2014-02-21