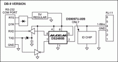
Bluetooth to 1-Wire communicat
阅读全文2010-02-27
阅读全文2010-02-26
阅读全文2010-02-26
阅读全文2010-02-25
Tensilica发布第二代ConnX基带DSP引擎,以满足
阅读全文2010-02-25
阅读全文2010-02-23
阅读全文2010-02-23
阅读全文2010-02-23