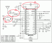
MAX1470电路调整以及与天线的匹配-MAX1470电路调整以及与天线的匹配How to Tune and Antenna Match the MAX1470 CircuitThe MAX1470evkit is tuned and tested at the factory to obtain the...
OneWireViewer和iButton快速使用-OneWireViewer和iButton快速使用指南Abstract: This application note is a Quick Start Guide. It enumerates the steps for quick setup of hardware and software to ...
Saving Energy: Little Things M-Saving Energy: Little Things Mean a Lot,节能:小事情意味着许多Abstract: Consumers demand long battery life in their portable devices. Meanwhile for nonportable...