时间:2023-07-15 17:23
人气:
作者:admin
该报警器能探测人体发出的红外线,当人进入报警器的监视区域内,即可发出报警声,适用于家庭、办公室、仓库、实验室等比较重要场合防盜报警。
一、电路工作原理
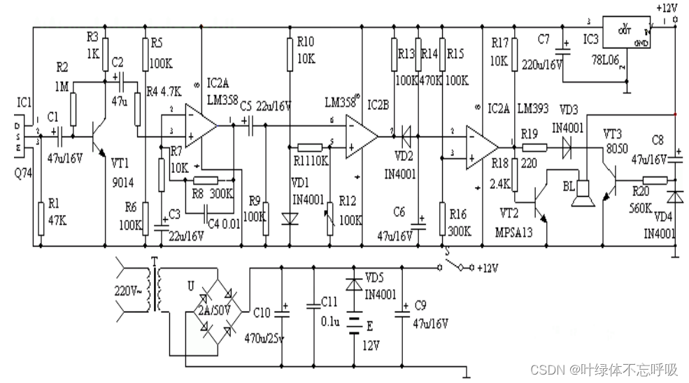
电路原理如图4所示。

该装置由红外线传感器、信号放大电路、电压比较器、延时电路和音响报警电路等组成。红外线探测传感器IC1探测到前方人体辐射出的红外线信号时,由IC1的②脚输出微弱的电信号,经三极管VT1等组成第一级放大电路放大,再通过C2输入到运算放大器IC2中进行高增益、低噪声放大,此时由IC2①脚输出的信号已足够强。IC3作电压比较器,它的第⑤脚由R10、VD1提供基准电压,当IC2①脚输出的信号电压到达IC3的⑥脚时,两个输入端的电压进行比较,此时IC3的⑦脚由原来的高电平变为低电平。IC4为报警延时电路,R14 和C6组成延时电路,其时间约为1分钟。当IC3的⑦脚变为低电平时,C6 通过VD2放电,此时IC4的②脚变为低电平,它与IC4的③脚基准电压进行比较,当它低于其基准电压时,IC4的①脚变为高电平,VT2导通,讯响器BL通电发出报警声。人体的红外线信号消失后,IC3的⑦脚又恢复高电平输出,此时VD2截止。由于C6两端的电压不能突变,故通过R14向C6缓慢充电,当C6两端的电压高于其基准电压时,IC4 的①脚才变为低电平,时间约为1分钟,即持续1分钟报警。
由VT3、R20、 C8组成开机延时电路,时间也约为1分钟,它的设置主要是防止使用者开机后立即报警,好让使用者有足够的时间离开监视现场,同时可防止停电后又来电时产生误报。该装置采用9- 12V直流电源供电,由T降压,全桥U整流,C10 滤波,检测电路采用IC5 78L06供电,交直流两用,自动无间断转换。
二、元器件选择
IC1采用进口器件Q74,波长为9一10um。IC2 采用运放LM358,具有高增益、低功耗。IC3、IC4为双电压比较器LM393,低功耗、低失调电压。其中C2、C5一定要用漏电极小的钽电容,否则调试会受到影响。R12是调整灵敏度的关键元件,应选用线性高精度密封型。其它元器件按电路图所示选择即可。
三、制作和调试方法
制作时,在IC1传感器的端面前安装菲涅尔透镜,因为人体的活动频率范围为0.1-10Hz,需要用菲涅尔透镜对人体活动频率倍增。安装无误,接上电源进行调试,让一个人在探测器前方7一10m处走动,调整电路中的R12,使讯响器报警即可。其它部分只要元器件质量良好且焊接无误,几乎不用调试即可正常工作。本机静态工作电流约10mA,接通电源约1 分钟后进入守候状态,只要有人进入监视区便会报警,人离开后约1分钟停止报警。如果将讯响器改为继电器驱动其它装置即作为其它控制用。