全球最实用的IT互联网信息网站!
AI人工智能P2P分享&下载搜索网页发布信息网站地图
2023建博会完美收官 贝特莱实力荣获多奖
阅读全文2023-07-15
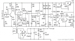
红外线探测防盗报警器电路设计
罗克韦尔PLC通讯身份认证的漏洞分析
阅读全文2023-07-13
智能网联汽车存在的安全漏洞有哪些
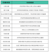
最常见的网络安全12种漏洞扫描类型
阅读全文2023-07-12
常用的内网穿透工具原理和使用方法
阅读全文2023-07-10
室外监控摄像头使用中常见的一些问题
阅读全文2023-07-07
一文看懂入侵检测系统/入侵防御系统
阅读全文2023-07-06
视频监控系统的调方法及准备工作
防火墙是什么 防火墙的主要技术有哪些
阅读全文2023-07-05
TÜV南德授予海辰储能工业信息安全认证,
海康威视自主研发的《一种基于动态白盒
海康威视获得ETSI EN 303645和EN 18031两项国际
低空经济“空袭”安防,万亿级赛道应用
CPU | 内存 | 硬盘 | 显卡 | 显示器 | 主板 | 电源 | 键鼠 | 网站地图
Copyright © 2025-2035 诺佳网 版权所有 备案号:赣ICP备2025066733号 本站资料均来源互联网收集整理,作品版权归作者所有,如果侵犯了您的版权,请跟我们联系。